Go to The Journal of Clinical Investigation
  • About
  • Editors
  • Consulting Editors
  • For authors
  • Publication ethics
  • Publication alerts by email
  • Transfers
  • Advertising
  • Job board
  • Contact
  • Physician-Scientist Development
  • Current issue
  • Past issues
  • By specialty
    • COVID-19
    • Cardiology
    • Immunology
    • Metabolism
    • Nephrology
    • Oncology
    • Pulmonology
    • All ...
  • Videos
  • Collections
    • In-Press Preview
    • Resource and Technical Advances
    • Clinical Research and Public Health
    • Research Letters
    • Editorials
    • Perspectives
    • Physician-Scientist Development
    • Reviews
    • Top read articles

  • Current issue
  • Past issues
  • Specialties
  • In-Press Preview
  • Resource and Technical Advances
  • Clinical Research and Public Health
  • Research Letters
  • Editorials
  • Perspectives
  • Physician-Scientist Development
  • Reviews
  • Top read articles
  • About
  • Editors
  • Consulting Editors
  • For authors
  • Publication ethics
  • Publication alerts by email
  • Transfers
  • Advertising
  • Job board
  • Contact
Intestinal epithelial Ceacam1 deficiency prevents steroid-refractory acute gut graft-versus-host disease
Qingxiao Song, Moqian Zheng, Qinjian Li, Xiwei Wu, Boxi Lin, Tae Hyuk Kang, Hanjun Qin, Maciej Kujawski, Raju K. Pillai, James L. Lin, Ryotaro Nakamura, John Shively, Paul J. Martin, Defu Zeng
Qingxiao Song, Moqian Zheng, Qinjian Li, Xiwei Wu, Boxi Lin, Tae Hyuk Kang, Hanjun Qin, Maciej Kujawski, Raju K. Pillai, James L. Lin, Ryotaro Nakamura, John Shively, Paul J. Martin, Defu Zeng
View: Text | PDF
Research Article Hematology Immunology Transplantation

Intestinal epithelial Ceacam1 deficiency prevents steroid-refractory acute gut graft-versus-host disease

  • Text
  • PDF
Abstract

Steroid-refractory gut acute graft-versus-host disease (SR-Gut-aGVHD) is the major cause of nonrelapse death after allogeneic hematopoietic cell transplantation. High numbers of donor-type IL-22+ T cells, IL-22–dependent dysbiosis, and loss of antiinflammatory CX3CR1hi mononuclear phagocytes (MNPs) play critical roles in SR-Gut-aGVHD pathogenesis. CEACAM1 on intestinal epithelial cells (IECs) is proposed to regulate bacterial translocation and subsequent immune responses in the intestine. Here, with imaging mass cytometry (IMC), combined scRNA-Seq with ATAC-Seq, and high-dimensional flow cytometry analysis, we show that CEACAM1 expression was enhanced on IECs in murine and human SR-Gut-aGVHD. Ceacam1 deficiency on host IECs effectively prevented SR-Gut-aGVHD in murine models. Ceacam1 deficiency on IECs resulted in (i) higher numbers of IL-22+IL-10+Foxp3+CD4+ peripheral Tregs (pTregs) and lower numbers of conventional IL-22+CD4+ T (Tcon), Th/Tc1, and Th17 cells in the intestine; (ii) higher prevalence of beneficial commensal bacteria that augment colonic pTreg expansion, with lower prevalence of pathogenic bacteria; and (iii) higher numbers of antiinflammatory CD103–CX3CR1hi MNPs that produce indoleamine 2,3-dioxygenase (IDO) and IL-10, with lower numbers of proinflammatory CD103+CX3CR1lo MNPs that produce IL-6. Thus, specifically targeting IEC CEACAM1 represents a promising approach for prevention of SR-Gut-aGVHD.

Authors

Qingxiao Song, Moqian Zheng, Qinjian Li, Xiwei Wu, Boxi Lin, Tae Hyuk Kang, Hanjun Qin, Maciej Kujawski, Raju K. Pillai, James L. Lin, Ryotaro Nakamura, John Shively, Paul J. Martin, Defu Zeng

×

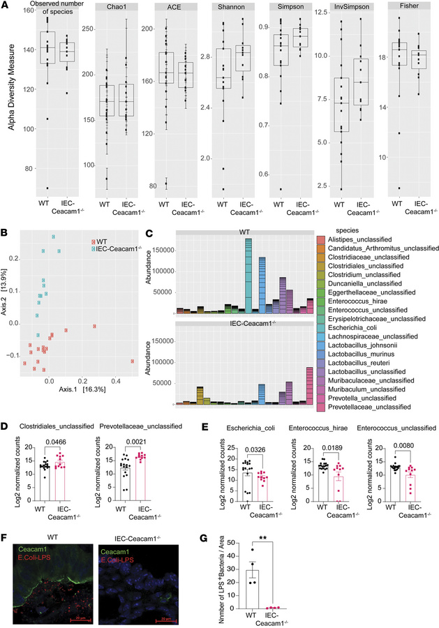
Figure 8

Amelioration of SR-Gut-aGVHD by Ceacam1 deficiency in IECs is associated with favorable changes in microbiota frequencies.

Options: View larger image (or click on image) Download as PowerPoint
Amelioration of SR-Gut-aGVHD by Ceacam1 deficiency in IECs is associated...
WT and IEC-Ceacam1–/– chimeras were engrafted with splenocytes and TCD-BM from WT C57BL/6 donors as described for Figure 2. (A) Mean ± SEM percentages of the diversity of ileal flora. (B) PCoA of the ileal flora. (C) The top 20 bacterial compositions at the species level. (D and E) Mean ± SEM percentages of log2-transformed normalized counts of Clostridiales_unclassified and Prevotellaceae_unclassified (D) and Escherichia_coli, Enterococcus_hirae, and Enterococcus_unclassified (E). (F) IF staining for CEACAM1 (green) and E. coli–LPS (red) in the colon. One representative photomicrograph (scale bars: 20 μm) is shown of 4 mice for each group. (G) Counting of LPS+ bacteria was performed manually using Fiji (ImageJ). LPS+ bacteria in 3 areas/mouse were evaluated. Statistical comparison of 4 mice/group. n = 11–17 from 3 experiments (A–E). P values are shown in D, E and G. D and G: P values were calculated by unpaired 2-tailed Student t tests; *P < 0.05, **P < 0.01, ***P < 0.001; E: Mann-Whitney U test.

Copyright © 2026 American Society for Clinical Investigation
ISSN 2379-3708

Sign up for email alerts