Go to The Journal of Clinical Investigation
  • About
  • Editors
  • Consulting Editors
  • For authors
  • Publication ethics
  • Publication alerts by email
  • Transfers
  • Advertising
  • Job board
  • Contact
  • Physician-Scientist Development
  • Current issue
  • Past issues
  • By specialty
    • COVID-19
    • Cardiology
    • Immunology
    • Metabolism
    • Nephrology
    • Oncology
    • Pulmonology
    • All ...
  • Videos
  • Collections
    • In-Press Preview
    • Resource and Technical Advances
    • Clinical Research and Public Health
    • Research Letters
    • Editorials
    • Perspectives
    • Physician-Scientist Development
    • Reviews
    • Top read articles

  • Current issue
  • Past issues
  • Specialties
  • In-Press Preview
  • Resource and Technical Advances
  • Clinical Research and Public Health
  • Research Letters
  • Editorials
  • Perspectives
  • Physician-Scientist Development
  • Reviews
  • Top read articles
  • About
  • Editors
  • Consulting Editors
  • For authors
  • Publication ethics
  • Publication alerts by email
  • Transfers
  • Advertising
  • Job board
  • Contact
Low-intensity pulsed ultrasound stimulation to treat renal fibrosis through inhibiting tubular IL-1R
Zhimin Huang, Jiaxin Dong, Ziqi Fu, Li Li, Simeng Liu, Lin Wu, Honglei Guo, Ao Bian, Kang Liu, Wei Sun, Changying Xing, Steven D Crowley, Jiafa Ren, Xiangqing Kong, Huijuan Mao
Zhimin Huang, Jiaxin Dong, Ziqi Fu, Li Li, Simeng Liu, Lin Wu, Honglei Guo, Ao Bian, Kang Liu, Wei Sun, Changying Xing, Steven D Crowley, Jiafa Ren, Xiangqing Kong, Huijuan Mao
View: Text | PDF
Research Article Immunology Nephrology

Low-intensity pulsed ultrasound stimulation to treat renal fibrosis through inhibiting tubular IL-1R

  • Text
  • PDF
Abstract

Low-intensity pulsed ultrasound stimulation (LIPUS) has become increasingly appreciated for its therapeutic effect on kidney diseases. However, its role and biological mechanism in treating chronic kidney disease remain poorly defined. Here, we revealed that LIPUS was applied in a safe range with an intensity of 25–315 mW/cm2. Daily LIPUS at an intensity of 315 mW/cm2 ameliorated ischemia/reperfusion-induced (IR-induced) tubular injury and renal fibrosis, accompanied by the remarkable downregulation of IL-1R. Transcriptome sequencing showed that LIPUS significantly downregulated IL-1R and its downstream genes in IL-1β–stimulated IR-injured mice. LIPUS effectively reversed IL-1β–induced tubular injury and reduced the production of pro-fibrotic cytokines by downregulating IL-1R in vivo and in vitro. Renal proximal tubule–specific Il1r1-knockout mice exhibited milder renal tubular injury and fibrosis after IR injury. However, LIPUS did not ameliorate IR injury in proximal tubule–specific Il1r1-knockout mice. Collectively, daily LIPUS at an intensity of 315 mW/cm2 relieves IR-induced tubular injury and fibrosis, potentially by downregulating tubular IL-1R.

Authors

Zhimin Huang, Jiaxin Dong, Ziqi Fu, Li Li, Simeng Liu, Lin Wu, Honglei Guo, Ao Bian, Kang Liu, Wei Sun, Changying Xing, Steven D Crowley, Jiafa Ren, Xiangqing Kong, Huijuan Mao

×

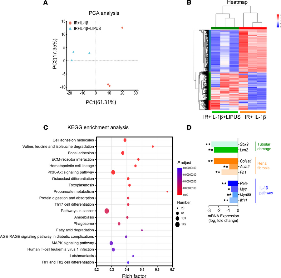
Figure 6

RNA sequencing of IL-1β–stimulated IR-induced renal tissue with or without LIPUS.

Options: View larger image (or click on image) Download as PowerPoint
RNA sequencing of IL-1β–stimulated IR-induced renal tissue with or witho...
(A) Two-dimensional PCA representation of kidney transcriptomes at day 14. (B) A heatmap visualizing DEGs between LIPUS-treated and untreated groups (n = 3). (C) KEGG enrichment analysis of DEGs. The top 20 significantly enriched pathways are listed. (D) Expression levels of IL-1R and its downstream genes, renal fibrosis markers, and tubular damage markers. Data information: *P value < 0.05, **P adjust value < 0.05. PCA, principal component analysis; DEGs, differentially expressed genes; KEGG, Kyoto Encyclopedia of Genes and Genomes.

Copyright © 2026 American Society for Clinical Investigation
ISSN 2379-3708

Sign up for email alerts