Go to The Journal of Clinical Investigation
  • About
  • Editors
  • Consulting Editors
  • For authors
  • Publication ethics
  • Publication alerts by email
  • Transfers
  • Advertising
  • Job board
  • Contact
  • Physician-Scientist Development
  • Current issue
  • Past issues
  • By specialty
    • COVID-19
    • Cardiology
    • Immunology
    • Metabolism
    • Nephrology
    • Oncology
    • Pulmonology
    • All ...
  • Videos
  • Collections
    • In-Press Preview
    • Resource and Technical Advances
    • Clinical Research and Public Health
    • Research Letters
    • Editorials
    • Perspectives
    • Physician-Scientist Development
    • Reviews
    • Top read articles

  • Current issue
  • Past issues
  • Specialties
  • In-Press Preview
  • Resource and Technical Advances
  • Clinical Research and Public Health
  • Research Letters
  • Editorials
  • Perspectives
  • Physician-Scientist Development
  • Reviews
  • Top read articles
  • About
  • Editors
  • Consulting Editors
  • For authors
  • Publication ethics
  • Publication alerts by email
  • Transfers
  • Advertising
  • Job board
  • Contact
Low-intensity pulsed ultrasound stimulation to treat renal fibrosis through inhibiting tubular IL-1R
Zhimin Huang, Jiaxin Dong, Ziqi Fu, Li Li, Simeng Liu, Lin Wu, Honglei Guo, Ao Bian, Kang Liu, Wei Sun, Changying Xing, Steven D Crowley, Jiafa Ren, Xiangqing Kong, Huijuan Mao
Zhimin Huang, Jiaxin Dong, Ziqi Fu, Li Li, Simeng Liu, Lin Wu, Honglei Guo, Ao Bian, Kang Liu, Wei Sun, Changying Xing, Steven D Crowley, Jiafa Ren, Xiangqing Kong, Huijuan Mao
View: Text | PDF
Research Article Immunology Nephrology

Low-intensity pulsed ultrasound stimulation to treat renal fibrosis through inhibiting tubular IL-1R

  • Text
  • PDF
Abstract

Low-intensity pulsed ultrasound stimulation (LIPUS) has become increasingly appreciated for its therapeutic effect on kidney diseases. However, its role and biological mechanism in treating chronic kidney disease remain poorly defined. Here, we revealed that LIPUS was applied in a safe range with an intensity of 25–315 mW/cm2. Daily LIPUS at an intensity of 315 mW/cm2 ameliorated ischemia/reperfusion-induced (IR-induced) tubular injury and renal fibrosis, accompanied by the remarkable downregulation of IL-1R. Transcriptome sequencing showed that LIPUS significantly downregulated IL-1R and its downstream genes in IL-1β–stimulated IR-injured mice. LIPUS effectively reversed IL-1β–induced tubular injury and reduced the production of pro-fibrotic cytokines by downregulating IL-1R in vivo and in vitro. Renal proximal tubule–specific Il1r1-knockout mice exhibited milder renal tubular injury and fibrosis after IR injury. However, LIPUS did not ameliorate IR injury in proximal tubule–specific Il1r1-knockout mice. Collectively, daily LIPUS at an intensity of 315 mW/cm2 relieves IR-induced tubular injury and fibrosis, potentially by downregulating tubular IL-1R.

Authors

Zhimin Huang, Jiaxin Dong, Ziqi Fu, Li Li, Simeng Liu, Lin Wu, Honglei Guo, Ao Bian, Kang Liu, Wei Sun, Changying Xing, Steven D Crowley, Jiafa Ren, Xiangqing Kong, Huijuan Mao

×

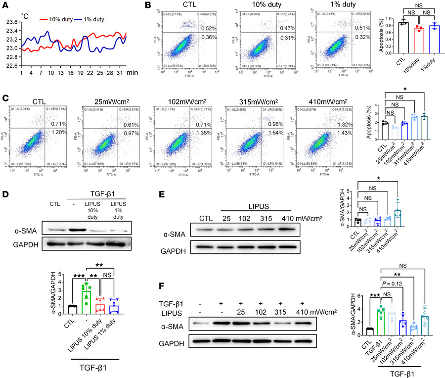
Figure 1

In vitro effect of LIPUS on MTECs and parameter selection for CKD treatment.

Options: View larger image (or click on image) Download as PowerPoint
In vitro effect of LIPUS on MTECs and parameter selection for CKD treatm...
(A) The thermal effect of LIPUS with different duty cycles on MTECs. (B and C) Flow cytometry of apoptosis of MTECs treated with LIPUS at varying duty cycles (B) and intensities (C) and quantification of apoptotic cells (Q2 + Q3). (n = 3). (D) Protein levels of α-SMA in MTECs induced with 15 ng/mL TGF-β1 (n = 6). (E) Protein levels of α-SMA in MTECs treated with LIPUS at varying intensities (n = 4). (F) Protein levels of α-SMA in MTECs treated with LIPUS at varying intensities stimulated by 15 ng/mL TGF-β1 (n = 5). Data are presented as mean ± SD and were analyzed using 1-way ANOVA with Tukey’s post hoc test. *P < 0.05, **P < 0.01, ***P < 0.001.

Copyright © 2026 American Society for Clinical Investigation
ISSN 2379-3708

Sign up for email alerts