Go to The Journal of Clinical Investigation
  • About
  • Editors
  • Consulting Editors
  • For authors
  • Publication ethics
  • Publication alerts by email
  • Transfers
  • Advertising
  • Job board
  • Contact
  • Physician-Scientist Development
  • Current issue
  • Past issues
  • By specialty
    • COVID-19
    • Cardiology
    • Immunology
    • Metabolism
    • Nephrology
    • Oncology
    • Pulmonology
    • All ...
  • Videos
  • Collections
    • In-Press Preview
    • Resource and Technical Advances
    • Clinical Research and Public Health
    • Research Letters
    • Editorials
    • Perspectives
    • Physician-Scientist Development
    • Reviews
    • Top read articles

  • Current issue
  • Past issues
  • Specialties
  • In-Press Preview
  • Resource and Technical Advances
  • Clinical Research and Public Health
  • Research Letters
  • Editorials
  • Perspectives
  • Physician-Scientist Development
  • Reviews
  • Top read articles
  • About
  • Editors
  • Consulting Editors
  • For authors
  • Publication ethics
  • Publication alerts by email
  • Transfers
  • Advertising
  • Job board
  • Contact
Metabolic shifts in tryptophan pathways during acute pancreatitis infections
Daosheng Wang, Silei Sun, Qianli Zhao, Bing Zhao, Li Ma, Tongxuan Su, Lili Xu, Menglu Gui, Dan Xu, Wei Chen, Yu Zeng, Yining Shen, Yiyue Liu, Cen Jiang, Qi Ni, Yingchao Cui, Yide Lu, Qiuya Lu, Danfeng Dong, Yibing Peng, Enqiang Mao
Daosheng Wang, Silei Sun, Qianli Zhao, Bing Zhao, Li Ma, Tongxuan Su, Lili Xu, Menglu Gui, Dan Xu, Wei Chen, Yu Zeng, Yining Shen, Yiyue Liu, Cen Jiang, Qi Ni, Yingchao Cui, Yide Lu, Qiuya Lu, Danfeng Dong, Yibing Peng, Enqiang Mao
View: Text | PDF
Research Article Gastroenterology

Metabolic shifts in tryptophan pathways during acute pancreatitis infections

  • Text
  • PDF
Abstract

Infectious complications (ICs) in acute pancreatitis (AP) are primarily driven by intestinal bacterial translocation, significantly increasing mortality and hospital stays. Despite this, the role of the gut microenvironment, particularly its metabolic aspects, in AP remains poorly understood. In this study, we investigated a cohort of patients with AP, and conducted supplemental murine studies, to explore the relationship between the gut metabolome and the development of ICs. Metabolomic analysis revealed that disruptions in gut tryptophan metabolism — especially reductions in serotonin and indole pathways — are key features associated with IC occurrence. Additionally, elevated plasma levels of tryptophan metabolites within the kynurenine pathway were identified as valuable predictive biomarkers for ICs. Mechanistic studies in murine models demonstrated that an impaired intestinal Th17 response, modulated by these tryptophan metabolites, plays a critical role in IC development. Serotonin supplementation enhanced Th17 responses, reducing IC incidence, while administration of kynurenic acid, a kynurenine metabolite, exacerbated pancreatic infections, potentially through immunosuppressive effects. These findings highlight the pivotal role of tryptophan metabolites in AP pathogenesis, emphasizing their potential as both predictive markers and therapeutic targets in IC management.

Authors

Daosheng Wang, Silei Sun, Qianli Zhao, Bing Zhao, Li Ma, Tongxuan Su, Lili Xu, Menglu Gui, Dan Xu, Wei Chen, Yu Zeng, Yining Shen, Yiyue Liu, Cen Jiang, Qi Ni, Yingchao Cui, Yide Lu, Qiuya Lu, Danfeng Dong, Yibing Peng, Enqiang Mao

×

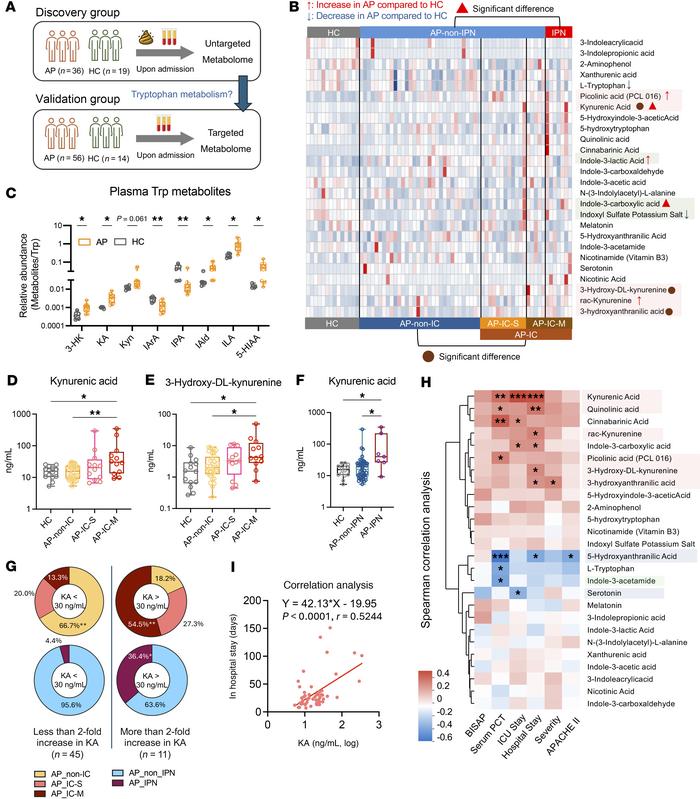
Figure 2

Plasma tryptophan profiling in relation to ICs in AP.

Options: View larger image (or click on image) Download as PowerPoint
Plasma tryptophan profiling in relation to ICs in AP.
(A) Flow chart out...
(A) Flow chart outlining the study design for identifying meaningful tryptophan metabolites in patients with AP. (B) Heatmap showing the abundance of tryptophan metabolites in the validation group. Significant differences were evaluated between AP (n = 56) and HC (n = 14), AP-non-IC (n = 32) and IC (n = 24), and AP-non-IPN (n = 49) and IPN (n = 7). Differential metabolites were identified as P < 0.05 with VIP > 0.1 and are labeled. AP-IC-M, AP with multisite IC; AP-IC-S, AP with single-site IC. (C) Relative abundance (Metabolite/Trp) of significant tryptophan metabolites in plasma from AP-induced mice (n = 11) and HC mice (n = 5). (D–F) Plasma levels of kynurenic acid (KA) and 3-hydroxy-dl-kynurenine (3-HK) in AP subgroups. (D) KA levels in AP-non-IC (n = 32), AP-IC-S (n = 12), AP-IC-M (n = 12), and HC (n = 14). (E) 3-HK levels in the same groups. (F) KA levels in AP-IPN (n = 7), AP-non-IPN (n = 48), and HC (n = 14). (G) Distribution of multisite IC, single-site IC, and non-IC, as well as IPN and non-IPN, among AP patients with KA levels above or below 30 ng/mL (2-fold HC levels). (H) Correlation heatmap of clinical severity parameters and plasma tryptophan metabolites in patients with AP (n = 55). (I) Correlation between plasma KA levels (log, ng/mL) and total hospital stay (n = 55). One patient who was discharged early was excluded from H and I. Box plots display medians and quartiles. Statistical analyses: Mann-Whitney test (B); Student’s t test (C); Kruskal-Wallis with 2-stage linear step-up procedure of Benjamini, Krieger, and Yekutieli (D–F); χ2/Fisher’s exact test (G); or Spearman’s (H) or Pearson’s (I) correlation. *P < 0.05, **P < 0.01, ***P < 0.001. See also Supplemental Figures 3 and 4.

Copyright © 2026 American Society for Clinical Investigation
ISSN 2379-3708

Sign up for email alerts