Go to The Journal of Clinical Investigation
  • About
  • Editors
  • Consulting Editors
  • For authors
  • Publication ethics
  • Publication alerts by email
  • Transfers
  • Advertising
  • Job board
  • Contact
  • Physician-Scientist Development
  • Current issue
  • Past issues
  • By specialty
    • COVID-19
    • Cardiology
    • Immunology
    • Metabolism
    • Nephrology
    • Oncology
    • Pulmonology
    • All ...
  • Videos
  • Collections
    • In-Press Preview
    • Resource and Technical Advances
    • Clinical Research and Public Health
    • Research Letters
    • Editorials
    • Perspectives
    • Physician-Scientist Development
    • Reviews
    • Top read articles

  • Current issue
  • Past issues
  • Specialties
  • In-Press Preview
  • Resource and Technical Advances
  • Clinical Research and Public Health
  • Research Letters
  • Editorials
  • Perspectives
  • Physician-Scientist Development
  • Reviews
  • Top read articles
  • About
  • Editors
  • Consulting Editors
  • For authors
  • Publication ethics
  • Publication alerts by email
  • Transfers
  • Advertising
  • Job board
  • Contact
Intestinal mucosal mitochondrial oxidative phosphorylation worsens with cirrhosis progression and is ameliorated with fecal microbiota transplantation
Jing Zeng, Derrick Zhao, Grayson Way, Andrew Fagan, Michael Fuchs, Puneet Puri, Brian C. Davis, Xuan Wang, Emily C. Gurley, Phillip B. Hylemon, Jian-Gao Fan, Masoumeh Sikaroodi, Patrick M. Gillevet, Huiping Zhou, Jasmohan S. Bajaj
Jing Zeng, Derrick Zhao, Grayson Way, Andrew Fagan, Michael Fuchs, Puneet Puri, Brian C. Davis, Xuan Wang, Emily C. Gurley, Phillip B. Hylemon, Jian-Gao Fan, Masoumeh Sikaroodi, Patrick M. Gillevet, Huiping Zhou, Jasmohan S. Bajaj
View: Text | PDF
Research Letter Hepatology Microbiology

Intestinal mucosal mitochondrial oxidative phosphorylation worsens with cirrhosis progression and is ameliorated with fecal microbiota transplantation

  • Text
  • PDF
Abstract

Authors

Jing Zeng, Derrick Zhao, Grayson Way, Andrew Fagan, Michael Fuchs, Puneet Puri, Brian C. Davis, Xuan Wang, Emily C. Gurley, Phillip B. Hylemon, Jian-Gao Fan, Masoumeh Sikaroodi, Patrick M. Gillevet, Huiping Zhou, Jasmohan S. Bajaj

×

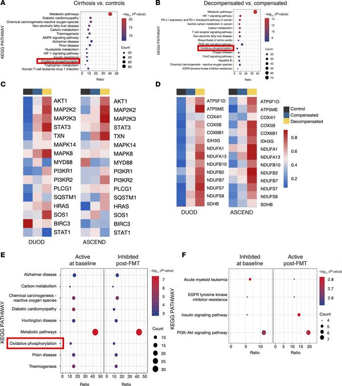
Figure 1

Intestinal mucosal changes in cirrhosis using cross-sectional and post-FMT approaches.

Options: View larger image (or click on image) Download as PowerPoint
Intestinal mucosal changes in cirrhosis using cross-sectional and post-F...
(A and B) Functional gene analysis in the DUOD: KEGG pathway analyses differentiate between healthy controls and patients with cirrhosis (A), as well as between compensated and decompensated stages of cirrhosis (B). (C and D) Gene expression profiles in cirrhosis: Hierarchical clustering heatmaps display changes in inflammation-related (C) and OXPHOS-related gene expression (D) in the DUOD and ASCEND colon of patients across different stages of cirrhosis compared with healthy controls, utilizing NanoString nCounter metabolic, inflammation, and fibrosis mRNA panels. (E and F) KEGG pathway analysis of DEGs in post-FMT DUOD versus pre-FMT (baseline). (E) DEGs suppressed after FMT. (F) DEGs activated after FMT.

Copyright © 2026 American Society for Clinical Investigation
ISSN 2379-3708

Sign up for email alerts