Go to The Journal of Clinical Investigation
  • About
  • Editors
  • Consulting Editors
  • For authors
  • Publication ethics
  • Publication alerts by email
  • Transfers
  • Advertising
  • Job board
  • Contact
  • Physician-Scientist Development
  • Current issue
  • Past issues
  • By specialty
    • COVID-19
    • Cardiology
    • Immunology
    • Metabolism
    • Nephrology
    • Oncology
    • Pulmonology
    • All ...
  • Videos
  • Collections
    • In-Press Preview
    • Resource and Technical Advances
    • Clinical Research and Public Health
    • Research Letters
    • Editorials
    • Perspectives
    • Physician-Scientist Development
    • Reviews
    • Top read articles

  • Current issue
  • Past issues
  • Specialties
  • In-Press Preview
  • Resource and Technical Advances
  • Clinical Research and Public Health
  • Research Letters
  • Editorials
  • Perspectives
  • Physician-Scientist Development
  • Reviews
  • Top read articles
  • About
  • Editors
  • Consulting Editors
  • For authors
  • Publication ethics
  • Publication alerts by email
  • Transfers
  • Advertising
  • Job board
  • Contact
Endothelial FOXM1 and Dab2 promote diabetic wound healing
Sudarshan Bhattacharjee, Jianing Gao, Yao Wei Lu, Shahram Eisa-Beygi, Hao Wu, Kathryn Li, Amy E. Birsner, Scott Wong, Yudong Song, John Y-J. Shyy, Douglas B. Cowan, Wendong Huang, Wenyi Wei, Masanori Aikawa, Jinjun Shi, Hong Chen
Sudarshan Bhattacharjee, Jianing Gao, Yao Wei Lu, Shahram Eisa-Beygi, Hao Wu, Kathryn Li, Amy E. Birsner, Scott Wong, Yudong Song, John Y-J. Shyy, Douglas B. Cowan, Wendong Huang, Wenyi Wei, Masanori Aikawa, Jinjun Shi, Hong Chen
View: Text | PDF
Research Article Angiogenesis

Endothelial FOXM1 and Dab2 promote diabetic wound healing

  • Text
  • PDF
Abstract

Diabetes mellitus can cause impaired and delayed wound healing, leading to lower extremity amputations; however, the mechanisms underlying the regulation of vascular endothelial growth factor–dependent (VEGF-dependent) angiogenesis remain unclear. In our study, the molecular underpinnings of endothelial dysfunction in diabetes are investigated, focusing on the roles of disabled-2 (Dab2) and Forkhead box M1 (FOXM1) in VEGF receptor 2 (VEGFR2) signaling and endothelial cell function. Bulk RNA-sequencing analysis identified significant downregulation of Dab2 in high-glucose-treated primary mouse skin endothelial cells. In diabetic mice with endothelial deficiency of Dab2, in vivo and in vitro angiogenesis and wound healing were reduced when compared with wild-type diabetic mice. Restoration of Dab2 expression by injected mRNA-containing, LyP-1–conjugated lipid nanoparticles rescued impaired angiogenesis and wound healing in diabetic mice. Furthermore, FOXM1 was downregulated in skin endothelial cells under high-glucose conditions as determined by RNA-sequencing analysis. FOXM1 was found to bind to the Dab2 promoter, regulating its expression and influencing VEGFR2 signaling. The FOXM1 inhibitor FDI-6 reduced Dab2 expression and phosphorylation of VEGFR2. Our study provides evidence of the crucial roles of Dab2 and FOXM1 in diabetic endothelial dysfunction and establishes targeted delivery as a promising treatment for diabetic vascular complications.

Authors

Sudarshan Bhattacharjee, Jianing Gao, Yao Wei Lu, Shahram Eisa-Beygi, Hao Wu, Kathryn Li, Amy E. Birsner, Scott Wong, Yudong Song, John Y-J. Shyy, Douglas B. Cowan, Wendong Huang, Wenyi Wei, Masanori Aikawa, Jinjun Shi, Hong Chen

×

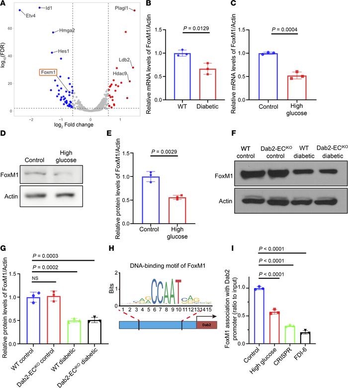
Figure 6

FOXM1 is downregulated in diabetes and regulates Dab2 transcription.

Options: View larger image (or click on image) Download as PowerPoint
FOXM1 is downregulated in diabetes and regulates Dab2 transcription.
(A)...
(A) Volcano plot of differentially expressed transcription factors in skin ECs cultured in high versus normal concentration of glucose for 48 hours. The x axis shows the log2FC, and the y axis represents the –log10 FDR (n = 3 per group of mice). (B) RNA abundance of Foxm1 in ECs isolated from normal or diabetic mouse skin determined by qRT-PCR (n = 3 cell repetitions, results are presented as mean ± SD, P value calculated by t test). (C) RNA abundance of Foxm1 in skin ECs cultured in normal or high concentration of glucose determined by qRT-PCR (n = 3 cell repetitions, results are presented as mean ± SD, P value calculated by t test). (D) Representative Western blots of Dab2 in skin ECs cultured in control or high concentration of glucose. (E) Quantitation of protein level of Dab2 relative to Actin in D (n = 3 cell repetitions, results are presented as mean ± SD, P value calculated by t test). (F) Representative Western blots of Dab2 in skin ECs isolated from WT control mice, Dab2-ECiKO control mice, WT diabetic mice, and Dab2-ECiKO diabetic mice. (G) Quantitation of protein level of Dab2 relative to Actin in E (n = 3 cell repetitions, results are presented as mean ± SD, P value calculated by t test). (H) JASPAR-predicted FOXM1-binding site in the Dab2 promoter. (I) FOXM1 binding to the Dab2 promoter in ECs exposed to high concentration of glucose, or FDI-6, or with a CRISPR-mediated deletion mutation in the FOXM1-binding site on the Dab2 promoter (n = 3 cell repetitions, results are presented as mean ± SD, P value calculated by ANOVA).

Copyright © 2026 American Society for Clinical Investigation
ISSN 2379-3708

Sign up for email alerts