Go to The Journal of Clinical Investigation
  • About
  • Editors
  • Consulting Editors
  • For authors
  • Publication ethics
  • Publication alerts by email
  • Transfers
  • Advertising
  • Job board
  • Contact
  • Physician-Scientist Development
  • Current issue
  • Past issues
  • By specialty
    • COVID-19
    • Cardiology
    • Immunology
    • Metabolism
    • Nephrology
    • Oncology
    • Pulmonology
    • All ...
  • Videos
  • Collections
    • In-Press Preview
    • Resource and Technical Advances
    • Clinical Research and Public Health
    • Research Letters
    • Editorials
    • Perspectives
    • Physician-Scientist Development
    • Reviews
    • Top read articles

  • Current issue
  • Past issues
  • Specialties
  • In-Press Preview
  • Resource and Technical Advances
  • Clinical Research and Public Health
  • Research Letters
  • Editorials
  • Perspectives
  • Physician-Scientist Development
  • Reviews
  • Top read articles
  • About
  • Editors
  • Consulting Editors
  • For authors
  • Publication ethics
  • Publication alerts by email
  • Transfers
  • Advertising
  • Job board
  • Contact
Endothelial FOXM1 and Dab2 promote diabetic wound healing
Sudarshan Bhattacharjee, Jianing Gao, Yao Wei Lu, Shahram Eisa-Beygi, Hao Wu, Kathryn Li, Amy E. Birsner, Scott Wong, Yudong Song, John Y-J. Shyy, Douglas B. Cowan, Wendong Huang, Wenyi Wei, Masanori Aikawa, Jinjun Shi, Hong Chen
Sudarshan Bhattacharjee, Jianing Gao, Yao Wei Lu, Shahram Eisa-Beygi, Hao Wu, Kathryn Li, Amy E. Birsner, Scott Wong, Yudong Song, John Y-J. Shyy, Douglas B. Cowan, Wendong Huang, Wenyi Wei, Masanori Aikawa, Jinjun Shi, Hong Chen
View: Text | PDF
Research Article Angiogenesis

Endothelial FOXM1 and Dab2 promote diabetic wound healing

  • Text
  • PDF
Abstract

Diabetes mellitus can cause impaired and delayed wound healing, leading to lower extremity amputations; however, the mechanisms underlying the regulation of vascular endothelial growth factor–dependent (VEGF-dependent) angiogenesis remain unclear. In our study, the molecular underpinnings of endothelial dysfunction in diabetes are investigated, focusing on the roles of disabled-2 (Dab2) and Forkhead box M1 (FOXM1) in VEGF receptor 2 (VEGFR2) signaling and endothelial cell function. Bulk RNA-sequencing analysis identified significant downregulation of Dab2 in high-glucose-treated primary mouse skin endothelial cells. In diabetic mice with endothelial deficiency of Dab2, in vivo and in vitro angiogenesis and wound healing were reduced when compared with wild-type diabetic mice. Restoration of Dab2 expression by injected mRNA-containing, LyP-1–conjugated lipid nanoparticles rescued impaired angiogenesis and wound healing in diabetic mice. Furthermore, FOXM1 was downregulated in skin endothelial cells under high-glucose conditions as determined by RNA-sequencing analysis. FOXM1 was found to bind to the Dab2 promoter, regulating its expression and influencing VEGFR2 signaling. The FOXM1 inhibitor FDI-6 reduced Dab2 expression and phosphorylation of VEGFR2. Our study provides evidence of the crucial roles of Dab2 and FOXM1 in diabetic endothelial dysfunction and establishes targeted delivery as a promising treatment for diabetic vascular complications.

Authors

Sudarshan Bhattacharjee, Jianing Gao, Yao Wei Lu, Shahram Eisa-Beygi, Hao Wu, Kathryn Li, Amy E. Birsner, Scott Wong, Yudong Song, John Y-J. Shyy, Douglas B. Cowan, Wendong Huang, Wenyi Wei, Masanori Aikawa, Jinjun Shi, Hong Chen

×

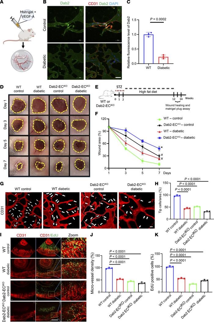
Figure 2

EC-specific Dab2 knockout causes reduced angiogenesis in vivo.

Options: View larger image (or click on image) Download as PowerPoint
EC-specific Dab2 knockout causes reduced angiogenesis in vivo.
(A) Schem...
(A) Schematic diagram of the Matrigel plug assay. (B) Representative immunofluorescence staining of Dab2 (green) and CD31 (red) in blood vessels in sections of Matrigel implant from WT and diabetic mice 1 week after injection. Scale bar = 50 μm. (C) Quantitation of Dab2 fluorescence intensity in B (n = 3 per group of mice, results are presented as mean ± SD, P value calculated by t test). (D) Representative figures of wounds from wound-healing assays in WT control mice, WT diabetes mice, Dab2-ECiKO control mice, and Dab2-ECiKO diabetes mice. (E) Schematic diagram of the protocol used to induce diabetes in mice for the wound-healing assay that illustrates the step-by-step treatment process, starting with the administration of STZ followed by an HFD regimen. (F) Analysis of wound closure conducted at 1, 3, 5, and 7 days after the initial wound creation, providing a timeline view of the healing process (*P < 0.05 vs. WT mice; #P < 0.05 vs. WT mice; ¥P < 0.05 vs. WT mice. n = 6 per group of mice, results are presented as mean ± SD, P value calculated by ANOVA). (G) Representative immunofluorescence staining of cryosections of Matrigel implants. Scale bar = 50 μm. (H) Quantitation of CD31-positive tip cell percentage in F (n = 3 per group of mice, results are presented as mean ± SD, P value calculated by ANOVA). (I) Representative immunofluorescence staining of retinal micropocket assay to assess the angiogenesis. Scale bar = 500 μm. Insets were optically enlarged 4×. (J) Quantification of the density of blood vessels (n = 3 per group of mice, results are presented as mean ± SD, P value calculated by ANOVA). (K) Quantification of the density of EdU-positive proliferative skin ECs (n = 3 per group of mice, results are presented as mean ± SD, P value calculated by ANOVA).

Copyright © 2026 American Society for Clinical Investigation
ISSN 2379-3708

Sign up for email alerts