Go to The Journal of Clinical Investigation
  • About
  • Editors
  • Consulting Editors
  • For authors
  • Publication ethics
  • Publication alerts by email
  • Transfers
  • Advertising
  • Job board
  • Contact
  • Physician-Scientist Development
  • Current issue
  • Past issues
  • By specialty
    • COVID-19
    • Cardiology
    • Immunology
    • Metabolism
    • Nephrology
    • Oncology
    • Pulmonology
    • All ...
  • Videos
  • Collections
    • In-Press Preview
    • Resource and Technical Advances
    • Clinical Research and Public Health
    • Research Letters
    • Editorials
    • Perspectives
    • Physician-Scientist Development
    • Reviews
    • Top read articles

  • Current issue
  • Past issues
  • Specialties
  • In-Press Preview
  • Resource and Technical Advances
  • Clinical Research and Public Health
  • Research Letters
  • Editorials
  • Perspectives
  • Physician-Scientist Development
  • Reviews
  • Top read articles
  • About
  • Editors
  • Consulting Editors
  • For authors
  • Publication ethics
  • Publication alerts by email
  • Transfers
  • Advertising
  • Job board
  • Contact
Differential effects of HDAC8 targeting on Foxp3+ Tregs and effector T cells promote antitumor immunity
Fanhua Kong, Yan Xiong, Liqing Wang, Rongxiang Han, Hossein Fazelinia, Jennifer Roof, Lynn Spruce, Aaron B. Beeler, Wayne W. Hancock
Fanhua Kong, Yan Xiong, Liqing Wang, Rongxiang Han, Hossein Fazelinia, Jennifer Roof, Lynn Spruce, Aaron B. Beeler, Wayne W. Hancock
View: Text | PDF
Research Article Immunology Oncology

Differential effects of HDAC8 targeting on Foxp3+ Tregs and effector T cells promote antitumor immunity

  • Text
  • PDF
Abstract

HDAC8, an evolutionarily distinct, X-linked, zinc-dependent class I histone/protein deacetylase, is implicated in developmental disorders, parasitic infections, myopathy, and cancers. Our study demonstrates the important role of HDAC8 in immune cells by conditional targeting of HDAC8 in murine T cells and application of selective HDAC8 inhibitors. Using flow cytometry, RNA-seq, and ChIP-seq analyses, we demonstrate that knocking down or inhibiting HDAC8 impaired murine regulatory T cell (Treg) suppressive function in vitro and in vivo, but promoted conventional host T cell responses, thereby limiting syngeneic tumor growth. Mechanistically, HDAC8 knockout downregulated Foxp3 expression, enhanced H3K27 acetylation levels, and promoted IL-2, IL-6, Fas, and FasL expression in both Treg and conventional effector T cells. Thus, our combined genetic and pharmacologic studies establish the central importance of HDAC8 in T cell responses and suggest that selective HDAC8 inhibitors represent a potential therapeutic approach in immuno-oncology.

Authors

Fanhua Kong, Yan Xiong, Liqing Wang, Rongxiang Han, Hossein Fazelinia, Jennifer Roof, Lynn Spruce, Aaron B. Beeler, Wayne W. Hancock

×

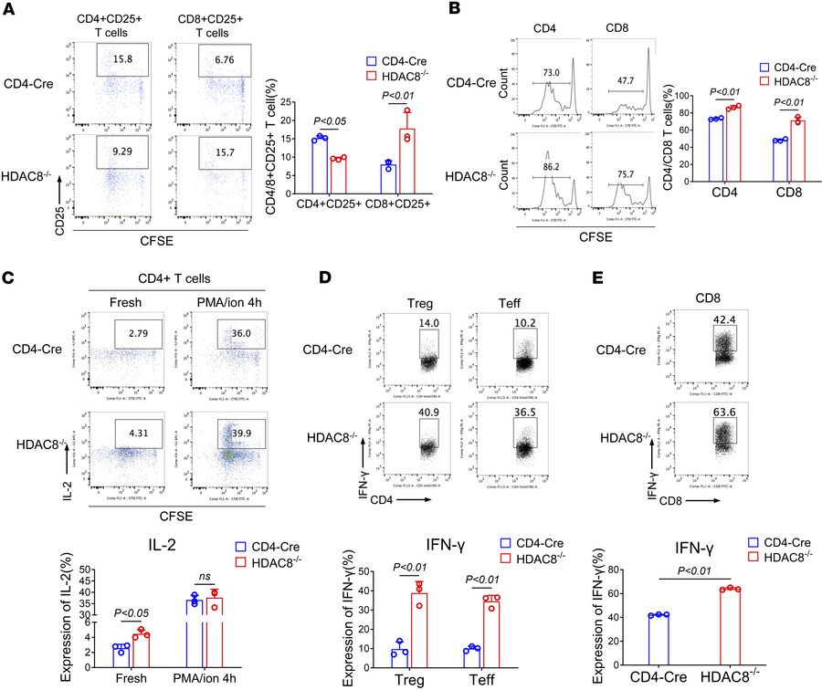
Figure 4

HDAC8 deletion enhances the proliferation and function of CD4+ and CD8+ T cells in vivo and in vitro.

Options: View larger image (or click on image) Download as PowerPoint
HDAC8 deletion enhances the proliferation and function of CD4+ and CD8+ ...
(A–C) CFSE-labeled splenocytes and lymph node cells (CD4-Cre and HDAC8–/– mice, n = 3/group) were adoptively transferred into B6D2F1/J recipient mice (allogeneic parent→F1 model). CFSE fluorescence histograms (B) and flow scatter plot (A and C) of live CD4-Cre and HDAC8–/– (donor) cells recovered 72 hours after adoptive transfer. The numbers above each figure denote division populations, with the undivided T cells forming the rightmost peak, and the T cells that divided several times residing in the leftmost peak. (D) Flow cytometric analysis of IFN-γ production using pooled (n = 3/group) Tregs and Teffs from lymph nodes and spleens of CD4-Cre versus HDAC8–/– mice, following anti-CD3/anti-CD28 stimulation (24 hours) and PMA/ionomycin (4 hours). (E) Flow cytometric analysis of IFN-γ production using pooled (n = 3 /group) CD8+ T cells from lymph nodes and spleens of CD4-Cre and HDAC8–/– mice, following anti-CD3/anti-CD28 stimulation (24 hours) and PMA/ionomycin (4 hopurs). Assays were run in triplicate and repeated at least 3 times. The results of a representative experiment are shown. Data are expressed as the mean ± SD of 3 independent experiments. NS, not significant. Comparisons between 2 groups utilized a 2-tailed Student’s t test for normally distributed data.

Copyright © 2026 American Society for Clinical Investigation
ISSN 2379-3708

Sign up for email alerts