Go to The Journal of Clinical Investigation
  • About
  • Editors
  • Consulting Editors
  • For authors
  • Publication ethics
  • Publication alerts by email
  • Transfers
  • Advertising
  • Job board
  • Contact
  • Physician-Scientist Development
  • Current issue
  • Past issues
  • By specialty
    • COVID-19
    • Cardiology
    • Immunology
    • Metabolism
    • Nephrology
    • Oncology
    • Pulmonology
    • All ...
  • Videos
  • Collections
    • In-Press Preview
    • Resource and Technical Advances
    • Clinical Research and Public Health
    • Research Letters
    • Editorials
    • Perspectives
    • Physician-Scientist Development
    • Reviews
    • Top read articles

  • Current issue
  • Past issues
  • Specialties
  • In-Press Preview
  • Resource and Technical Advances
  • Clinical Research and Public Health
  • Research Letters
  • Editorials
  • Perspectives
  • Physician-Scientist Development
  • Reviews
  • Top read articles
  • About
  • Editors
  • Consulting Editors
  • For authors
  • Publication ethics
  • Publication alerts by email
  • Transfers
  • Advertising
  • Job board
  • Contact
Differential effects of HDAC8 targeting on Foxp3+ Tregs and effector T cells promote antitumor immunity
Fanhua Kong, Yan Xiong, Liqing Wang, Rongxiang Han, Hossein Fazelinia, Jennifer Roof, Lynn Spruce, Aaron B. Beeler, Wayne W. Hancock
Fanhua Kong, Yan Xiong, Liqing Wang, Rongxiang Han, Hossein Fazelinia, Jennifer Roof, Lynn Spruce, Aaron B. Beeler, Wayne W. Hancock
View: Text | PDF
Research Article Immunology Oncology

Differential effects of HDAC8 targeting on Foxp3+ Tregs and effector T cells promote antitumor immunity

  • Text
  • PDF
Abstract

HDAC8, an evolutionarily distinct, X-linked, zinc-dependent class I histone/protein deacetylase, is implicated in developmental disorders, parasitic infections, myopathy, and cancers. Our study demonstrates the important role of HDAC8 in immune cells by conditional targeting of HDAC8 in murine T cells and application of selective HDAC8 inhibitors. Using flow cytometry, RNA-seq, and ChIP-seq analyses, we demonstrate that knocking down or inhibiting HDAC8 impaired murine regulatory T cell (Treg) suppressive function in vitro and in vivo, but promoted conventional host T cell responses, thereby limiting syngeneic tumor growth. Mechanistically, HDAC8 knockout downregulated Foxp3 expression, enhanced H3K27 acetylation levels, and promoted IL-2, IL-6, Fas, and FasL expression in both Treg and conventional effector T cells. Thus, our combined genetic and pharmacologic studies establish the central importance of HDAC8 in T cell responses and suggest that selective HDAC8 inhibitors represent a potential therapeutic approach in immuno-oncology.

Authors

Fanhua Kong, Yan Xiong, Liqing Wang, Rongxiang Han, Hossein Fazelinia, Jennifer Roof, Lynn Spruce, Aaron B. Beeler, Wayne W. Hancock

×

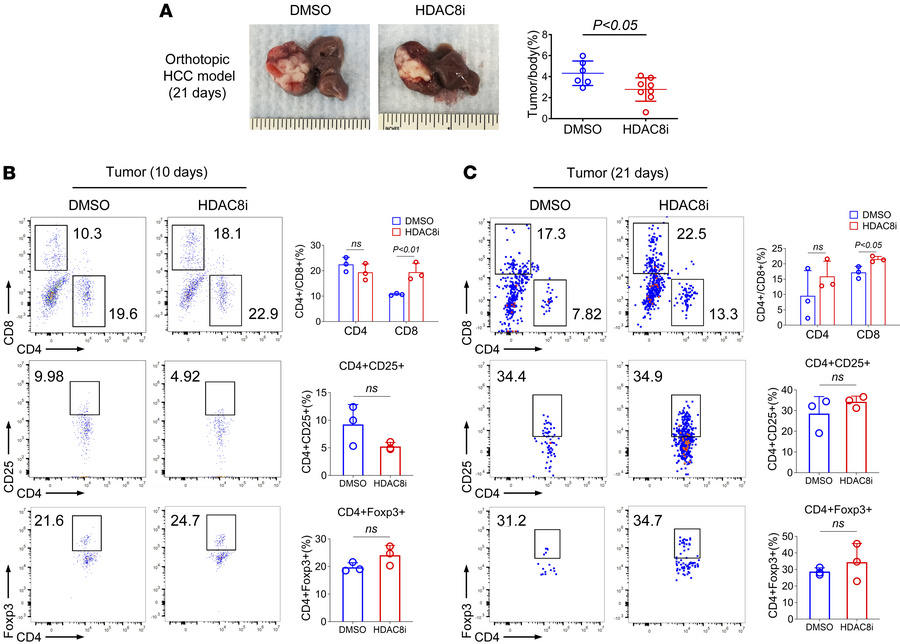
Figure 2

Inhibition of HDAC8 promotes antitumor immunity in an orthotopic HCC model.

Options: View larger image (or click on image) Download as PowerPoint
Inhibition of HDAC8 promotes antitumor immunity in an orthotopic HCC mod...
(A) Tumor/body weight ratios of DMSO (n = 6) and HDAC8i mice (n = 8) at 21 days. (B and C) Flow cytometry was used to analyze the expression of CD4+ T cells (gate: CD4+), CD8+ T cells (gate: CD8+), and Tregs (gate: CD4+Foxp3+, CD4+CD25+) in HCC tumors 10 and 21 days after implantation of H22 cells (n = 3). Assays were run in triplicate and repeated at least 3 times. The results of a representative experiment are shown. Data were expressed as the mean ± SD of 3 independent experiments. NS, not significant. Comparisons between 2 groups utilized a 2-tailed Student’s t test for normally distributed data.

Copyright © 2026 American Society for Clinical Investigation
ISSN 2379-3708

Sign up for email alerts