Go to The Journal of Clinical Investigation
  • About
  • Editors
  • Consulting Editors
  • For authors
  • Publication ethics
  • Publication alerts by email
  • Transfers
  • Advertising
  • Job board
  • Contact
  • Physician-Scientist Development
  • Current issue
  • Past issues
  • By specialty
    • COVID-19
    • Cardiology
    • Immunology
    • Metabolism
    • Nephrology
    • Oncology
    • Pulmonology
    • All ...
  • Videos
  • Collections
    • In-Press Preview
    • Resource and Technical Advances
    • Clinical Research and Public Health
    • Research Letters
    • Editorials
    • Perspectives
    • Physician-Scientist Development
    • Reviews
    • Top read articles

  • Current issue
  • Past issues
  • Specialties
  • In-Press Preview
  • Resource and Technical Advances
  • Clinical Research and Public Health
  • Research Letters
  • Editorials
  • Perspectives
  • Physician-Scientist Development
  • Reviews
  • Top read articles
  • About
  • Editors
  • Consulting Editors
  • For authors
  • Publication ethics
  • Publication alerts by email
  • Transfers
  • Advertising
  • Job board
  • Contact
APOBEC3A drives ovarian cancer metastasis by altering epithelial-mesenchymal transition
Jessica M. Devenport, Thi Tran, Brooke R. Harris, Dylan Fingerman, Rachel A. DeWeerd, Lojain H. Elkhidir, Danielle LaVigne, Katherine Fuh, Lulu Sun, Jeffrey J. Bednarski, Ronny Drapkin, Mary M. Mullen, Abby M. Green
Jessica M. Devenport, Thi Tran, Brooke R. Harris, Dylan Fingerman, Rachel A. DeWeerd, Lojain H. Elkhidir, Danielle LaVigne, Katherine Fuh, Lulu Sun, Jeffrey J. Bednarski, Ronny Drapkin, Mary M. Mullen, Abby M. Green
View: Text | PDF
Research Article Cell biology Oncology

APOBEC3A drives ovarian cancer metastasis by altering epithelial-mesenchymal transition

  • Text
  • PDF
Abstract

High-grade serous ovarian cancer (HGSOC) is the most prevalent and aggressive histological subtype of ovarian cancer and often presents with metastatic disease. The drivers of metastasis in HGSOC remain enigmatic. APOBEC3A (A3A), an enzyme that generates mutations across various cancers, has been proposed as a mediator of tumor heterogeneity and disease progression. However, the role of A3A in HGSOC has not been explored. We observed an association between high levels of APOBEC3-mediated mutagenesis and poor overall survival in primary HGSOC. We experimentally addressed this correlation by modeling A3A expression in HGSOC, and this resulted in increased metastatic behavior of HGSOC cells in culture and distant metastatic spread in vivo, which was dependent on catalytic activity of A3A. A3A activity in both primary and cultured HGSOC cells yielded consistent alterations in expression of epithelial-mesenchymal transition (EMT) genes resulting in hybrid EMT and mesenchymal signatures, providing a mechanism for their increased metastatic potential. Inhibition of key EMT factors TWIST1 and IL-6 resulted in mitigation of A3A-dependent metastatic phenotypes. Our findings define the prevalence of A3A mutagenesis in HGSOC and implicate A3A as a driver of HGSOC metastasis via EMT, underscoring its clinical relevance as a potential prognostic biomarker. Our study lays the groundwork for the development of targeted therapies aimed at mitigating the deleterious effect of A3A-driven EMT in HGSOC.

Authors

Jessica M. Devenport, Thi Tran, Brooke R. Harris, Dylan Fingerman, Rachel A. DeWeerd, Lojain H. Elkhidir, Danielle LaVigne, Katherine Fuh, Lulu Sun, Jeffrey J. Bednarski, Ronny Drapkin, Mary M. Mullen, Abby M. Green

×

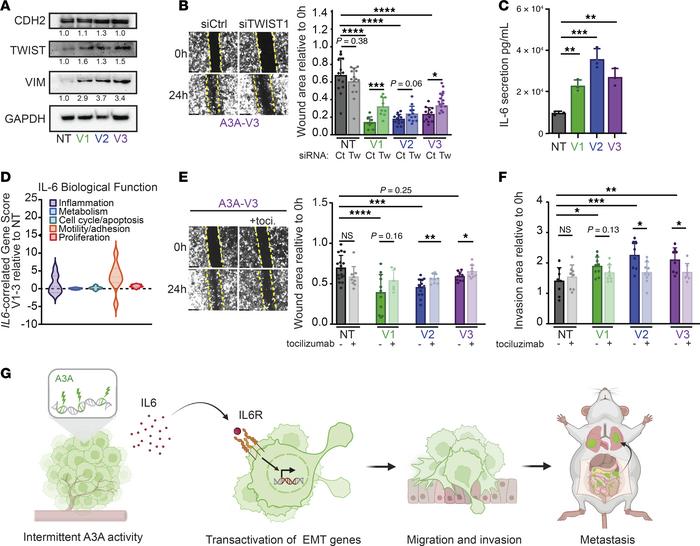
Figure 6

Inhibition of EMT signaling limits A3A-induced migratory phenotype.

Options: View larger image (or click on image) Download as PowerPoint
Inhibition of EMT signaling limits A3A-induced migratory phenotype.
(A) ...
(A) Immunoblot of mesenchymal markers CDH2, TWIST1, and Vimentin in OVCAR3 A3A V1–V3 and NT cells. GAPDH is a loading control. Bands are quantified relative to loading control and normalized to NT lane. (B) Wound healing assay of OVCAR3-A3A NT and V1–V3 cells depleted of TWIST1 (Tw) by siRNA or transfected with nontargeting siRNA control (Ct). Images were acquired with 4× objective; representative images from V3 are shown. Wound area was calculated and is plotted as 24-hour area relative to 0 hours. Yellow lines indicate region of original wound (0 hours). (C) ELISA quantification of IL-6 in the media of OVCAR3-A3A V1–V3 and NT cell lines after 3 days in culture. (D) IL6-correlated gene score (67) assessed by RNA-Seq of OVCAR3-A3A NT and V1–V3 cell lines. (E) Wound healing assay of OVCAR3-A3A V3 cell lines after 24 hours of treatment with tocilizumab. Wound area was calculated and is plotted as 24-hour area relative to 0 hours. Wound size at 0 hours is outlined in yellow. (F) Spheroids of each cell line were generated and placed onto a Matrigel-containing pseudo–basement membrane. Spheroids were imaged with a 10× objective at 0 hours and 48 hours. Area of the spheroid relative to 0 hours is shown. For B–F, comparison between multiple groups was determined by ordinary 1-way ANOVA with Dunnett’s correction for multiple comparison. For comparison between 2 groups, significance was determined by unpaired t test. *P ≤.0.05, **P ≤ 0.01, ***P ≤ 0.001, ****P ≤ 0.0001. Data are shown as mean ± SD for n ≥ 3 biological replicates. (G) Model of A3A-mediated metastatic progression. Intermittent A3A activity results in increased IL-6 secretion and transactivation of IL6-associated EMT gene programs, activation of migration and invasion, and distant metastatic spread.

Copyright © 2025 American Society for Clinical Investigation
ISSN 2379-3708

Sign up for email alerts