Go to The Journal of Clinical Investigation
  • About
  • Editors
  • Consulting Editors
  • For authors
  • Publication ethics
  • Publication alerts by email
  • Transfers
  • Advertising
  • Job board
  • Contact
  • Physician-Scientist Development
  • Current issue
  • Past issues
  • By specialty
    • COVID-19
    • Cardiology
    • Immunology
    • Metabolism
    • Nephrology
    • Oncology
    • Pulmonology
    • All ...
  • Videos
  • Collections
    • In-Press Preview
    • Resource and Technical Advances
    • Clinical Research and Public Health
    • Research Letters
    • Editorials
    • Perspectives
    • Physician-Scientist Development
    • Reviews
    • Top read articles

  • Current issue
  • Past issues
  • Specialties
  • In-Press Preview
  • Resource and Technical Advances
  • Clinical Research and Public Health
  • Research Letters
  • Editorials
  • Perspectives
  • Physician-Scientist Development
  • Reviews
  • Top read articles
  • About
  • Editors
  • Consulting Editors
  • For authors
  • Publication ethics
  • Publication alerts by email
  • Transfers
  • Advertising
  • Job board
  • Contact
APOBEC3A drives ovarian cancer metastasis by altering epithelial-mesenchymal transition
Jessica M. Devenport, Thi Tran, Brooke R. Harris, Dylan Fingerman, Rachel A. DeWeerd, Lojain H. Elkhidir, Danielle LaVigne, Katherine Fuh, Lulu Sun, Jeffrey J. Bednarski, Ronny Drapkin, Mary M. Mullen, Abby M. Green
Jessica M. Devenport, Thi Tran, Brooke R. Harris, Dylan Fingerman, Rachel A. DeWeerd, Lojain H. Elkhidir, Danielle LaVigne, Katherine Fuh, Lulu Sun, Jeffrey J. Bednarski, Ronny Drapkin, Mary M. Mullen, Abby M. Green
View: Text | PDF
Research Article Cell biology Oncology

APOBEC3A drives ovarian cancer metastasis by altering epithelial-mesenchymal transition

  • Text
  • PDF
Abstract

High-grade serous ovarian cancer (HGSOC) is the most prevalent and aggressive histological subtype of ovarian cancer and often presents with metastatic disease. The drivers of metastasis in HGSOC remain enigmatic. APOBEC3A (A3A), an enzyme that generates mutations across various cancers, has been proposed as a mediator of tumor heterogeneity and disease progression. However, the role of A3A in HGSOC has not been explored. We observed an association between high levels of APOBEC3-mediated mutagenesis and poor overall survival in primary HGSOC. We experimentally addressed this correlation by modeling A3A expression in HGSOC, and this resulted in increased metastatic behavior of HGSOC cells in culture and distant metastatic spread in vivo, which was dependent on catalytic activity of A3A. A3A activity in both primary and cultured HGSOC cells yielded consistent alterations in expression of epithelial-mesenchymal transition (EMT) genes resulting in hybrid EMT and mesenchymal signatures, providing a mechanism for their increased metastatic potential. Inhibition of key EMT factors TWIST1 and IL-6 resulted in mitigation of A3A-dependent metastatic phenotypes. Our findings define the prevalence of A3A mutagenesis in HGSOC and implicate A3A as a driver of HGSOC metastasis via EMT, underscoring its clinical relevance as a potential prognostic biomarker. Our study lays the groundwork for the development of targeted therapies aimed at mitigating the deleterious effect of A3A-driven EMT in HGSOC.

Authors

Jessica M. Devenport, Thi Tran, Brooke R. Harris, Dylan Fingerman, Rachel A. DeWeerd, Lojain H. Elkhidir, Danielle LaVigne, Katherine Fuh, Lulu Sun, Jeffrey J. Bednarski, Ronny Drapkin, Mary M. Mullen, Abby M. Green

×

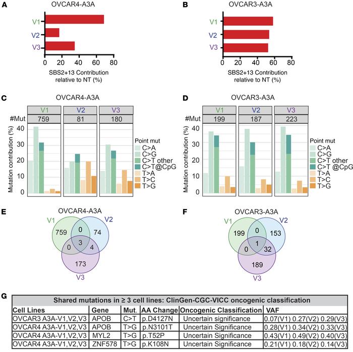
Figure 4

Episodic A3A in HGSOC causes stochastic mutagenesis.

Options: View larger image (or click on image) Download as PowerPoint
Episodic A3A in HGSOC causes stochastic mutagenesis.
Whole exome sequenc...
Whole exome sequencing of OVCAR4 and OVCAR3 A3A V1–V3 and NT cell lines was performed. Respective NT cell lines were used as a reference genome to determine de novo mutations in A3A-exposed cells. (A and B) Contribution of SBS2 and SBS13 to total de novo mutations. (C and D) The total number of de novo base substitution mutations and relative contribution of transition and transversion mutations. Total number of acquired mutations is shown for each version. (E and F) Venn diagram of mutations acquired in A3A-exposed OVCAR4 and OVCAR3 cell lines versions 1–3. (G) ClinGen-CGC-VICC was used to identify the oncogenic classification of mutations acquired in ≥ three A3A-exposed cell lines. The cell line, mutated gene, base substitution, amino acid change, oncogenic classification, and variant allele frequency (VAF) are shown.

Copyright © 2026 American Society for Clinical Investigation
ISSN 2379-3708

Sign up for email alerts