Go to The Journal of Clinical Investigation
  • About
  • Editors
  • Consulting Editors
  • For authors
  • Publication ethics
  • Publication alerts by email
  • Transfers
  • Advertising
  • Job board
  • Contact
  • Physician-Scientist Development
  • Current issue
  • Past issues
  • By specialty
    • COVID-19
    • Cardiology
    • Immunology
    • Metabolism
    • Nephrology
    • Oncology
    • Pulmonology
    • All ...
  • Videos
  • Collections
    • In-Press Preview
    • Resource and Technical Advances
    • Clinical Research and Public Health
    • Research Letters
    • Editorials
    • Perspectives
    • Physician-Scientist Development
    • Reviews
    • Top read articles

  • Current issue
  • Past issues
  • Specialties
  • In-Press Preview
  • Resource and Technical Advances
  • Clinical Research and Public Health
  • Research Letters
  • Editorials
  • Perspectives
  • Physician-Scientist Development
  • Reviews
  • Top read articles
  • About
  • Editors
  • Consulting Editors
  • For authors
  • Publication ethics
  • Publication alerts by email
  • Transfers
  • Advertising
  • Job board
  • Contact
Hyperosmotic stimuli activate polycystin proteins to aid in urine concentration
Karla M. Márquez-Nogueras, Ryne M. Knutila, Virdjinija Vuchkovska, Charlie Yang, Patricia Outeda, Darren P. Wallace, Ivana Y. Kuo
Karla M. Márquez-Nogueras, Ryne M. Knutila, Virdjinija Vuchkovska, Charlie Yang, Patricia Outeda, Darren P. Wallace, Ivana Y. Kuo
View: Text | PDF
Research Article Cell biology Nephrology

Hyperosmotic stimuli activate polycystin proteins to aid in urine concentration

  • Text
  • PDF
Abstract

Autosomal dominant polycystic kidney disease (ADPKD) is caused by mutations in PKD1 or PKD2, which encode polycystin-1 (PC1) and polycystin-2 (PC2), respectively. These proteins are thought to form a signaling complex that can flux cations, including calcium. One of the earliest symptoms in ADPKD is a decline in the concentrating ability of the kidneys, occurring prior to cyst formation. We reasoned that hyperosmolality stimulates the polycystin complex, and that the loss of this function impairs water reabsorption. We found that hyperosmolality resulted in the phosphorylation of microtubule-associated protein 4 (MAP4) in a PC1-dependent manner, which then elicited ER-localized PC2 calcium signals. ER-localized PC2 hyperosmotic calcium signals were required for trafficking of the water channel aquaporin (AQP2). Precystic PC1-KO and PC2-KO murine kidneys had cytosol-localized AQP2 and diluted urine compared with their respective controls. Kidney tissue sections from ADPKD patients showed decreased AQP2 apical membrane localization in cystic and noncystic tubules. Our study demonstrates that osmolality is a physiological stimulus of the polycystin complex, and loss of polycystin osmosensing results in impaired water reabsorption via AQP2. This likely contributes to the declined concentrating ability of the kidneys and high circulating vasopressin levels in patients with ADPKD.

Authors

Karla M. Márquez-Nogueras, Ryne M. Knutila, Virdjinija Vuchkovska, Charlie Yang, Patricia Outeda, Darren P. Wallace, Ivana Y. Kuo

×

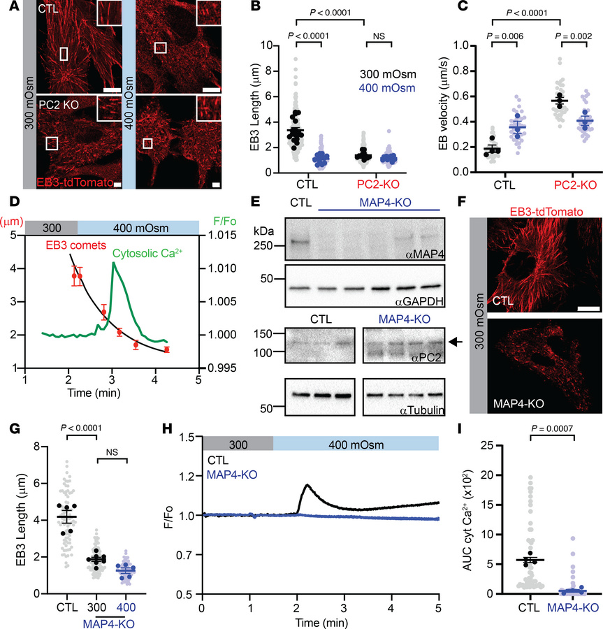
Figure 5

MAP4 is an upstream interactor of the PC2-mediated osmosensing pathway.

Options: View larger image (or click on image) Download as PowerPoint
MAP4 is an upstream interactor of the PC2-mediated osmosensing pathway.
...
(A) Representative images of EB3-tdTomato expression in C2C12 CTL cells (top panels) and PC2-KO cells (bottom panels) at 300 mOsm and 400 mOsm. Insets: Zoomed images of EB3 comets. Scale bars: 10 μm. Original magnification for zoomed-in images, ×113.4. (B) EB3 comet length decreased in C2C12 CTL with 400 mOsm (blue vs. black bars). At 300 mOsm (black bars), comets were reduced in PC2-KO cells and remained unchanged at 400 mOsm (blue bars). Data analyzed by Kruskal-Wallis test followed by Dunn’s test. (C) Mean velocity of EB3 comets increased with 400 mOsm in CTL C2C12 cells, while in PC2-KO cells comets were faster at 300 mOsm and decreased with 400 mOsm. Data analyzed to determine normality, then by 2-way ANOVA followed by Šídák’s test. (D) Shortening of EB3 comets in C2C12 CTL cells (red dots) occurs within 0.91 minutes after hyperosmotic stimuli, which induced a cytosolic calcium (green trace) increase 20 seconds after. (E) MAP4 expression in the KO cell line (top Western blot). PC2 expression remained unchanged in MAP4-KO cells (bottom Western blot). GAPDH and tubulin used as loading controls, respectively. (F) Representative images of EB3-tdTomato expression C2C12 CTL cells (top panel) and MAP4-KO cells (bottom panel). Scale bar: 10 μm. (G) EB3 comet length was decreased in C2C12 MAP4-KO at baseline and remained unchanged with 400 mOsm. Statistical analysis determined by Kruskal-Wallis test followed by Dunn’s test. (H) Representative trace of cytosolic calcium changes in C2C12 MAP4-KO cells after hyperosmotic stimuli (blue line). (I) AUC decreased in the MAP4-KO after hyperosmotic stimuli. Statistical analysis by Mann-Whitney U test. Bar graphs represent mean ± SEM. In panels B, C, G, and I, dark dots represent biological replicates, while light dots represent individual cells. n > 3 biological replicates. P values listed in each panel.

Copyright © 2026 American Society for Clinical Investigation
ISSN 2379-3708

Sign up for email alerts