Go to The Journal of Clinical Investigation
  • About
  • Editors
  • Consulting Editors
  • For authors
  • Publication ethics
  • Publication alerts by email
  • Transfers
  • Advertising
  • Job board
  • Contact
  • Physician-Scientist Development
  • Current issue
  • Past issues
  • By specialty
    • COVID-19
    • Cardiology
    • Immunology
    • Metabolism
    • Nephrology
    • Oncology
    • Pulmonology
    • All ...
  • Videos
  • Collections
    • In-Press Preview
    • Resource and Technical Advances
    • Clinical Research and Public Health
    • Research Letters
    • Editorials
    • Perspectives
    • Physician-Scientist Development
    • Reviews
    • Top read articles

  • Current issue
  • Past issues
  • Specialties
  • In-Press Preview
  • Resource and Technical Advances
  • Clinical Research and Public Health
  • Research Letters
  • Editorials
  • Perspectives
  • Physician-Scientist Development
  • Reviews
  • Top read articles
  • About
  • Editors
  • Consulting Editors
  • For authors
  • Publication ethics
  • Publication alerts by email
  • Transfers
  • Advertising
  • Job board
  • Contact
Germline mutations in PPP2R1B in patients with a personal and family history of cancer
Sahar Mazhar, Caitlin M. O’Connor, Alexis Harold, Amanda C. Dowdican, Peter J. Ulintz, Erika N. Hanson, Yuping Zhang, Michelle F. Jacobs, Sofia D. Merajver, Mark W. Jackson, Anthony Scott, Anieta M. Sieuwerts, Arul M. Chinnaiyan, Goutham Narla
Sahar Mazhar, Caitlin M. O’Connor, Alexis Harold, Amanda C. Dowdican, Peter J. Ulintz, Erika N. Hanson, Yuping Zhang, Michelle F. Jacobs, Sofia D. Merajver, Mark W. Jackson, Anthony Scott, Anieta M. Sieuwerts, Arul M. Chinnaiyan, Goutham Narla
View: Text | PDF
Research Article Genetics Oncology

Germline mutations in PPP2R1B in patients with a personal and family history of cancer

  • Text
  • PDF
Abstract

An estimated 5%–10% of cancer results from an underlying genetic predisposition. For the majority of familial cases, the genes in question remain unknown, suggesting a critical need to identify new cancer predisposition genes. Members of the protein phosphatase 2A (PP2A) family exist as trimeric holoenzymes and are vital negative regulators of multiple oncogenic pathways. PP2A inhibition by somatic mutation, loss of expression, and upregulation of its exogenous inhibitors in tumors has been well described. However, it remains unknown whether germline loss of any PP2A subunits results in a predisposition to cancer in humans. In this study, we identified 9 cancer patients with germline loss-of-function (LOF) variants in PPP2R1B (Aβ), the β isoform of the PP2A scaffold subunit. All 4 patients for whom documentation was available also had a family history of cancer, including multiple indicators of hereditary cancer. Overexpression of these mutant forms of Aβ resulted in truncated proteins that were rapidly turned over. Characterization of an additional missense germline Aβ variant, R233C, which is also recurrently mutated at the somatic level, showed disruption of PP2A catalytic subunit binding, resulting in loss of phosphatase activity. An analysis of Aβ expression among multiple breast cancer cohorts (the most highly represented cancer among the Aβ germline patients) revealed that somatic, heterozygous loss of Aβ was a frequent event in this disease, and decreased Aβ expression correlated with shorter disease-free and overall survival. Furthermore, Aβ levels were significantly lower in multiple histological subtypes of both in situ and malignant breast cancer compared with adjacent normal breast tissue, suggesting that Aβ loss is an early event in breast cancer development. Together, these results highlight a role for Aβ as a predisposition gene in breast cancer and potentially additional cancers.

Authors

Sahar Mazhar, Caitlin M. O’Connor, Alexis Harold, Amanda C. Dowdican, Peter J. Ulintz, Erika N. Hanson, Yuping Zhang, Michelle F. Jacobs, Sofia D. Merajver, Mark W. Jackson, Anthony Scott, Anieta M. Sieuwerts, Arul M. Chinnaiyan, Goutham Narla

×

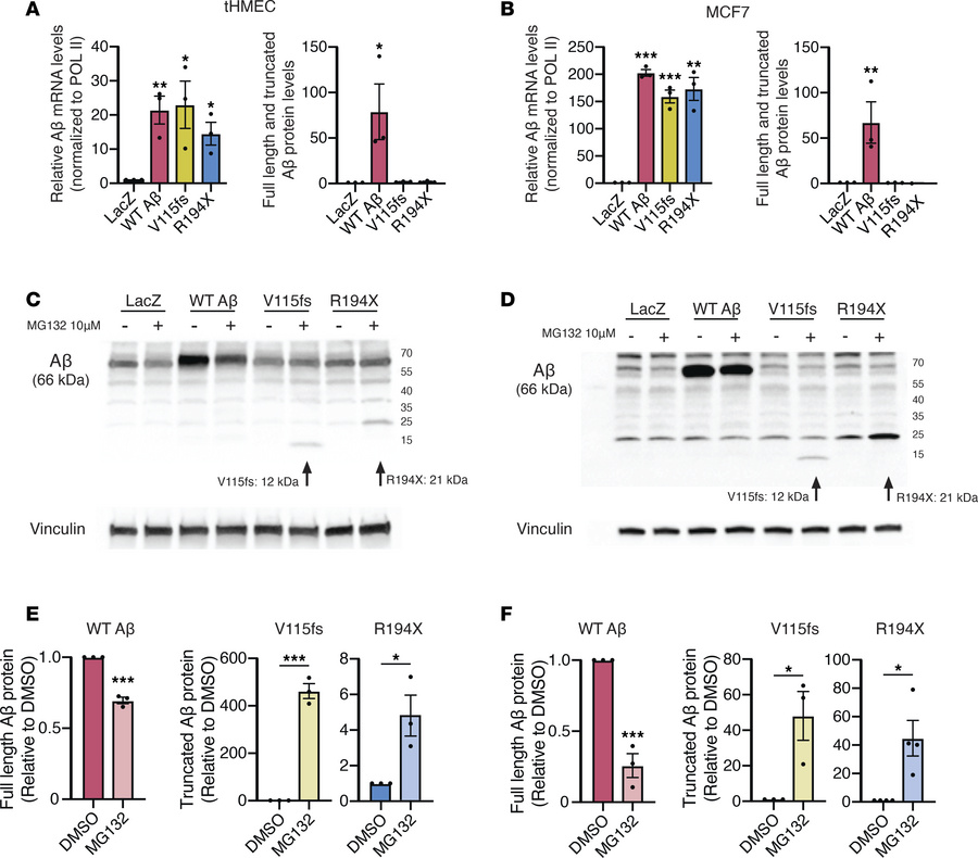
Figure 2

Breast cancer–derived Aβ germline truncating mutants are targeted for proteasomal degradation.

Options: View larger image (or click on image) Download as PowerPoint
Breast cancer–derived Aβ germline truncating mutants are targeted for pr...
Quantitation of overexpression of wild-type and mutant Aβ mRNA and protein in (A) tHMECs and (B) MCF7 cells. Western blots for Aβ in wild-type and mutant-expressing cell lines in (C) tHMECs and (D) MCF7 cells treated with MG-132. Quantitation of wild-type and mutant forms of Aβ in (E) tHMECs and (F) MCF7 cells treated with MG-132. Blots are representative of 3 experiments. Data are presented as mean ± SEM, n = 3–4. *P < 0.05; **P < 0.01; ***P < 0.001 by 2-tailed Student’s t test.

Copyright © 2026 American Society for Clinical Investigation
ISSN 2379-3708

Sign up for email alerts