Go to The Journal of Clinical Investigation
  • About
  • Editors
  • Consulting Editors
  • For authors
  • Publication ethics
  • Publication alerts by email
  • Transfers
  • Advertising
  • Job board
  • Contact
  • Physician-Scientist Development
  • Current issue
  • Past issues
  • By specialty
    • COVID-19
    • Cardiology
    • Immunology
    • Metabolism
    • Nephrology
    • Oncology
    • Pulmonology
    • All ...
  • Videos
  • Collections
    • In-Press Preview
    • Resource and Technical Advances
    • Clinical Research and Public Health
    • Research Letters
    • Editorials
    • Perspectives
    • Physician-Scientist Development
    • Reviews
    • Top read articles

  • Current issue
  • Past issues
  • Specialties
  • In-Press Preview
  • Resource and Technical Advances
  • Clinical Research and Public Health
  • Research Letters
  • Editorials
  • Perspectives
  • Physician-Scientist Development
  • Reviews
  • Top read articles
  • About
  • Editors
  • Consulting Editors
  • For authors
  • Publication ethics
  • Publication alerts by email
  • Transfers
  • Advertising
  • Job board
  • Contact
Orchestrated response from heterogenous fibroblast subsets contributes to repair from surgery-induced stress after airway reconstruction
Jazmin Calyeca, Zakarie Hussein, Zheng Hong Tan, Lumei Liu, Sayali Dharmadhikari, Kimberly M. Shontz, Tatyana A. Vetter, Christopher K. Breuer, Susan D. Reynolds, Tendy Chiang
Jazmin Calyeca, Zakarie Hussein, Zheng Hong Tan, Lumei Liu, Sayali Dharmadhikari, Kimberly M. Shontz, Tatyana A. Vetter, Christopher K. Breuer, Susan D. Reynolds, Tendy Chiang
View: Text | PDF
Research Article Cell biology Transplantation

Orchestrated response from heterogenous fibroblast subsets contributes to repair from surgery-induced stress after airway reconstruction

  • Text
  • PDF
Abstract

Surgery of the tracheobronchial tree carries high morbidity, with over half of the complications occurring at the anastomosis. Although fibroblasts are crucial in airway wound healing, the underlying cellular and molecular mechanisms in airway reconstruction remain unknown. We hypothesized that airway reconstruction initiates a surgery-induced stress (SIS) response, altering fibroblast communication within airway tissues. Using single-cell RNA-Seq, we analyzed native and reconstructed airways and identified 5 fibroblast subpopulations, each with distinct spatial distributions across anastomotic, submucosal, perichondrial, and paratracheal areas. During homeostasis, adventitial and airway fibroblasts (Adventitial-Fb and Airway-Fb, respectively) maintained tissue structure and created cellular niches by regulating ECM turnover. Under SIS, perichondrial fibroblasts (PC-Fb) exhibited chondroprogenitor-like gene signatures, and immune-recruiting fibroblasts (IR-Fb) facilitated cell infiltration. Cthrc1-activated fibroblasts (Cthrc1+ Fb), mainly derived from Adventitial-Fb, primarily contributed to fibrotic scar formation and collagen production, mediated by TGF-β. Furthermore, repeated SIS created an imbalance in fibroblast states favoring emergence of CTHRC1+ Fb and leading to impaired fibroblasts–basal cell crosstalk. Collectively, these data identify PC, IR, and Cthrc1+ Fb as a signaling hub, with SIS emerging as a mechanism initiating airway remodeling after reconstruction that, if not controlled, may lead to complications such as stenosis or anastomotic breakdown.

Authors

Jazmin Calyeca, Zakarie Hussein, Zheng Hong Tan, Lumei Liu, Sayali Dharmadhikari, Kimberly M. Shontz, Tatyana A. Vetter, Christopher K. Breuer, Susan D. Reynolds, Tendy Chiang

×

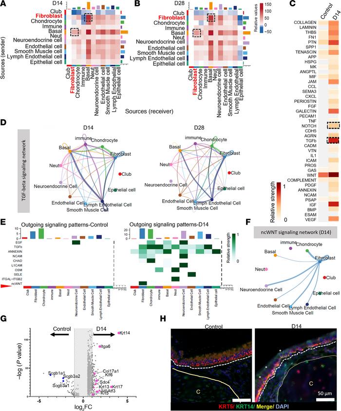
Figure 7

Fibroblast-basal cell communication mediated by TGF-β.

Options: View larger image (or click on image) Download as PowerPoint
Fibroblast-basal cell communication mediated by TGF-β.
(A and B) Heatmap...
(A and B) Heatmap of the inferred interaction between sender and receiver in SIS at D14 (A) and D28 (B) versus Control. (C) Heatmap of top inferred pathways. Stemness pathways (TGF-β, NOTCH, WNT, and FGF) activated in the basal cell cluster in response to SIS at D14 are highlighted in a dotted box. (D) Circle plots showing the TGF-β network between fibroblasts and other airway cell types in response to SIS at D14 (left) and D28 (right). (E) Heatmap of the outgoing signals driven by all identified airway cell types during homeostasis or at early repair time points (D14). Green intensity indicates strength of the signal. (F) Circle plots showing the ncWNT network between fibroblasts and other airway cell types in response to SIS at D14. (G) Volcano plot of dysregulated expressed genes according to their statistical P value (y axis) and their relative abundance ratio (log2 fold change) between normal airway and SIS at D14 identifying stemness-associated genes (Krt14, Itga6, Krt17, Col17a1, Klf6, Sdc4, Krt13, Krt5, Jun, and Atf3). (H) Representative immunofluorescence staining basal cells (KRT5) or activated basal cells (KRT5/KRT14–double-positive cells) in the homeostatic airway (left panel) or reconstructed airway at D14 (right panel). White asterisks indicate double-positive cells, and the dotted line indicates the epithelium from the submucosa. Scale bars: 50 µm.

Copyright © 2026 American Society for Clinical Investigation
ISSN 2379-3708

Sign up for email alerts