Go to The Journal of Clinical Investigation
  • About
  • Editors
  • Consulting Editors
  • For authors
  • Publication ethics
  • Publication alerts by email
  • Transfers
  • Advertising
  • Job board
  • Contact
  • Physician-Scientist Development
  • Current issue
  • Past issues
  • By specialty
    • COVID-19
    • Cardiology
    • Immunology
    • Metabolism
    • Nephrology
    • Oncology
    • Pulmonology
    • All ...
  • Videos
  • Collections
    • In-Press Preview
    • Resource and Technical Advances
    • Clinical Research and Public Health
    • Research Letters
    • Editorials
    • Perspectives
    • Physician-Scientist Development
    • Reviews
    • Top read articles

  • Current issue
  • Past issues
  • Specialties
  • In-Press Preview
  • Resource and Technical Advances
  • Clinical Research and Public Health
  • Research Letters
  • Editorials
  • Perspectives
  • Physician-Scientist Development
  • Reviews
  • Top read articles
  • About
  • Editors
  • Consulting Editors
  • For authors
  • Publication ethics
  • Publication alerts by email
  • Transfers
  • Advertising
  • Job board
  • Contact
Orchestrated response from heterogenous fibroblast subsets contributes to repair from surgery-induced stress after airway reconstruction
Jazmin Calyeca, Zakarie Hussein, Zheng Hong Tan, Lumei Liu, Sayali Dharmadhikari, Kimberly M. Shontz, Tatyana A. Vetter, Christopher K. Breuer, Susan D. Reynolds, Tendy Chiang
Jazmin Calyeca, Zakarie Hussein, Zheng Hong Tan, Lumei Liu, Sayali Dharmadhikari, Kimberly M. Shontz, Tatyana A. Vetter, Christopher K. Breuer, Susan D. Reynolds, Tendy Chiang
View: Text | PDF
Research Article Cell biology Transplantation

Orchestrated response from heterogenous fibroblast subsets contributes to repair from surgery-induced stress after airway reconstruction

  • Text
  • PDF
Abstract

Surgery of the tracheobronchial tree carries high morbidity, with over half of the complications occurring at the anastomosis. Although fibroblasts are crucial in airway wound healing, the underlying cellular and molecular mechanisms in airway reconstruction remain unknown. We hypothesized that airway reconstruction initiates a surgery-induced stress (SIS) response, altering fibroblast communication within airway tissues. Using single-cell RNA-Seq, we analyzed native and reconstructed airways and identified 5 fibroblast subpopulations, each with distinct spatial distributions across anastomotic, submucosal, perichondrial, and paratracheal areas. During homeostasis, adventitial and airway fibroblasts (Adventitial-Fb and Airway-Fb, respectively) maintained tissue structure and created cellular niches by regulating ECM turnover. Under SIS, perichondrial fibroblasts (PC-Fb) exhibited chondroprogenitor-like gene signatures, and immune-recruiting fibroblasts (IR-Fb) facilitated cell infiltration. Cthrc1-activated fibroblasts (Cthrc1+ Fb), mainly derived from Adventitial-Fb, primarily contributed to fibrotic scar formation and collagen production, mediated by TGF-β. Furthermore, repeated SIS created an imbalance in fibroblast states favoring emergence of CTHRC1+ Fb and leading to impaired fibroblasts–basal cell crosstalk. Collectively, these data identify PC, IR, and Cthrc1+ Fb as a signaling hub, with SIS emerging as a mechanism initiating airway remodeling after reconstruction that, if not controlled, may lead to complications such as stenosis or anastomotic breakdown.

Authors

Jazmin Calyeca, Zakarie Hussein, Zheng Hong Tan, Lumei Liu, Sayali Dharmadhikari, Kimberly M. Shontz, Tatyana A. Vetter, Christopher K. Breuer, Susan D. Reynolds, Tendy Chiang

×

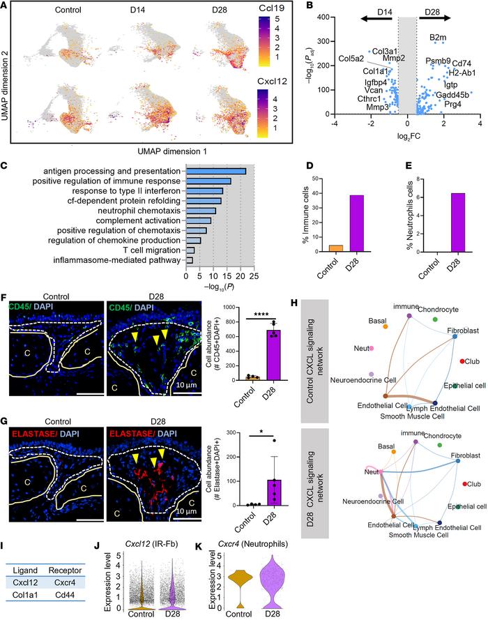
Figure 5

IR-Fb concomitant with immune cell recruitment and infiltration after reconstruction.

Options: View larger image (or click on image) Download as PowerPoint
IR-Fb concomitant with immune cell recruitment and infiltration after re...
(A) Ccl19 and Cxcl12 expression plots on UMAP layout in the normal airway and SIS at D14 and D28. (B) Volcano plot of dysregulated expressed genes according to their statistical P value (y axis) and their relative abundance ratio (log2 fold change) between SIS at D28 and D14 identifying immunomodulator-associated genes (B2m, Psmb9, Cd74, H2-Ab1, Cxcl19, Prg45, and Igtp). (C) GO-enriched pathways corresponding to changes at D28. FDR < 10%. (D and E) Percentage of immune linages (D) and neutrophils (E) at normal and D28 after reconstruction obtained from the scRNA-Seq analysis. (F and G) Representative immunofluorescence staining and corresponding quantification showing the presence of immune cells (CD45+, green) (F) and neutrophils (ELASTASE+, red) (G). Yellow arrowheads indicate immune cells expressing CD45. “C” indicates cartilage, and the dotted line indicates the region of interest in the submucosa. (H) Circle plots showing the CXCL signaling pathway network between fibroblasts and other airway cell types in the normal airway (upper panel) and in SIS at D28 (lower panel). (I) Inferred Fb-immune cell communication ligand-receptor interactions. (J and K) Violin plots showing Cxcl12 expression levels in IR-Fb (J) and its corresponding receptor Cxcr4 in neutrophils (K). Statistical analysis was performed using unpaired, 2-tailed Student’s t test (F) and Mann-Whitney test (G). *P < 0.05, ****P < 0.0001. Scale bars: 10 µm.

Copyright © 2026 American Society for Clinical Investigation
ISSN 2379-3708

Sign up for email alerts