Go to The Journal of Clinical Investigation
  • About
  • Editors
  • Consulting Editors
  • For authors
  • Publication ethics
  • Publication alerts by email
  • Transfers
  • Advertising
  • Job board
  • Contact
  • Physician-Scientist Development
  • Current issue
  • Past issues
  • By specialty
    • COVID-19
    • Cardiology
    • Immunology
    • Metabolism
    • Nephrology
    • Oncology
    • Pulmonology
    • All ...
  • Videos
  • Collections
    • In-Press Preview
    • Resource and Technical Advances
    • Clinical Research and Public Health
    • Research Letters
    • Editorials
    • Perspectives
    • Physician-Scientist Development
    • Reviews
    • Top read articles

  • Current issue
  • Past issues
  • Specialties
  • In-Press Preview
  • Resource and Technical Advances
  • Clinical Research and Public Health
  • Research Letters
  • Editorials
  • Perspectives
  • Physician-Scientist Development
  • Reviews
  • Top read articles
  • About
  • Editors
  • Consulting Editors
  • For authors
  • Publication ethics
  • Publication alerts by email
  • Transfers
  • Advertising
  • Job board
  • Contact
Fgl2 regulates FcγRIIB+CD8+ T cell responses during infection
Anna B. Morris, Max W. Adelman, Kelsey B. Bennion, Catherine D. Martinez, Kem-Maria McCook, Michael H. Woodworth, Charles R. Langelier, Nadine Rouphael, Christopher D. Scharer, Cheryl L. Maier, Colleen S. Kraft, Mandy L. Ford
Anna B. Morris, Max W. Adelman, Kelsey B. Bennion, Catherine D. Martinez, Kem-Maria McCook, Michael H. Woodworth, Charles R. Langelier, Nadine Rouphael, Christopher D. Scharer, Cheryl L. Maier, Colleen S. Kraft, Mandy L. Ford
View: Text | PDF
Research Article Immunology

Fgl2 regulates FcγRIIB+CD8+ T cell responses during infection

  • Text
  • PDF
Abstract

While the inhibitory receptor FcγRIIB has been shown to be upregulated on activated CD8+ T cells in both mice and humans, its effect on T cell fate during infection has not been fully elucidated. We identified an increase in FcγRIIB-expressing CD8+ T cells in patients with COVID-19 relative to healthy controls as well as in mouse models of viral infection. Despite its well-known role as an Fc receptor, FcγRIIB also ligates the immunosuppressive cytokine Fgl2, resulting in CD8+ T cell apoptosis. Both chronic LCMV infection in mice and COVID-19 in humans resulted in a significant increase in plasma Fgl2. Transfer of CD8+ T cells into a Fgl2-replete, but not Fgl2-devoid, environment resulted in elimination of FcγRIIB+, but not FcγRIIB–, CD8+ T cells. Similarly, plasma Fgl2 was directly proportional to CD8+ T cell lymphopenia in patients with COVID-19. RNA-Seq analysis demonstrated that Fgl2 was produced by murine virus–specific CD8+ T cells, with an increase in Fgl2 in CD8+ T cells elicited during chronic versus acute viral infection. Fgl2 was also upregulated in CD8+ T cells from patients with COVID-19 versus healthy controls. In summary, CD8+ T cell production of Fgl2 during viral infection underpinned an FcγRIIB-mediated loss of CD8+ T cell immunity in both mice and humans.

Authors

Anna B. Morris, Max W. Adelman, Kelsey B. Bennion, Catherine D. Martinez, Kem-Maria McCook, Michael H. Woodworth, Charles R. Langelier, Nadine Rouphael, Christopher D. Scharer, Cheryl L. Maier, Colleen S. Kraft, Mandy L. Ford

×

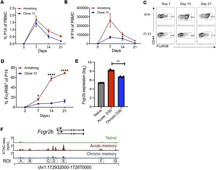
Figure 2

FcγRIIB is upregulated on viral antigen-specific effector and memory CD8+ T cells in mice.

Options: View larger image (or click on image) Download as PowerPoint
FcγRIIB is upregulated on viral antigen-specific effector and memory CD8...
Naive B6 mice were adoptively transferred with 2 × 103 Thy1.1+ P14 TCR tg T cells and were infected with either LCMV Arm (2 × 105 pfu i.p.) or cl-13, 2 × 106 pfu i.v.). Blood was collected at the indicated time points for flow cytometric analysis. (A) Frequencies of Thy1.1+ P14 among total PBMC in Arm- or cl-13–infected animals. (B) Absolute numbers of Thy1.1+ P14 within PBMC in Arm- or cl-13–infected animals. (C and D) Representative flow cytometry staining (C) and summary data (D) of FcγRIIB+ cells among Thy1.1+ CD8+ T cells. Data shown are n = 3–5/group and are representative of 2 independent experiments. Data at each time point were compared by Mann-Whitney U nonparametric test. (E) mRNA transcript levels of Fcgr2b RNA isolated from P14 cells from Arm-infected versus cl-13–infected mice on day 30 from an existing dataset (20) (GSE30341) were compared by 2-way ANOVA with Dunnett’s post hoc test. Naive P14 were included as a control. (F) Chromatin accessibility of the Fcgr2b locus in acute versus chronic virus–elicited memory CD8+ P14 T cells was interrogated from an existing ATAC-Seq dataset (21). Naive CD8+ P14 T cells were used as a control. Data were analyzed by Mann-Whitney U nonparametric test and are depicted as mean ± SEM. *P < 0.05, **P < 0.01, ****P < 0.0001.

Copyright © 2026 American Society for Clinical Investigation
ISSN 2379-3708

Sign up for email alerts