Go to The Journal of Clinical Investigation
  • About
  • Editors
  • Consulting Editors
  • For authors
  • Publication ethics
  • Publication alerts by email
  • Transfers
  • Advertising
  • Job board
  • Contact
  • Physician-Scientist Development
  • Current issue
  • Past issues
  • By specialty
    • COVID-19
    • Cardiology
    • Immunology
    • Metabolism
    • Nephrology
    • Oncology
    • Pulmonology
    • All ...
  • Videos
  • Collections
    • In-Press Preview
    • Resource and Technical Advances
    • Clinical Research and Public Health
    • Research Letters
    • Editorials
    • Perspectives
    • Physician-Scientist Development
    • Reviews
    • Top read articles

  • Current issue
  • Past issues
  • Specialties
  • In-Press Preview
  • Resource and Technical Advances
  • Clinical Research and Public Health
  • Research Letters
  • Editorials
  • Perspectives
  • Physician-Scientist Development
  • Reviews
  • Top read articles
  • About
  • Editors
  • Consulting Editors
  • For authors
  • Publication ethics
  • Publication alerts by email
  • Transfers
  • Advertising
  • Job board
  • Contact
Loss of long-chain acyl-CoA dehydrogenase protects against acute kidney injury
Takuto Chiba, Akira Oda, Yuxun Zhang, Katherine Pfister, Joanna Bons, Sivakama S. Bharathi, Ayako Kinoshita, Bob B. Zhang, Adam Richert, Birgit Schilling, Eric Goetzman, Sunder Sims-Lucas
Takuto Chiba, Akira Oda, Yuxun Zhang, Katherine Pfister, Joanna Bons, Sivakama S. Bharathi, Ayako Kinoshita, Bob B. Zhang, Adam Richert, Birgit Schilling, Eric Goetzman, Sunder Sims-Lucas
View: Text | PDF
Research Article Metabolism Nephrology

Loss of long-chain acyl-CoA dehydrogenase protects against acute kidney injury

  • Text
  • PDF
Abstract

The renal tubular epithelial cells (RTECs) are particularly vulnerable to acute kidney injury (AKI). While fatty acids are the preferred energy source for RTECs via fatty acid oxidation (FAO), FAO-mediated H2O2 production in mitochondria has been shown to be a major source of oxidative stress. We have previously shown that a mitochondrial flavoprotein, long-chain acyl-CoA dehydrogenase (LCAD), which catalyzes a key step in mitochondrial FAO, directly produces H2O2 in vitro. Furthermore, we showed that renal LCAD becomes hyposuccinylated during AKI. Here, we demonstrated that succinylation of recombinant LCAD protein suppresses the production of H2O2. Following 2 distinct models of AKI, cisplatin treatment or renal ischemia/reperfusion injury (IRI), LCAD–/– mice demonstrated renoprotection. Specifically, LCAD–/– kidneys displayed mitigated renal tubular injury, decreased oxidative stress, preserved mitochondrial function, enhanced peroxisomal FAO, and decreased ferroptotic cell death. LCAD deficiency confers protection against 2 distinct models of AKI. This suggests a therapeutically attractive mechanism whereby preserved mitochondrial respiration as well as enhanced peroxisomal FAO by loss of LCAD mediates renoprotection against AKI.

Authors

Takuto Chiba, Akira Oda, Yuxun Zhang, Katherine Pfister, Joanna Bons, Sivakama S. Bharathi, Ayako Kinoshita, Bob B. Zhang, Adam Richert, Birgit Schilling, Eric Goetzman, Sunder Sims-Lucas

×

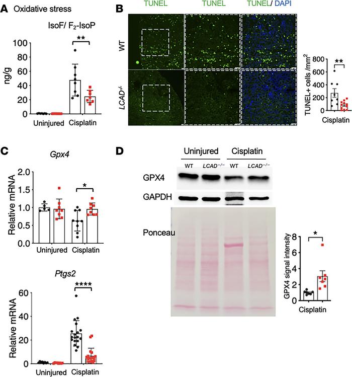
Figure 8

LCAD–/– kidneys mitigate oxidative stress and ferroptosis in cisplatin-AKI.

Options: View larger image (or click on image) Download as PowerPoint

LCAD–/– kidneys mitigate oxidative stress and ferroptosis in cisplatin-...
(A) The in vivo oxidative stress marker, isofuran/F2- Isoprostane (IsoF/F2-IsoP) ratio, is decreased in LCAD–/– kidneys 3 days after cisplatin treatment. (B) TUNEL+ dying cells are decreased in LCAD–/– kidneys 3 days after cisplatin treatment. (C) Ferroptosis associated genes Ptges2 are decreased while Gpx4 is increased in LCAD–/– kidneys 3 days after cisplatin treatment. (D) Immunoblotted GPX4 expression is increased in LCAD–/– kidneys 3 days after cisplatin treatment. Scale bars: 50 μm. *P < 0.05; **P < 0.01; ****P < 0.0001, using 1-way ANOVA post hoc Tukey multiple comparison or t test.

Copyright © 2026 American Society for Clinical Investigation
ISSN 2379-3708

Sign up for email alerts