Go to The Journal of Clinical Investigation
  • About
  • Editors
  • Consulting Editors
  • For authors
  • Publication ethics
  • Publication alerts by email
  • Transfers
  • Advertising
  • Job board
  • Contact
  • Physician-Scientist Development
  • Current issue
  • Past issues
  • By specialty
    • COVID-19
    • Cardiology
    • Immunology
    • Metabolism
    • Nephrology
    • Oncology
    • Pulmonology
    • All ...
  • Videos
  • Collections
    • In-Press Preview
    • Resource and Technical Advances
    • Clinical Research and Public Health
    • Research Letters
    • Editorials
    • Perspectives
    • Physician-Scientist Development
    • Reviews
    • Top read articles

  • Current issue
  • Past issues
  • Specialties
  • In-Press Preview
  • Resource and Technical Advances
  • Clinical Research and Public Health
  • Research Letters
  • Editorials
  • Perspectives
  • Physician-Scientist Development
  • Reviews
  • Top read articles
  • About
  • Editors
  • Consulting Editors
  • For authors
  • Publication ethics
  • Publication alerts by email
  • Transfers
  • Advertising
  • Job board
  • Contact
Leveraging complementary multi-omics data integration methods for mechanistic insights in kidney diseases
Fadhl Alakwaa, Vivek Das, Arindam Majumdar, Viji Nair, Damian Fermin, Asim B. Dey, Timothy Slidel, Dermot F. Reilly, Eugene Myshkin, Kevin L. Duffin, Yu Chen, Markus Bitzer, Subramaniam Pennathur, Frank C. Brosius, Matthias Kretzler, Wenjun Ju, Anil Karihaloo, Sean Eddy
Fadhl Alakwaa, Vivek Das, Arindam Majumdar, Viji Nair, Damian Fermin, Asim B. Dey, Timothy Slidel, Dermot F. Reilly, Eugene Myshkin, Kevin L. Duffin, Yu Chen, Markus Bitzer, Subramaniam Pennathur, Frank C. Brosius, Matthias Kretzler, Wenjun Ju, Anil Karihaloo, Sean Eddy
View: Text | PDF
Research Article Nephrology

Leveraging complementary multi-omics data integration methods for mechanistic insights in kidney diseases

  • Text
  • PDF
Abstract

Chronic kidney diseases (CKDs) are a global health concern, necessitating a comprehensive understanding of their complex pathophysiology. This study explores the use of 2 complementary multidimensional -omics data integration methods to elucidate mechanisms of CKD progression as a proof of concept. Baseline biosamples from 37 participants with CKD in the Clinical Phenotyping and Resource Biobank Core (C-PROBE) cohort with prospective longitudinal outcome data ascertained over 5 years were used to generate molecular profiles. Tissue transcriptomic, urine and plasma proteomic, and targeted urine metabolomic profiling were integrated using 2 orthogonal multi-omics data integration approaches, one unsupervised and the other supervised. Both integration methods identified 8 urinary proteins significantly associated with long-term outcomes, which were replicated in an adjusted survival model using 94 samples from an independent validation group in the same cohort. The 2 methods also identified 3 shared enriched pathways: the complement and coagulation cascades, cytokine–cytokine receptor interaction pathway, and the JAK/STAT signaling pathway. Use of different multiscalar data integration strategies on the same data enabled identification and prioritization of disease mechanisms associated with CKD progression. Approaches like this will be invaluable with the expansion of high-dimension data in kidney diseases.

Authors

Fadhl Alakwaa, Vivek Das, Arindam Majumdar, Viji Nair, Damian Fermin, Asim B. Dey, Timothy Slidel, Dermot F. Reilly, Eugene Myshkin, Kevin L. Duffin, Yu Chen, Markus Bitzer, Subramaniam Pennathur, Frank C. Brosius, Matthias Kretzler, Wenjun Ju, Anil Karihaloo, Sean Eddy

×

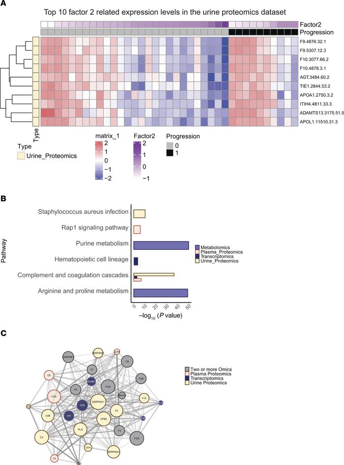
Figure 3

Expression levels and pathway enrichment of top 10 MOFA extracted features.

Options: View larger image (or click on image) Download as PowerPoint
Expression levels and pathway enrichment of top 10 MOFA extracted featur...
(A) The expression levels of urine proteomics that are top ranked by MOFA Factor 2. (B) Enriched pathways of the top 100 features extracted from MOFA Factor 2. (C) Protein-protein interaction network between complement components from 3 -omics data types. Gray-colored nodes depict features identified in a minimum of any 2 of the -omics data types.

Copyright © 2026 American Society for Clinical Investigation
ISSN 2379-3708

Sign up for email alerts