Go to The Journal of Clinical Investigation
  • About
  • Editors
  • Consulting Editors
  • For authors
  • Publication ethics
  • Publication alerts by email
  • Transfers
  • Advertising
  • Job board
  • Contact
  • Physician-Scientist Development
  • Current issue
  • Past issues
  • By specialty
    • COVID-19
    • Cardiology
    • Immunology
    • Metabolism
    • Nephrology
    • Oncology
    • Pulmonology
    • All ...
  • Videos
  • Collections
    • In-Press Preview
    • Resource and Technical Advances
    • Clinical Research and Public Health
    • Research Letters
    • Editorials
    • Perspectives
    • Physician-Scientist Development
    • Reviews
    • Top read articles

  • Current issue
  • Past issues
  • Specialties
  • In-Press Preview
  • Resource and Technical Advances
  • Clinical Research and Public Health
  • Research Letters
  • Editorials
  • Perspectives
  • Physician-Scientist Development
  • Reviews
  • Top read articles
  • About
  • Editors
  • Consulting Editors
  • For authors
  • Publication ethics
  • Publication alerts by email
  • Transfers
  • Advertising
  • Job board
  • Contact
LRP1 regulates asthmatic airway smooth muscle proliferation through FGF2/ERK signaling
Ya Deng, Jiaying Zhao, Chen Gong, Wenqian Ding, Lulu Fang, Huaqing Liu, Ming Li, Bing Shen, Shenggang Ding
Ya Deng, Jiaying Zhao, Chen Gong, Wenqian Ding, Lulu Fang, Huaqing Liu, Ming Li, Bing Shen, Shenggang Ding
View: Text | PDF
Research Article Cell biology Pulmonology

LRP1 regulates asthmatic airway smooth muscle proliferation through FGF2/ERK signaling

  • Text
  • PDF
Abstract

Airway smooth muscle (ASM) hyperplasia is a hallmark of airway remodeling in asthma, which still lacks an effective treatment. Low-density lipoprotein receptor-related protein 1 (LRP1) is involved in regulating the proliferation of various cell types, and the intracellular domain of LRP1 (LRP1-ICD) also exhibits unique biological functions. However, the role of LRP1 in asthma airway remodeling remains unclear. In the present study, LRP1 was increased in ASM cells of mice with OVA-induced chronic asthma, with the elevation in LRP1-ICD protein levels being significantly greater than that of the LRP1 β chain. In vivo experiments demonstrated that inhibiting LRP1 reduced ASM proliferation in these mice. Mechanistically, LRP1 knockdown inhibited the FGF2/ERK signaling pathway, thereby arresting cell cycle progression and suppressing ASM cell proliferation. Additionally, in vitro experiments revealed that the inhibitory effect of LRP1-ICD overexpression on ASM cell proliferation was lost after adjusting the levels of LRP1. LRP1-ICD overexpression inhibited full-length LRP1 protein levels by promoting its protein degradation rather than by suppressing its transcription, thus preventing further exacerbation of asthma. In conclusion, this study clarifies the molecular biological mechanism by which LRP1 regulates ASM proliferation, suggesting targeting full-length LRP1 as a strategy for therapeutic intervention in asthma airway remodeling.

Authors

Ya Deng, Jiaying Zhao, Chen Gong, Wenqian Ding, Lulu Fang, Huaqing Liu, Ming Li, Bing Shen, Shenggang Ding

×

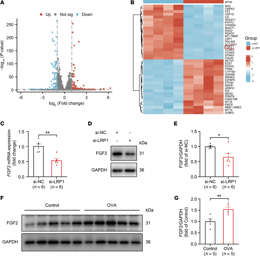
Figure 5

FGF2 is a downstream molecule potentially regulated by LRP1.

Options: View larger image (or click on image) Download as PowerPoint
FGF2 is a downstream molecule potentially regulated by LRP1.
(A) HBSMCs ...
(A) HBSMCs were transfected with either LRP1-targeting siRNA (si-LRP1) or negative control siRNA (si-NC) for 48 hours. Gene expression was assessed using high-throughput RNA sequencing. Volcano plot showing differentially expressed genes (DEGs) between the 2 groups, with selection thresholds of the absolute values of the log2 fold-change ≥ 1 and P < 0.05. Red dots represent upregulated DEGs, blue dots represent downregulated DEGs, and gray dots represent genes with no significant change (n = 4). (B) Heatmap showing the top 20 upregulated and top 20 downregulated DEGs ranked by fold-change (n = 4). (C) Summary data showing the relative expression levels of FGF2 mRNA in indicated cells. GAPDH was used as an internal reference (n = 6). (D and E) Representative immunoblot images (D) and summary data (E) showing FGF2 protein levels in indicated cells (n = 6). (F and G) Representative immunoblot images (F) and summary data (G) showing FGF2 protein levels in tracheal tissues of control mice (Control) and mice with OVA-induced chronic asthma (OVA). n = 5 mice per group. All data were analyzed using independent-sample t tests and are presented as means ± SEMs. *P < 0.05, **P < 0.01.

Copyright © 2026 American Society for Clinical Investigation
ISSN 2379-3708

Sign up for email alerts