Go to The Journal of Clinical Investigation
  • About
  • Editors
  • Consulting Editors
  • For authors
  • Publication ethics
  • Publication alerts by email
  • Transfers
  • Advertising
  • Job board
  • Contact
  • Physician-Scientist Development
  • Current issue
  • Past issues
  • By specialty
    • COVID-19
    • Cardiology
    • Immunology
    • Metabolism
    • Nephrology
    • Oncology
    • Pulmonology
    • All ...
  • Videos
  • Collections
    • In-Press Preview
    • Resource and Technical Advances
    • Clinical Research and Public Health
    • Research Letters
    • Editorials
    • Perspectives
    • Physician-Scientist Development
    • Reviews
    • Top read articles

  • Current issue
  • Past issues
  • Specialties
  • In-Press Preview
  • Resource and Technical Advances
  • Clinical Research and Public Health
  • Research Letters
  • Editorials
  • Perspectives
  • Physician-Scientist Development
  • Reviews
  • Top read articles
  • About
  • Editors
  • Consulting Editors
  • For authors
  • Publication ethics
  • Publication alerts by email
  • Transfers
  • Advertising
  • Job board
  • Contact
LRP1 regulates asthmatic airway smooth muscle proliferation through FGF2/ERK signaling
Ya Deng, Jiaying Zhao, Chen Gong, Wenqian Ding, Lulu Fang, Huaqing Liu, Ming Li, Bing Shen, Shenggang Ding
Ya Deng, Jiaying Zhao, Chen Gong, Wenqian Ding, Lulu Fang, Huaqing Liu, Ming Li, Bing Shen, Shenggang Ding
View: Text | PDF
Research Article Cell biology Pulmonology

LRP1 regulates asthmatic airway smooth muscle proliferation through FGF2/ERK signaling

  • Text
  • PDF
Abstract

Airway smooth muscle (ASM) hyperplasia is a hallmark of airway remodeling in asthma, which still lacks an effective treatment. Low-density lipoprotein receptor-related protein 1 (LRP1) is involved in regulating the proliferation of various cell types, and the intracellular domain of LRP1 (LRP1-ICD) also exhibits unique biological functions. However, the role of LRP1 in asthma airway remodeling remains unclear. In the present study, LRP1 was increased in ASM cells of mice with OVA-induced chronic asthma, with the elevation in LRP1-ICD protein levels being significantly greater than that of the LRP1 β chain. In vivo experiments demonstrated that inhibiting LRP1 reduced ASM proliferation in these mice. Mechanistically, LRP1 knockdown inhibited the FGF2/ERK signaling pathway, thereby arresting cell cycle progression and suppressing ASM cell proliferation. Additionally, in vitro experiments revealed that the inhibitory effect of LRP1-ICD overexpression on ASM cell proliferation was lost after adjusting the levels of LRP1. LRP1-ICD overexpression inhibited full-length LRP1 protein levels by promoting its protein degradation rather than by suppressing its transcription, thus preventing further exacerbation of asthma. In conclusion, this study clarifies the molecular biological mechanism by which LRP1 regulates ASM proliferation, suggesting targeting full-length LRP1 as a strategy for therapeutic intervention in asthma airway remodeling.

Authors

Ya Deng, Jiaying Zhao, Chen Gong, Wenqian Ding, Lulu Fang, Huaqing Liu, Ming Li, Bing Shen, Shenggang Ding

×

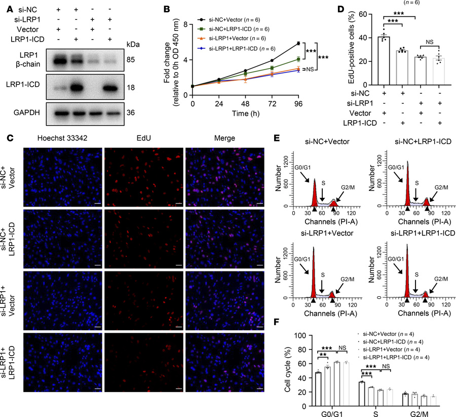
Figure 4

Effects of LRP1-ICD overexpression on HBSMC function are related to the full-length LRP1.

Options: View larger image (or click on image) Download as PowerPoint
Effects of LRP1-ICD overexpression on HBSMC function are related to the ...
(A) HBSMCs were transfected with LRP1-targeting siRNA (si-LRP1) or negative control siRNA (si-NC), along with recombinant plasmids overexpressing LRP1-ICD (LRP1-ICD) or empty vector (Vector). Representative immunoblot images showing LRP1 protein levels. (B) Statistical curves from the CCK-8 assay showing the cell proliferation rate (n = 6). (C and D) Representative fluorescence images (C) and summary data (D) from the EdU incorporation assay showing the proportion of proliferating cells (n = 6). Scale bar = 50 μm. (E and F) Representative histograms (E) and summary data (F) showing the proportion of cells in G0/G1, S, and G2/M phases (n = 4). All data were analyzed using 1- or 2-way ANOVA and are presented as means ± SEMs. **P < 0.01, ***P < 0.001.

Copyright © 2026 American Society for Clinical Investigation
ISSN 2379-3708

Sign up for email alerts