Go to The Journal of Clinical Investigation
  • About
  • Editors
  • Consulting Editors
  • For authors
  • Publication ethics
  • Publication alerts by email
  • Transfers
  • Advertising
  • Job board
  • Contact
  • Physician-Scientist Development
  • Current issue
  • Past issues
  • By specialty
    • COVID-19
    • Cardiology
    • Immunology
    • Metabolism
    • Nephrology
    • Oncology
    • Pulmonology
    • All ...
  • Videos
  • Collections
    • In-Press Preview
    • Resource and Technical Advances
    • Clinical Research and Public Health
    • Research Letters
    • Editorials
    • Perspectives
    • Physician-Scientist Development
    • Reviews
    • Top read articles

  • Current issue
  • Past issues
  • Specialties
  • In-Press Preview
  • Resource and Technical Advances
  • Clinical Research and Public Health
  • Research Letters
  • Editorials
  • Perspectives
  • Physician-Scientist Development
  • Reviews
  • Top read articles
  • About
  • Editors
  • Consulting Editors
  • For authors
  • Publication ethics
  • Publication alerts by email
  • Transfers
  • Advertising
  • Job board
  • Contact
Effect of aging on pulmonary cellular responses during mechanical ventilation
Aminmohamed Manji, Lefeng Wang, Cynthia M. Pape, Lynda A. McCaig, Alexandra Troitskaya, Onon Batnyam, Leah J.J. McDonald, C. Thomas Appleton, Ruud A.W. Veldhuizen, Sean E. Gill
Aminmohamed Manji, Lefeng Wang, Cynthia M. Pape, Lynda A. McCaig, Alexandra Troitskaya, Onon Batnyam, Leah J.J. McDonald, C. Thomas Appleton, Ruud A.W. Veldhuizen, Sean E. Gill
View: Text | PDF
Research Article Aging Pulmonology Vascular biology

Effect of aging on pulmonary cellular responses during mechanical ventilation

  • Text
  • PDF
Abstract

Acute respiratory distress syndrome (ARDS) results in substantial morbidity and mortality, especially in elderly people. Mechanical ventilation, a common supportive treatment for ARDS, is necessary for maintaining gas exchange but can also propagate injury. We hypothesized that aging leads to alterations in surfactant function, inflammatory signaling, and microvascular permeability within the lung during mechanical ventilation. Young and aged male mice were mechanically ventilated, and surfactant function, inflammation, and vascular permeability were assessed. Additionally, single-cell RNA-Seq was used to delineate cell-specific transcriptional changes. The results showed that, in aged mice, surfactant dysfunction and vascular permeability were significantly augmented, while inflammation was less pronounced. Differential gene expression and pathway analyses revealed that alveolar macrophages in aged mice showed a blunted inflammatory response, while aged endothelial cells exhibited altered cell-cell junction formation. In vitro functional analysis revealed that aged endothelial cells had an impaired ability to form a barrier. These results highlight the complex interplay between aging and mechanical ventilation, including an age-related predisposition to endothelial barrier dysfunction, due to altered cell-cell junction formation, and decreased inflammation, potentially due to immune exhaustion. It is concluded that age-related vascular changes may underlie the increased susceptibility to injury during mechanical ventilation in elderly patients.

Authors

Aminmohamed Manji, Lefeng Wang, Cynthia M. Pape, Lynda A. McCaig, Alexandra Troitskaya, Onon Batnyam, Leah J.J. McDonald, C. Thomas Appleton, Ruud A.W. Veldhuizen, Sean E. Gill

×

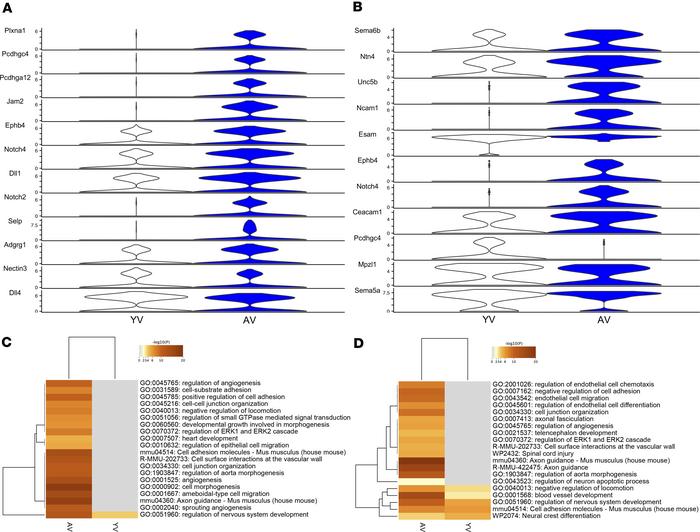
Figure 13

The effect of aging on inferred cell-cell contact autocrine signaling from the capillary cells during mechanical ventilation.

Options: View larger image (or click on image) Download as PowerPoint
The effect of aging on inferred cell-cell contact autocrine signaling fr...
(A and B) The CellChat violin plots of inferred cell-cell contact signaling pathways reveals increased expression of several ligands and receptors associated with cell-cell adhesion in the aged ventilated compared with young ventilated mice in both capillary type I (A) and type II (B) cells (ligands and receptors shown are the most differentially enriched). (C and D) Gene ontology analysis using all differentially enriched ligands and receptors revealed that the aged ventilated animals exhibited a robust enrichment in pathways associated with cell-cell adhesion, cell junction organization, angiogenesis, and blood vessel development in both capillary type I (C) and type II (D) cells. Datasets were derived from n = 3 animals. YNV, young nonventilated; YV, young ventilated; ANV, aged nonventilated; AV, aged ventilated.

Copyright © 2026 American Society for Clinical Investigation
ISSN 2379-3708

Sign up for email alerts