Go to The Journal of Clinical Investigation
  • About
  • Editors
  • Consulting Editors
  • For authors
  • Publication ethics
  • Publication alerts by email
  • Transfers
  • Advertising
  • Job board
  • Contact
  • Physician-Scientist Development
  • Current issue
  • Past issues
  • By specialty
    • COVID-19
    • Cardiology
    • Immunology
    • Metabolism
    • Nephrology
    • Oncology
    • Pulmonology
    • All ...
  • Videos
  • Collections
    • In-Press Preview
    • Resource and Technical Advances
    • Clinical Research and Public Health
    • Research Letters
    • Editorials
    • Perspectives
    • Physician-Scientist Development
    • Reviews
    • Top read articles

  • Current issue
  • Past issues
  • Specialties
  • In-Press Preview
  • Resource and Technical Advances
  • Clinical Research and Public Health
  • Research Letters
  • Editorials
  • Perspectives
  • Physician-Scientist Development
  • Reviews
  • Top read articles
  • About
  • Editors
  • Consulting Editors
  • For authors
  • Publication ethics
  • Publication alerts by email
  • Transfers
  • Advertising
  • Job board
  • Contact
Unbiased cleavage site prediction uncovers viral antagonism of host innate immunity by SARS-CoV-2 3C-like protease
Nora Yucel, Silvia Marchiano, Evan Tchelepi, Germana Paterlini, Ivan A. Kuznetsov, Kristina Li, Quentin McAfee, Nehaar Nimmagadda, Andy Ren, Sam Shi, Alyssa Grogan, Aikaterini Kontrogianni-Konstantopoulos, Charles Murry, Zoltan Arany
Nora Yucel, Silvia Marchiano, Evan Tchelepi, Germana Paterlini, Ivan A. Kuznetsov, Kristina Li, Quentin McAfee, Nehaar Nimmagadda, Andy Ren, Sam Shi, Alyssa Grogan, Aikaterini Kontrogianni-Konstantopoulos, Charles Murry, Zoltan Arany
View: Text | PDF
Research Article COVID-19 Virology

Unbiased cleavage site prediction uncovers viral antagonism of host innate immunity by SARS-CoV-2 3C-like protease

  • Text
  • PDF
Abstract

How SARS-CoV-2 causes a wide range of clinical manifestations and disease severity remains poorly understood. SARS-CoV-2 encodes 2 proteases (3CLPro and PLPro), vital for viral production, but also promiscuous with respect to host protein targets. Pharmacological inhibition of 3CLPro markedly reduced hospitalization and death in Phase 2/3 clinical studies. Here, we develop a bioinformatic algorithm, leveraging experimental data from SARS-CoV, to predict host cleavage targets of 3CLPro. We capture targets of 3CLPro described previously for SARS-CoV-2, as well as thousands of putative targets. We validate numerous targets cleaved during infection, including the giant sarcomeric protein obscurin and the innate immune protein OAS1. A long form of OAS1, p46, has been associated in numerous GWAS studies with lesser COVID disease severity. We show that 3CLPro cleaves p46 OAS1 immediately upstream of a known prenylation domain, relocalizing OAS1 from subcellular membranes to the cytosol, rendering it akin to the nonprotective, cytosolic p42 isoform. Similar OAS1 relocalization occurs upon infection by SARS-CoV-2. Our data provide a high-throughput resource to identify putative host cleavage targets of 3CLPro and reveal a mechanism by which SARS-CoV-2 antagonizes host innate immunity in individuals with the protective p46 isoform of OAS1.

Authors

Nora Yucel, Silvia Marchiano, Evan Tchelepi, Germana Paterlini, Ivan A. Kuznetsov, Kristina Li, Quentin McAfee, Nehaar Nimmagadda, Andy Ren, Sam Shi, Alyssa Grogan, Aikaterini Kontrogianni-Konstantopoulos, Charles Murry, Zoltan Arany

×

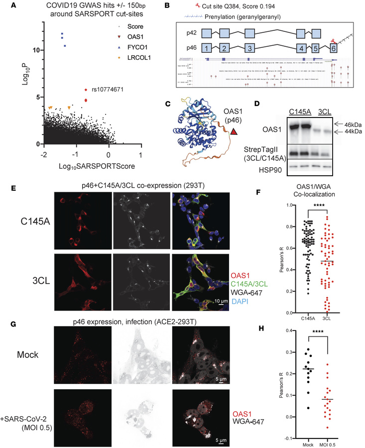
Figure 6

OAS1 degradation and relocalization with 3CLPro expression.

Options: View larger image (or click on image) Download as PowerPoint
OAS1 degradation and relocalization with 3CLPro expression.
(A) Identifi...
(A) Identification of COVID-19 GWAS hits adjacent (± 150bp) to genomic locations of SARS-CoV-2 3CLPro cut sites. Log10Sarsport score shown on x axis, Log10P value of GWAS hits shown on y axis. Highlighted are clusters of high probability SNPs at high-scoring cut sites. (B) OAS1 isoforms COVID-19 GWAS SNPs. The p42 (major allele) isoform and p46 (minor alleles) are determine by a single SNP, rs10774671. A high scoring cut-site (Q384) is located 12 aa upstream of the C-terminus of the p46 OAS1 isoform, which encodes a prenylation site. (C) AlphaFold structure of full-length p46 OAS1 with predicted cut-site highlighted. (D) Western blot of 293T cells overexpressing p46 OAS1 and C145A (catalytically inactive) or active 3CLPro. Full-length (46 kDa) and cleaved product (44 kDa) highlighted. Strep-Tag and HSP90 controls were run on a separate gel from OAS1 staining. (E) Immunocytochemistry of 293T cells overexpressing p46 OAS1 and C145A or 3CLPro. Costaining with WGA shown to mark subcellular membrane structures. Scale bar: 10 μm. (F) Colocalization quantification of WGA and OAS1 from E. In total, 60–80 individual OAS1+/3CLPro+ or OAS1+/C145A+ cells were traced and colocalization quantified by Pearson’s R value of linear using the Coloc2 ImageJ plugin (NIH). Comparison statistics of R values quantified by 2-tailed Student’s t test. (G) Immunocytochemistry of ACE2-293T cells expressing V5 tagged p46 OAS. Costaining of V5 to mark OAS1 with WGA shown to mark subcellular membrane structures. Scale bar: 5 μm. (H) Colocalization quantification of WGA and OAS1 from control or COVID infected cells in G. Ten to 18 individual cells were traced and colocalization of WGA and OAS1 quantified by Pearson’s R value of linear using the Coloc2 ImageJ plugin. Comparison statistics of R values quantified by 2-tailed Student’s t test.

Copyright © 2026 American Society for Clinical Investigation
ISSN 2379-3708

Sign up for email alerts