Go to The Journal of Clinical Investigation
  • About
  • Editors
  • Consulting Editors
  • For authors
  • Publication ethics
  • Publication alerts by email
  • Transfers
  • Advertising
  • Job board
  • Contact
  • Physician-Scientist Development
  • Current issue
  • Past issues
  • By specialty
    • COVID-19
    • Cardiology
    • Immunology
    • Metabolism
    • Nephrology
    • Oncology
    • Pulmonology
    • All ...
  • Videos
  • Collections
    • In-Press Preview
    • Resource and Technical Advances
    • Clinical Research and Public Health
    • Research Letters
    • Editorials
    • Perspectives
    • Physician-Scientist Development
    • Reviews
    • Top read articles

  • Current issue
  • Past issues
  • Specialties
  • In-Press Preview
  • Resource and Technical Advances
  • Clinical Research and Public Health
  • Research Letters
  • Editorials
  • Perspectives
  • Physician-Scientist Development
  • Reviews
  • Top read articles
  • About
  • Editors
  • Consulting Editors
  • For authors
  • Publication ethics
  • Publication alerts by email
  • Transfers
  • Advertising
  • Job board
  • Contact
FTO inhibition enhances the therapeutic index of radiation therapy in head and neck cancer
Lu Ji, Leighton Pu, Jinglong Wang, Hongbin Cao, Stavros Melemenidis, Subarna Sinha, Li Guan, Eyiwunmi E. Laseinde, Rie von Eyben, Sara A. Richter, Jin-Min Nam, Christina Kong, Kerriann M. Casey, Edward E. Graves, Richard L. Frock, Quynh Thu Le, Erinn B. Rankin
Lu Ji, Leighton Pu, Jinglong Wang, Hongbin Cao, Stavros Melemenidis, Subarna Sinha, Li Guan, Eyiwunmi E. Laseinde, Rie von Eyben, Sara A. Richter, Jin-Min Nam, Christina Kong, Kerriann M. Casey, Edward E. Graves, Richard L. Frock, Quynh Thu Le, Erinn B. Rankin
View: Text | PDF
Research Article Oncology Therapeutics

FTO inhibition enhances the therapeutic index of radiation therapy in head and neck cancer

  • Text
  • PDF
Abstract

Despite aggressive chemoradiation treatment, the overall survival rate for patients with HPV– head and neck squamous cell carcinoma (HNSCC) remains poor, highlighting the urgent need for more effective drug-radiotherapy combinations to improve the therapeutic index of radiation therapy (RT). The fat mass and obesity-related gene (FTO) is emerging as a promising cancer therapeutic target; however, its role in the RT response has been underexplored. In our study, we found that both genetic and pharmacologic inhibition of FTO enhanced the efficacy of RT in human and mouse HNSCC tumor xenografts. Mechanistically, inhibition of FTO improved the RT response in HPV– HNSCC cells, which was associated with increased DNA damage, reduced efficiency of homology directed repair, and decreased formation of RAD51 homolog 1 (RAD51) foci. Importantly, pharmacologic inhibition of FTO did not exacerbate radiation-induced oral mucositis, a significant normal-tissue toxicity associated with HNSCC RT. In summary, our results indicate a role for FTO in regulating homologous recombination while identifying FTO as a potential therapeutic target to enhance the therapeutic index of RT in HPV– HNSCC treatment.

Authors

Lu Ji, Leighton Pu, Jinglong Wang, Hongbin Cao, Stavros Melemenidis, Subarna Sinha, Li Guan, Eyiwunmi E. Laseinde, Rie von Eyben, Sara A. Richter, Jin-Min Nam, Christina Kong, Kerriann M. Casey, Edward E. Graves, Richard L. Frock, Quynh Thu Le, Erinn B. Rankin

×

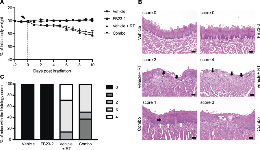
Figure 6

FTO inhibition does not increase radiation-induced oral mucositis.

Options: View larger image (or click on image) Download as PowerPoint
FTO inhibition does not increase radiation-induced oral mucositis.
(A) P...
(A) Percentage of individual mouse body weights following treatment with vehicle or FB23-2 (4.6 mg/kg i.p. daily) alone and in combination with single fraction 18 Gy irradiation. Vehicle or FB23-2 treatments began 2 days before irradiation and continued for 10 days after irradiation. Vertical dashed red line shows the day of irradiation. (B) Representative images of H&E-stained tongue sections at 10 days after irradiation. Score 0 in unirradiated vehicle and FB23-2 treated mice show normal organization of the stratified squamous epithelium. Mouse tongues receiving a score of 1 exhibit disorganization of the stratum basal (white arrows) and occasional dyskeratotic epithelial cells (black arrows); score 2 shows epithelial thinning or the presence of 3 or more dyskeratotic squamous cells within the epithelium; score of 3 exhibit bulla formation (asterisk) and loss of epithelium without a break in keratinization (black arrows); and score of 4 exhibit ulceration of the epithelium (black arrows). Scale bar: 50 μm. (C) Graph showing the percentage of mice in the vehicle (n = 7), FB23-2 (n = 7), vehicle + RT (n = 7), and FB23-2 + RT (n = 8) that had the highest score of 0, 1, 2, 3, or 4.

Copyright © 2026 American Society for Clinical Investigation
ISSN 2379-3708

Sign up for email alerts