Go to The Journal of Clinical Investigation
  • About
  • Editors
  • Consulting Editors
  • For authors
  • Publication ethics
  • Publication alerts by email
  • Transfers
  • Advertising
  • Job board
  • Contact
  • Physician-Scientist Development
  • Current issue
  • Past issues
  • By specialty
    • COVID-19
    • Cardiology
    • Immunology
    • Metabolism
    • Nephrology
    • Oncology
    • Pulmonology
    • All ...
  • Videos
  • Collections
    • In-Press Preview
    • Resource and Technical Advances
    • Clinical Research and Public Health
    • Research Letters
    • Editorials
    • Perspectives
    • Physician-Scientist Development
    • Reviews
    • Top read articles

  • Current issue
  • Past issues
  • Specialties
  • In-Press Preview
  • Resource and Technical Advances
  • Clinical Research and Public Health
  • Research Letters
  • Editorials
  • Perspectives
  • Physician-Scientist Development
  • Reviews
  • Top read articles
  • About
  • Editors
  • Consulting Editors
  • For authors
  • Publication ethics
  • Publication alerts by email
  • Transfers
  • Advertising
  • Job board
  • Contact
FTO inhibition enhances the therapeutic index of radiation therapy in head and neck cancer
Lu Ji, Leighton Pu, Jinglong Wang, Hongbin Cao, Stavros Melemenidis, Subarna Sinha, Li Guan, Eyiwunmi E. Laseinde, Rie von Eyben, Sara A. Richter, Jin-Min Nam, Christina Kong, Kerriann M. Casey, Edward E. Graves, Richard L. Frock, Quynh Thu Le, Erinn B. Rankin
Lu Ji, Leighton Pu, Jinglong Wang, Hongbin Cao, Stavros Melemenidis, Subarna Sinha, Li Guan, Eyiwunmi E. Laseinde, Rie von Eyben, Sara A. Richter, Jin-Min Nam, Christina Kong, Kerriann M. Casey, Edward E. Graves, Richard L. Frock, Quynh Thu Le, Erinn B. Rankin
View: Text | PDF
Research Article Oncology Therapeutics

FTO inhibition enhances the therapeutic index of radiation therapy in head and neck cancer

  • Text
  • PDF
Abstract

Despite aggressive chemoradiation treatment, the overall survival rate for patients with HPV– head and neck squamous cell carcinoma (HNSCC) remains poor, highlighting the urgent need for more effective drug-radiotherapy combinations to improve the therapeutic index of radiation therapy (RT). The fat mass and obesity-related gene (FTO) is emerging as a promising cancer therapeutic target; however, its role in the RT response has been underexplored. In our study, we found that both genetic and pharmacologic inhibition of FTO enhanced the efficacy of RT in human and mouse HNSCC tumor xenografts. Mechanistically, inhibition of FTO improved the RT response in HPV– HNSCC cells, which was associated with increased DNA damage, reduced efficiency of homology directed repair, and decreased formation of RAD51 homolog 1 (RAD51) foci. Importantly, pharmacologic inhibition of FTO did not exacerbate radiation-induced oral mucositis, a significant normal-tissue toxicity associated with HNSCC RT. In summary, our results indicate a role for FTO in regulating homologous recombination while identifying FTO as a potential therapeutic target to enhance the therapeutic index of RT in HPV– HNSCC treatment.

Authors

Lu Ji, Leighton Pu, Jinglong Wang, Hongbin Cao, Stavros Melemenidis, Subarna Sinha, Li Guan, Eyiwunmi E. Laseinde, Rie von Eyben, Sara A. Richter, Jin-Min Nam, Christina Kong, Kerriann M. Casey, Edward E. Graves, Richard L. Frock, Quynh Thu Le, Erinn B. Rankin

×

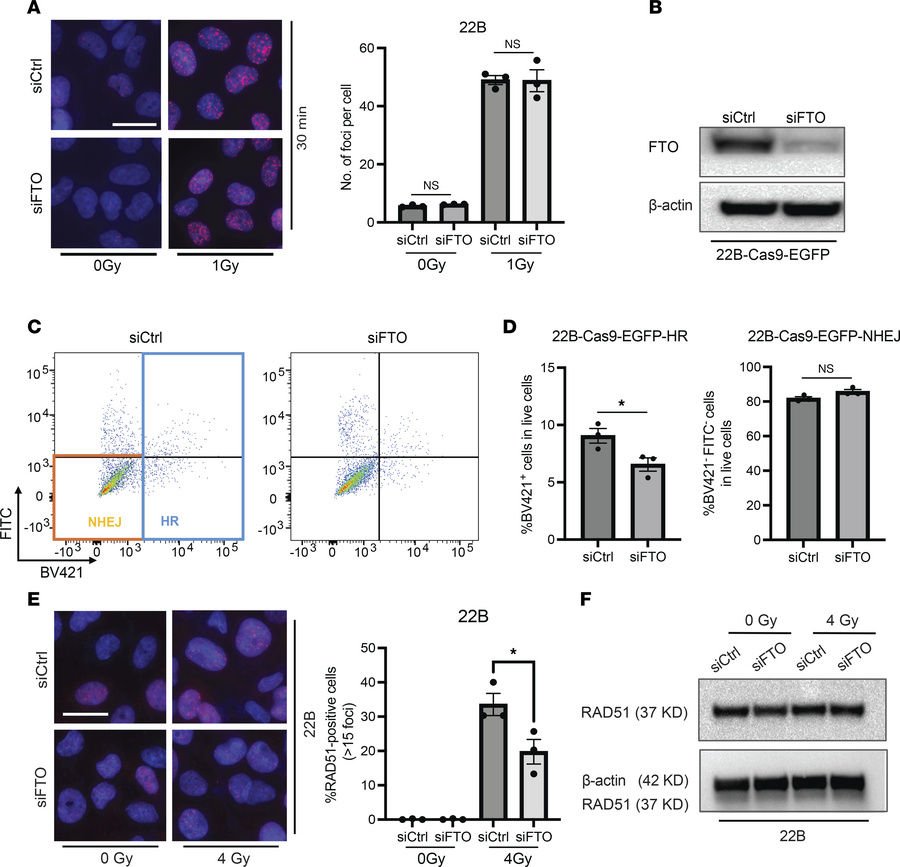
Figure 5

FTO knockdown reduces the efficiency of homologous recombination in human HPV– HNSCC cells.

Options: View larger image (or click on image) Download as PowerPoint
FTO knockdown reduces the efficiency of homologous recombination in huma...
(A) FTO knockdown does not increase γH2AX foci at 30 minutes after irradiation in human HPV– HNSCC cells. A shows representative images at 30 minutes after 0 or 1 Gy irradiation and quantification of γH2AX foci (red) immunofluorescence staining in siRNA (SMARTpool) control and FTO knockdown UM-SCC-22B cells. Quantification of the total number of γH2AX foci per cell based on 3 random fields and 15 cells from each biologic replicate in each group (n = 3). Each dot represents the average for an individual biologic replicate in each group. Nuclei were stained with DAPI (blue). Scale bar: 25 μm. (B–D) FTO knockdown reduces the efficiency of homology directed repair in human HPV– HNSCC cells. (B) Western blot analysis of FTO expression in siRNA control (siCtrl) and FTO knockdown (siFTO) UM-SCC-22B cells with stable EGFP expression. (C) Representative FACS plot analysis of EGFP (FITC) and BFP donor (BV421) expression in siRNA control (siCtrl) and FTO knockdown (siFTO) UM-SCC-22B cells nucleofected with EGFP-sgRNA and Cas9 expression. (D) The percentage of live BV421+ homology–directed repair positive (HR) or FITC–BV421– nonhomologous end joining (NHEJ) control (siCtrl) or FTO knockdown (siFTO) UM-SCC-22B cells. Each group is statistically compared with siRNA control group (n = 3). (E) FTO knockdown reduces RAD51 foci formation in irradiated human HPV– HNSCC cells. Left panel shows representative images of RAD51 foci (red) formation in siRNA control (siCtrl) and FTO knockdown (siFTO) UM-SCC-22B cells at 4 hours after irradiation. Right panel shows quantification of the percentage of cells with > 15 RAD51 foci per cell based on 3 random fields and 30 cells from each biologic replicate in each group (n = 3). Each dot represents the average for an individual biologic replicate in each group. Nuclei were stained with DAPI (blue). (F) Western blot analysis of RAD51 protein levels in siRNA control (siCtrl) and FTO knockdown (siFTO) in UM-SCC-22B cells 4 hours after 0 Gy or 4 Gy irradiation. Scale bar: 25 μm. *P < 0.05 as determined by 2-tailed Student’s t test (A and D) and 2-way ANOVA (E). Data are presented as mean ± SEM.

Copyright © 2026 American Society for Clinical Investigation
ISSN 2379-3708

Sign up for email alerts