Go to The Journal of Clinical Investigation
  • About
  • Editors
  • Consulting Editors
  • For authors
  • Publication ethics
  • Publication alerts by email
  • Transfers
  • Advertising
  • Job board
  • Contact
  • Physician-Scientist Development
  • Current issue
  • Past issues
  • By specialty
    • COVID-19
    • Cardiology
    • Immunology
    • Metabolism
    • Nephrology
    • Oncology
    • Pulmonology
    • All ...
  • Videos
  • Collections
    • In-Press Preview
    • Resource and Technical Advances
    • Clinical Research and Public Health
    • Research Letters
    • Editorials
    • Perspectives
    • Physician-Scientist Development
    • Reviews
    • Top read articles

  • Current issue
  • Past issues
  • Specialties
  • In-Press Preview
  • Resource and Technical Advances
  • Clinical Research and Public Health
  • Research Letters
  • Editorials
  • Perspectives
  • Physician-Scientist Development
  • Reviews
  • Top read articles
  • About
  • Editors
  • Consulting Editors
  • For authors
  • Publication ethics
  • Publication alerts by email
  • Transfers
  • Advertising
  • Job board
  • Contact
FTO inhibition enhances the therapeutic index of radiation therapy in head and neck cancer
Lu Ji, Leighton Pu, Jinglong Wang, Hongbin Cao, Stavros Melemenidis, Subarna Sinha, Li Guan, Eyiwunmi E. Laseinde, Rie von Eyben, Sara A. Richter, Jin-Min Nam, Christina Kong, Kerriann M. Casey, Edward E. Graves, Richard L. Frock, Quynh Thu Le, Erinn B. Rankin
Lu Ji, Leighton Pu, Jinglong Wang, Hongbin Cao, Stavros Melemenidis, Subarna Sinha, Li Guan, Eyiwunmi E. Laseinde, Rie von Eyben, Sara A. Richter, Jin-Min Nam, Christina Kong, Kerriann M. Casey, Edward E. Graves, Richard L. Frock, Quynh Thu Le, Erinn B. Rankin
View: Text | PDF
Research Article Oncology Therapeutics

FTO inhibition enhances the therapeutic index of radiation therapy in head and neck cancer

  • Text
  • PDF
Abstract

Despite aggressive chemoradiation treatment, the overall survival rate for patients with HPV– head and neck squamous cell carcinoma (HNSCC) remains poor, highlighting the urgent need for more effective drug-radiotherapy combinations to improve the therapeutic index of radiation therapy (RT). The fat mass and obesity-related gene (FTO) is emerging as a promising cancer therapeutic target; however, its role in the RT response has been underexplored. In our study, we found that both genetic and pharmacologic inhibition of FTO enhanced the efficacy of RT in human and mouse HNSCC tumor xenografts. Mechanistically, inhibition of FTO improved the RT response in HPV– HNSCC cells, which was associated with increased DNA damage, reduced efficiency of homology directed repair, and decreased formation of RAD51 homolog 1 (RAD51) foci. Importantly, pharmacologic inhibition of FTO did not exacerbate radiation-induced oral mucositis, a significant normal-tissue toxicity associated with HNSCC RT. In summary, our results indicate a role for FTO in regulating homologous recombination while identifying FTO as a potential therapeutic target to enhance the therapeutic index of RT in HPV– HNSCC treatment.

Authors

Lu Ji, Leighton Pu, Jinglong Wang, Hongbin Cao, Stavros Melemenidis, Subarna Sinha, Li Guan, Eyiwunmi E. Laseinde, Rie von Eyben, Sara A. Richter, Jin-Min Nam, Christina Kong, Kerriann M. Casey, Edward E. Graves, Richard L. Frock, Quynh Thu Le, Erinn B. Rankin

×

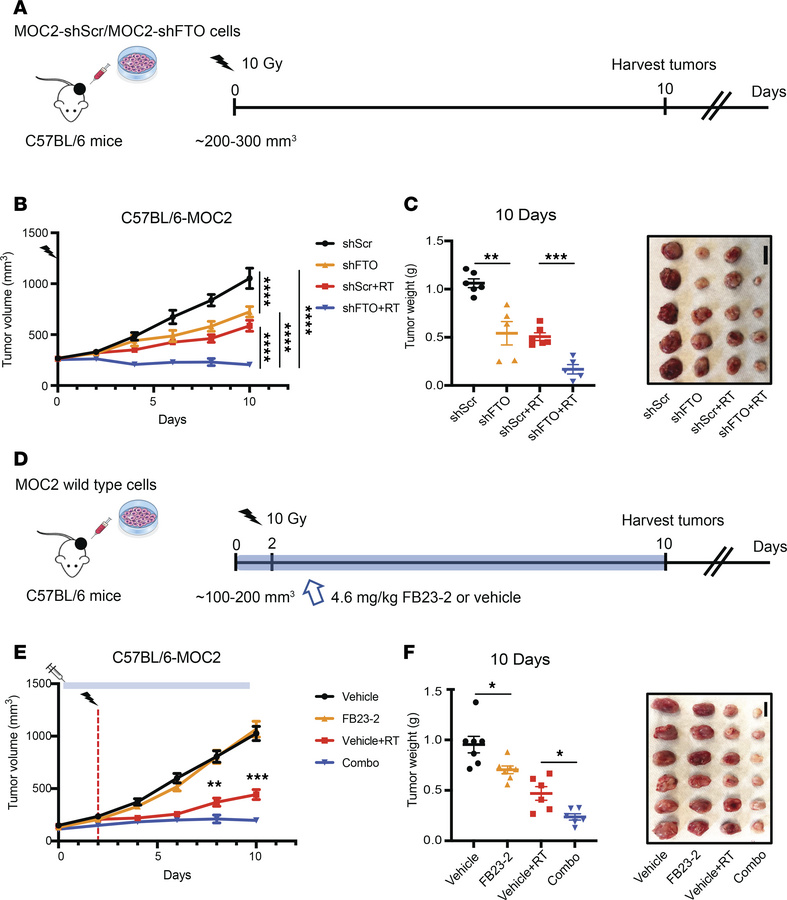
Figure 2

FTO inhibition enhances the radiation response of MOC2 murine HNSCC tumors.

Options: View larger image (or click on image) Download as PowerPoint
FTO inhibition enhances the radiation response of MOC2 murine HNSCC tumo...
(A–C) Effect of genetic FTO inhibition on radiation response of murine MOC2 HNSCC cells in vivo. MOC2 stable control (shScr) or FTO knockdown (shFTO) cells were injected s.c. into male C57BL/6 mice. When tumors reached approximately 200–300 mm3, mice were treated with sham or 10 Gy irradiation. (A) Treatment schedule for the control and FTO knockdown MOC2 tumor studies. Day 0 is the time of irradiation. (B) Tumor growth curves are shown (n = 6–9 mice per group). (C) Xenograft weights (n = 5–6) and representative xenograft images at the endpoint. (D–F) Effect of pharmacologic FTO inhibition on radiation response of murine MOC2 HNSCC cells in vivo. MOC2 cells were injected s.c. into male C57BL/6 mice. When tumors reached approximately 100–200 mm3, mice were treated with vehicle or the FTO inhibitor FB23-2 (4.6 mg/kg, i.p.) for 2 days before sham or 10 Gy irradiation. (D) Treatment schedule for MOC2 treatment arms. (E) Tumor growth curves are shown (n = 12–13 mice per group). Day 0 is the first day of tumor measurements. The vertical dashed red line shows the time of irradiation; the blue box shows the timing of vehicle and FB23-2 treatment. (F) Xenograft weights (n = 6–7 per group) and representative xenograft images at the endpoint are shown. Scale bar: 1 cm. *P < 0.05, **P < 0.01, ***P < 0.001, ****P < 0.0001 as determined by 2-tailed t tests of the adjusted means from the generalized linear regression model. Data are presented as mean ± SEM.

Copyright © 2026 American Society for Clinical Investigation
ISSN 2379-3708

Sign up for email alerts