Go to The Journal of Clinical Investigation
  • About
  • Editors
  • Consulting Editors
  • For authors
  • Publication ethics
  • Publication alerts by email
  • Transfers
  • Advertising
  • Job board
  • Contact
  • Physician-Scientist Development
  • Current issue
  • Past issues
  • By specialty
    • COVID-19
    • Cardiology
    • Immunology
    • Metabolism
    • Nephrology
    • Oncology
    • Pulmonology
    • All ...
  • Videos
  • Collections
    • In-Press Preview
    • Resource and Technical Advances
    • Clinical Research and Public Health
    • Research Letters
    • Editorials
    • Perspectives
    • Physician-Scientist Development
    • Reviews
    • Top read articles

  • Current issue
  • Past issues
  • Specialties
  • In-Press Preview
  • Resource and Technical Advances
  • Clinical Research and Public Health
  • Research Letters
  • Editorials
  • Perspectives
  • Physician-Scientist Development
  • Reviews
  • Top read articles
  • About
  • Editors
  • Consulting Editors
  • For authors
  • Publication ethics
  • Publication alerts by email
  • Transfers
  • Advertising
  • Job board
  • Contact
Opposing roles for myeloid and smooth muscle cell STING in pulmonary hypertension
Ann T. Pham, Shiza Virk, Aline C. Oliveira, Matthew D. Alves, Chunhua Fu, Yutao Zhang, Jimena Alvarez-Castanon, Brian B. Lee, Keira L. Lee, Radwan Mashina, Katherine E. Ray, Patrick Donabedian, Elnaz Ebrahimi, Harsh Patel, Reeha Patel, Duncan Lewis, Zhiguang Huo, Harry Karmouty-Quintana, Li Chen, Lei Jin, Andrew J. Bryant
Ann T. Pham, Shiza Virk, Aline C. Oliveira, Matthew D. Alves, Chunhua Fu, Yutao Zhang, Jimena Alvarez-Castanon, Brian B. Lee, Keira L. Lee, Radwan Mashina, Katherine E. Ray, Patrick Donabedian, Elnaz Ebrahimi, Harsh Patel, Reeha Patel, Duncan Lewis, Zhiguang Huo, Harry Karmouty-Quintana, Li Chen, Lei Jin, Andrew J. Bryant
View: Text | PDF
Research Article Pulmonology Vascular biology

Opposing roles for myeloid and smooth muscle cell STING in pulmonary hypertension

  • Text
  • PDF
Abstract

There is an emerging role for stimulator of interferon genes (STING) signaling in pulmonary hypertension (PH) development. Related to this, prior research has demonstrated the relevance of immune checkpoint protein programmed death ligand 1 (PD-L1) expression by immunoregulatory myeloid cells in PH. However, there remains a need to elucidate the cell-specific role of STING expression, and the STING/PD-L1 signaling axis in PH, before readily available disease-modifying therapies can be applied for patients with the disease. Here, through generation of bone marrow chimeric mice, we show that STING–/– mice receiving WT bone marrow were protected against PH secondary to chronic hypoxia. We further demonstrate a cellular dichotomous role for STING in PH development, with STING expression by smooth muscle cells contributing to PH and its activation on myeloid cells being pivotal in severe disease prevention. Finally, we provide evidence that a STING/PD-L1 axis modulates disease severity, suggesting the potential for future therapeutic applications. Overall, these data provide evidence of STING’s involvement in PH in a cell-specific manner, establishing the biologic plausibility of developing cell-targeted STING-related therapies for PH.

Authors

Ann T. Pham, Shiza Virk, Aline C. Oliveira, Matthew D. Alves, Chunhua Fu, Yutao Zhang, Jimena Alvarez-Castanon, Brian B. Lee, Keira L. Lee, Radwan Mashina, Katherine E. Ray, Patrick Donabedian, Elnaz Ebrahimi, Harsh Patel, Reeha Patel, Duncan Lewis, Zhiguang Huo, Harry Karmouty-Quintana, Li Chen, Lei Jin, Andrew J. Bryant

×

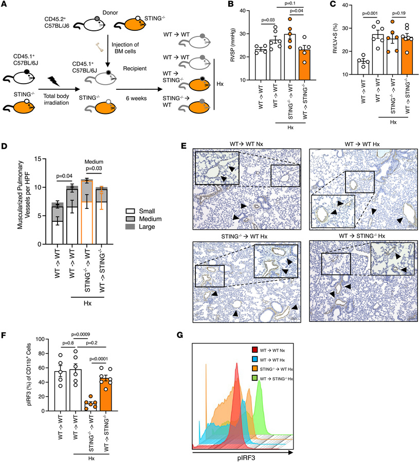
Figure 2

Divergent roles of STING expression on hematopoietic and nonhematopoietic cells in PH.

Options: View larger image (or click on image) Download as PowerPoint
Divergent roles of STING expression on hematopoietic and nonhematopoieti...
(A) Schematic of the generation of control (WT) and STING-KO (STING–/–) chimeric mice in the indicated experimental groups. (B) RVSP measurement in WT and STING–/– chimeric mice exposed to normoxia (Nx) or chronic hypoxia (Hx). (C) Fulton index (right ventricular mass over left ventricular plus septum mass [RV/LV+S]) of chimeric mice in the indicated experimental groups. (D) Quantification of small, medium, and large muscularized pulmonary vessels of experimental chimeric mice, assessing through α-SMA IHC staining. (E) Representative images of α-SMA (brown, arrowheads) IHC staining, with insets, of formalin-fixed lung sections from chimeric mice from the indicated experimental groups. Scale bars: 100 μm at 10× and 20× magnification. (F) Percentage and (G) flow representation of pIRF3 expression on CD11b+ cells from the different experimental groups. Each dot represents an individual mouse (n = 4–6/group). Data in bar graphs are presented as mean ± SEM. Significance levels were calculated with ANOVA followed by unpaired 2-tailed Welch’s t test corrected for multiple comparisons by use of Dunnett’s test. P values are shown in the graphs. P values in F were calculated from total vessels (small + medium + large) of mice from the experimental groups, unless specified otherwise.

Copyright © 2026 American Society for Clinical Investigation
ISSN 2379-3708

Sign up for email alerts