Go to The Journal of Clinical Investigation
  • About
  • Editors
  • Consulting Editors
  • For authors
  • Publication ethics
  • Publication alerts by email
  • Transfers
  • Advertising
  • Job board
  • Contact
  • Physician-Scientist Development
  • Current issue
  • Past issues
  • By specialty
    • COVID-19
    • Cardiology
    • Immunology
    • Metabolism
    • Nephrology
    • Oncology
    • Pulmonology
    • All ...
  • Videos
  • Collections
    • In-Press Preview
    • Resource and Technical Advances
    • Clinical Research and Public Health
    • Research Letters
    • Editorials
    • Perspectives
    • Physician-Scientist Development
    • Reviews
    • Top read articles

  • Current issue
  • Past issues
  • Specialties
  • In-Press Preview
  • Resource and Technical Advances
  • Clinical Research and Public Health
  • Research Letters
  • Editorials
  • Perspectives
  • Physician-Scientist Development
  • Reviews
  • Top read articles
  • About
  • Editors
  • Consulting Editors
  • For authors
  • Publication ethics
  • Publication alerts by email
  • Transfers
  • Advertising
  • Job board
  • Contact
Testosterone affects female CD4+ T cells in healthy individuals and autoimmune liver diseases
Lara Henze, Nico Will, Dakyung Lee, Victor Haas, Christian Casar, Jasper Meyer, Stephanie Stein, Franziska Mangler, Silja Steinmann, Tobias Poch, Jenny Krause, Johannes Fuss, Johanna Schröder, Alexandra E. Kulle, Paul-Martin Holterhus, Stefan Bonn, Marcus Altfeld, Samuel Huber, Ansgar W. Lohse, Dorothee Schwinge, Christoph Schramm
Lara Henze, Nico Will, Dakyung Lee, Victor Haas, Christian Casar, Jasper Meyer, Stephanie Stein, Franziska Mangler, Silja Steinmann, Tobias Poch, Jenny Krause, Johannes Fuss, Johanna Schröder, Alexandra E. Kulle, Paul-Martin Holterhus, Stefan Bonn, Marcus Altfeld, Samuel Huber, Ansgar W. Lohse, Dorothee Schwinge, Christoph Schramm
View: Text | PDF
Research Article Hepatology Immunology

Testosterone affects female CD4+ T cells in healthy individuals and autoimmune liver diseases

  • Text
  • PDF
Abstract

Autoimmune hepatitis (AIH) and primary biliary cholangitis (PBC) are autoimmune liver diseases with strong female predominance. They are caused by T cell–mediated injury of hepatic parenchymal cells, but the mechanisms underlying this sex bias are unknown. Here, we investigated whether testosterone contributes to T cell activation in women with PBC. Compared with sex- and age-matched healthy controls (n = 23), cisgender (cis) women with PBC (n = 24) demonstrated decreased testosterone serum levels and proinflammatory CD4+ T cell profile in peripheral blood. Testosterone suppressed the expression of TNF and IFN-γ by human CD4+ T cells in vitro. In trans men receiving gender-affirming hormone therapy (GAHT) (n = 25), testosterone affected CD4+ T cell function by inhibiting Th1 and Th17 differentiation and by supporting the differentiation into regulatory Treg. Mechanistically, we provide evidence for a direct effect of testosterone on T cells using mice with T cell–specific deletion of the cytosolic androgen receptor. Supporting a role for testosterone in autoimmune liver disease, we observed an improved disease course and profound changes in T cell states in a trans man with AIH/primary sclerosing cholangitis (PSC) variant syndrome receiving GAHT. We here report a direct effect of testosterone on CD4+ T cells that may contribute to future personalized treatment strategies.

Authors

Lara Henze, Nico Will, Dakyung Lee, Victor Haas, Christian Casar, Jasper Meyer, Stephanie Stein, Franziska Mangler, Silja Steinmann, Tobias Poch, Jenny Krause, Johannes Fuss, Johanna Schröder, Alexandra E. Kulle, Paul-Martin Holterhus, Stefan Bonn, Marcus Altfeld, Samuel Huber, Ansgar W. Lohse, Dorothee Schwinge, Christoph Schramm

×

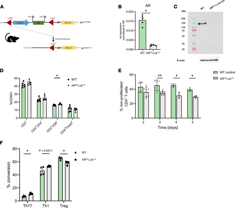
Figure 4

Testosterone directly acts on murine T cells via the cytosolic AR.

Options: View larger image (or click on image) Download as PowerPoint
Testosterone directly acts on murine T cells via the cytosolic AR.
(A) S...
(A) Schematic of breeding strategy for mice lacking AR signaling in mature T cells. (B and C) qRNA expression and protein expression of AR in CD4+ T cells isolated from ARfl/fl LckCre mice (green stroke pattern) compared with WT littermates (green). (D) Immune cell phenotyping in ARfl/fl LckCre female mice (green stroke pattern) compared with WT female littermates (green) (n = 5). (E and F) In vitro proliferation assay and in vitro differentiation assay of CD4+ T cells isolated from ARfl/fl LckCre female mice (green stroke pattern) compared with WT female littermates (green). Representative figures of 3 independent experiments and mean ± SD are shown. Statistical analysis was performed using Mann-Whitney U test. *P ≤ 0.05; **P ≤ 0.01.

Copyright © 2026 American Society for Clinical Investigation
ISSN 2379-3708

Sign up for email alerts