Go to The Journal of Clinical Investigation
  • About
  • Editors
  • Consulting Editors
  • For authors
  • Publication ethics
  • Publication alerts by email
  • Transfers
  • Advertising
  • Job board
  • Contact
  • Physician-Scientist Development
  • Current issue
  • Past issues
  • By specialty
    • COVID-19
    • Cardiology
    • Immunology
    • Metabolism
    • Nephrology
    • Oncology
    • Pulmonology
    • All ...
  • Videos
  • Collections
    • In-Press Preview
    • Resource and Technical Advances
    • Clinical Research and Public Health
    • Research Letters
    • Editorials
    • Perspectives
    • Physician-Scientist Development
    • Reviews
    • Top read articles

  • Current issue
  • Past issues
  • Specialties
  • In-Press Preview
  • Resource and Technical Advances
  • Clinical Research and Public Health
  • Research Letters
  • Editorials
  • Perspectives
  • Physician-Scientist Development
  • Reviews
  • Top read articles
  • About
  • Editors
  • Consulting Editors
  • For authors
  • Publication ethics
  • Publication alerts by email
  • Transfers
  • Advertising
  • Job board
  • Contact
Immunomodulation of inflammatory responses preserves retinal integrity in murine models of pericyte-depletion retinopathy
Urbanus Muthai Kinuthia, Christoph Moehle, Ralf H. Adams, Thomas Langmann
Urbanus Muthai Kinuthia, Christoph Moehle, Ralf H. Adams, Thomas Langmann
View: Text | PDF
Research Article Immunology Ophthalmology

Immunomodulation of inflammatory responses preserves retinal integrity in murine models of pericyte-depletion retinopathy

  • Text
  • PDF
Abstract

The loss of integrity of the blood retina barrier (BRB) is a key pathological hallmark of vision-threatening complications in diabetic retinopathy (DR). Although DR is considered a microvascular disease, mounting evidence from mouse models and patients show that inflammation is closely connected with microvasculopathy. Inflammatory responses during retinal pathophysiology are often orchestrated by microglia, resident innate immune cells of the retina. However, the precise role of microglia activity during DR pathogenesis remains elusive. Here, we used an anti-PDGFRβ antibody and inducible endothelial cell–specific PDGFB-KO during postnatal development of retinal vasculature to reproduce a key feature of DR pathology in mice. In addition, we applied a minocycline therapy to modulate retinal inflammation. Postnatal depletion of pericytes or loss of PDGFB in retinal vessels altered BRB integrity and triggered secretion of angiogenic and inflammatory factors with concomitant microglia reactivity, which was sustained in retinas of adult mice. Microglia reactivity was accompanied by upregulation of disease-associated genes. Notably, minocycline attenuated the cycle of inflammatory responses in young and mature retinas, thereby preserving retinal vascular and structural integrity in mice. Together, our findings suggest that immunomodulation of microglia-driven inflammatory responses preserves retinal vasculature and maintains BRB integrity in 2 different mouse models of human DR.

Authors

Urbanus Muthai Kinuthia, Christoph Moehle, Ralf H. Adams, Thomas Langmann

×

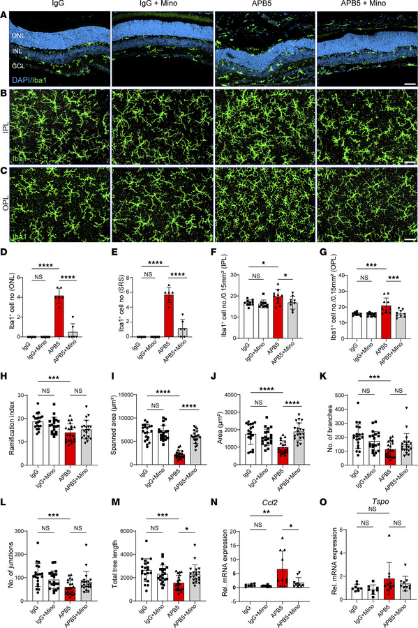
Figure 5

Minocycline limits APB5-triggered microglia reactivity in mature retinas.

Options: View larger image (or click on image) Download as PowerPoint
Minocycline limits APB5-triggered microglia reactivity in mature retinas...
(A) IHC for Iba1 on retina cross-sections showing microglia localization and migration across retinal layers of APB5-treated mice and modulation by minocycline. (B and C) IHC for Iba1 on retinal whole mounts showing microglia morphology in the IPL (B) and OPL (C). (D and E) Quantification of Iba1+ cells within the ONL (D) and SRS (E) in retina sections (n = 6 retinas). (F and G) Quantification of Iba1+ cells within an area of 0.15mm2 in the IPL (F) and OPL (G) (n = 9–10 retinas). (H–M) Analysis of the morphometric attributes of microglia within the OPL, ramification index (H), spanned area (I), area (J), number of branches (K), number of junctions (L), and tree length (M) (n = 20 Iba1+ cells across all experimental groups). (N and O) qPCR analyses of the mRNA expression levels of chemokine CCL2 (N) and translocator protein (18Kda) TSPO (O) (n = 8–10 retinas). *P < 0.05, **P < 0.01, ***P < 0.001, ****P < 0.0001. Data show mean ± SD. One-way ANOVA.

Copyright © 2026 American Society for Clinical Investigation
ISSN 2379-3708

Sign up for email alerts