Go to The Journal of Clinical Investigation
  • About
  • Editors
  • Consulting Editors
  • For authors
  • Publication ethics
  • Publication alerts by email
  • Transfers
  • Advertising
  • Job board
  • Contact
  • Physician-Scientist Development
  • Current issue
  • Past issues
  • By specialty
    • COVID-19
    • Cardiology
    • Immunology
    • Metabolism
    • Nephrology
    • Oncology
    • Pulmonology
    • All ...
  • Videos
  • Collections
    • In-Press Preview
    • Resource and Technical Advances
    • Clinical Research and Public Health
    • Research Letters
    • Editorials
    • Perspectives
    • Physician-Scientist Development
    • Reviews
    • Top read articles

  • Current issue
  • Past issues
  • Specialties
  • In-Press Preview
  • Resource and Technical Advances
  • Clinical Research and Public Health
  • Research Letters
  • Editorials
  • Perspectives
  • Physician-Scientist Development
  • Reviews
  • Top read articles
  • About
  • Editors
  • Consulting Editors
  • For authors
  • Publication ethics
  • Publication alerts by email
  • Transfers
  • Advertising
  • Job board
  • Contact
Immunomodulation of inflammatory responses preserves retinal integrity in murine models of pericyte-depletion retinopathy
Urbanus Muthai Kinuthia, Christoph Moehle, Ralf H. Adams, Thomas Langmann
Urbanus Muthai Kinuthia, Christoph Moehle, Ralf H. Adams, Thomas Langmann
View: Text | PDF
Research Article Immunology Ophthalmology

Immunomodulation of inflammatory responses preserves retinal integrity in murine models of pericyte-depletion retinopathy

  • Text
  • PDF
Abstract

The loss of integrity of the blood retina barrier (BRB) is a key pathological hallmark of vision-threatening complications in diabetic retinopathy (DR). Although DR is considered a microvascular disease, mounting evidence from mouse models and patients show that inflammation is closely connected with microvasculopathy. Inflammatory responses during retinal pathophysiology are often orchestrated by microglia, resident innate immune cells of the retina. However, the precise role of microglia activity during DR pathogenesis remains elusive. Here, we used an anti-PDGFRβ antibody and inducible endothelial cell–specific PDGFB-KO during postnatal development of retinal vasculature to reproduce a key feature of DR pathology in mice. In addition, we applied a minocycline therapy to modulate retinal inflammation. Postnatal depletion of pericytes or loss of PDGFB in retinal vessels altered BRB integrity and triggered secretion of angiogenic and inflammatory factors with concomitant microglia reactivity, which was sustained in retinas of adult mice. Microglia reactivity was accompanied by upregulation of disease-associated genes. Notably, minocycline attenuated the cycle of inflammatory responses in young and mature retinas, thereby preserving retinal vascular and structural integrity in mice. Together, our findings suggest that immunomodulation of microglia-driven inflammatory responses preserves retinal vasculature and maintains BRB integrity in 2 different mouse models of human DR.

Authors

Urbanus Muthai Kinuthia, Christoph Moehle, Ralf H. Adams, Thomas Langmann

×

Figure 1

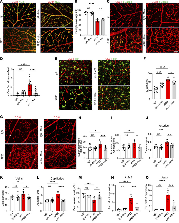
Changes in the structural components of the inner blood retina barrier during postnatal retinal vascular development at P10 following treatment with IgG or APB5 at P1 via s.c injection and daily administration of minocycline via i.p (P5–P9).

Options: View larger image (or click on image) Download as PowerPoint
Changes in the structural components of the inner blood retina barrier d...
(A and B) IHC for CD31 and NG2 in the capillary plexus and quantification of pericyte coverage (n = 4–6 retinas). (C and D) IHC and quantification of CD31 and cleaved caspase-3+ cells in the superficial plexus (n = 11). (E and F) IHC of CD31 and Iba1 in the deep vascular plexus and quantification of capillary-associated microglia (CAM) (n = 7-9 retinas). (G and H) Representative images IHC for CD31 on the superficial vascular plexus with the arteries and veins — labeled as A and V, respectively — and quantification of superficial vascular density (n = 9–12 retinas). (I–L) Quantification of the branching index of superficial vasculature (I) and diameters for arteries (J), veins (K), capillaries (L), and deep vascular density (M) (n = 6–8 retinas). (N and O) Quantification of relative mRNA expression levels of smooth muscle genes Acta2 (N) and Actg2 (O) in the retina (n = 4–6 retinas). Scale bar: 50 μm. *P < 0.05, **P < 0.01, ***P < 0.001, ****P < 0.0001. Data are shown as mean ± SD. One-way ANOVA.

Copyright © 2026 American Society for Clinical Investigation
ISSN 2379-3708

Sign up for email alerts