Go to The Journal of Clinical Investigation
  • About
  • Editors
  • Consulting Editors
  • For authors
  • Publication ethics
  • Publication alerts by email
  • Transfers
  • Advertising
  • Job board
  • Contact
  • Physician-Scientist Development
  • Current issue
  • Past issues
  • By specialty
    • COVID-19
    • Cardiology
    • Immunology
    • Metabolism
    • Nephrology
    • Oncology
    • Pulmonology
    • All ...
  • Videos
  • Collections
    • In-Press Preview
    • Resource and Technical Advances
    • Clinical Research and Public Health
    • Research Letters
    • Editorials
    • Perspectives
    • Physician-Scientist Development
    • Reviews
    • Top read articles

  • Current issue
  • Past issues
  • Specialties
  • In-Press Preview
  • Resource and Technical Advances
  • Clinical Research and Public Health
  • Research Letters
  • Editorials
  • Perspectives
  • Physician-Scientist Development
  • Reviews
  • Top read articles
  • About
  • Editors
  • Consulting Editors
  • For authors
  • Publication ethics
  • Publication alerts by email
  • Transfers
  • Advertising
  • Job board
  • Contact
Knockdown of ketohexokinase versus inhibition of its kinase activity exert divergent effects on fructose metabolism
Se-Hyung Park, Taghreed Fadhul, Lindsey R. Conroy, Harrison A Clarke, Ramon C. Sun, Kristina Wallenius, Jeremie Boucher, Gavin O’Mahony, Alessandro Boianelli, Marie Persson, Sunhee Jung, Cholsoon Jang, Analia S. Loria, Genesee J. Martinez, Zachary A. Kipp, Evelyn A. Bates, Terry D. Hinds Jr., Senad Divanovic, Samir Softic
Se-Hyung Park, Taghreed Fadhul, Lindsey R. Conroy, Harrison A Clarke, Ramon C. Sun, Kristina Wallenius, Jeremie Boucher, Gavin O’Mahony, Alessandro Boianelli, Marie Persson, Sunhee Jung, Cholsoon Jang, Analia S. Loria, Genesee J. Martinez, Zachary A. Kipp, Evelyn A. Bates, Terry D. Hinds Jr., Senad Divanovic, Samir Softic
View: Text | PDF
Research Article Hepatology Metabolism

Knockdown of ketohexokinase versus inhibition of its kinase activity exert divergent effects on fructose metabolism

  • Text
  • PDF
Abstract

Excessive fructose intake is a risk factor for the development of obesity and its complications. Targeting ketohexokinase (KHK), the first enzyme of fructose metabolism, has been investigated for the management of metabolic dysfunction–associated steatotic liver disease (MASLD). We compared the effects of systemic, small molecule inhibitor of KHK enzymatic activity with hepatocyte-specific, N-acetylgalactosamine siRNA–mediated knockdown of KHK in mice on an HFD. We measured KHK enzymatic activity, extensively quantified glycogen accumulation, performed RNA-Seq analysis, and enumerated hepatic metabolites using mass spectrometry. Both KHK siRNA and KHK inhibitor led to an improvement in liver steatosis; however, via substantially different mechanisms, KHK knockdown decreased the de novo lipogenesis pathway, whereas the inhibitor increased the fatty acid oxidation pathway. Moreover, KHK knockdown completely prevented hepatic fructolysis and improved glucose tolerance. Conversely, the KHK inhibitor only partially reduced fructolysis, but it also targeted triokinase, mediating the third step of fructolysis. This led to the accumulation of fructose-1 phosphate, resulting in glycogen accumulation, hepatomegaly, and impaired glucose tolerance. Overexpression of wild-type, but not kinase-dead, KHK in cultured hepatocytes increased hepatocyte injury and glycogen accumulation after treatment with fructose. The differences between KHK inhibition and knockdown are, in part, explained by the kinase-dependent and -independent effects of KHK on hepatic metabolism.

Authors

Se-Hyung Park, Taghreed Fadhul, Lindsey R. Conroy, Harrison A Clarke, Ramon C. Sun, Kristina Wallenius, Jeremie Boucher, Gavin O’Mahony, Alessandro Boianelli, Marie Persson, Sunhee Jung, Cholsoon Jang, Analia S. Loria, Genesee J. Martinez, Zachary A. Kipp, Evelyn A. Bates, Terry D. Hinds Jr., Senad Divanovic, Samir Softic

×

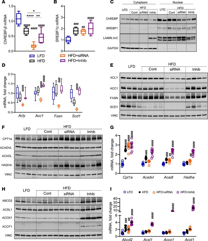
Figure 6

KHK KD lowers the DNL, while the inhibitor increases the FAO pathway.

Options: View larger image (or click on image) Download as PowerPoint
KHK KD lowers the DNL, while the inhibitor increases the FAO pathway.
(A...
(A) ChREBP-β (MLXIPL-β) and (B) SREBF1c mRNA expression in the livers of our experimental mice. Box plots show the interquartile range, median (line), and minimum and maximum (whiskers). (C) Western blot showing nuclear translocation of ChREBP and SREBP1 proteins in the liver. (D) mRNA and (E) Western blot quantification of proteins involved in DNL. (F) Protein and (G) mRNA expression of genes regulating mitochondrial FAO. (H) Protein and (I) mRNA expression of genes regulating peroxisomal FAO. n = 7–8 mice per group for mRNA expression and n = 4 mice per group for protein quantification. Statistical analysis was performed using 1-way ANOVA compared with the LFD group (##P < 0.01; ###P < 0.001; ####P < 0.0001) with post hoc 2-tailed t tests between the individual groups (*P < 0.05; **P < 0.01; ****P < 0.0001).

Copyright © 2026 American Society for Clinical Investigation
ISSN 2379-3708

Sign up for email alerts