Go to The Journal of Clinical Investigation
  • About
  • Editors
  • Consulting Editors
  • For authors
  • Publication ethics
  • Publication alerts by email
  • Transfers
  • Advertising
  • Job board
  • Contact
  • Physician-Scientist Development
  • Current issue
  • Past issues
  • By specialty
    • COVID-19
    • Cardiology
    • Immunology
    • Metabolism
    • Nephrology
    • Oncology
    • Pulmonology
    • All ...
  • Videos
  • Collections
    • In-Press Preview
    • Resource and Technical Advances
    • Clinical Research and Public Health
    • Research Letters
    • Editorials
    • Perspectives
    • Physician-Scientist Development
    • Reviews
    • Top read articles

  • Current issue
  • Past issues
  • Specialties
  • In-Press Preview
  • Resource and Technical Advances
  • Clinical Research and Public Health
  • Research Letters
  • Editorials
  • Perspectives
  • Physician-Scientist Development
  • Reviews
  • Top read articles
  • About
  • Editors
  • Consulting Editors
  • For authors
  • Publication ethics
  • Publication alerts by email
  • Transfers
  • Advertising
  • Job board
  • Contact
Lipid metabolism analysis reveals that DGAT1 regulates Th17 survival by controlling lipid peroxidation in uveitis
Tianfu Wang, Runping Duan, Zhaohuai Li, Bowen Zhang, Qi Jiang, Loujing Jiang, Jianjie Lv, Wenru Su, Lei Feng
Tianfu Wang, Runping Duan, Zhaohuai Li, Bowen Zhang, Qi Jiang, Loujing Jiang, Jianjie Lv, Wenru Su, Lei Feng
View: Text | PDF
Research Article Immunology Ophthalmology

Lipid metabolism analysis reveals that DGAT1 regulates Th17 survival by controlling lipid peroxidation in uveitis

  • Text
  • PDF
Abstract

Lipid metabolism is closely linked with antitumor immunity and autoimmune disorders. However, the precise role of lipid metabolism in uveitis pathogenesis is not clear. In our study, we analyzed the single-cell RNA-Seq (scRNA-Seq) data from cervical draining lymph nodes (CDLNs) of mice with experimental autoimmune uveitis (EAU), revealing an increased abundance of fatty acids in Th17 cells. Subsequent scRNA-Seq analysis identified the upregulation of DGAT1 expression in EAU and its marked reduction under various immunosuppressive agents. Suppression of DGAT1 prevented the conversion of fatty acids into neutral lipid droplets, resulting in the accumulation of lipid peroxidation and subsequent reduction in the proportion of Th17 cells. Inhibiting lipid peroxidation by Ferrostatin-1 effectively restored Th17 cell numbers that were decreased by DGAT1 inhibitor. Moreover, we validated the upregulation of DGAT1 in CD4+ T cells from patients with Vogt-Koyanagi-Harada (VKH) disease, a human uveitis. Inhibiting DGAT1 induced lipid peroxidation in human CD4+ T cells and reduced the proportion of Th17 cells. Collectively, our study focused on elucidating the regulatory mechanisms underlying Th17 cell survival and proposed that targeting DGAT1 may hold promise as a therapeutic approach for uveitis.

Authors

Tianfu Wang, Runping Duan, Zhaohuai Li, Bowen Zhang, Qi Jiang, Loujing Jiang, Jianjie Lv, Wenru Su, Lei Feng

×

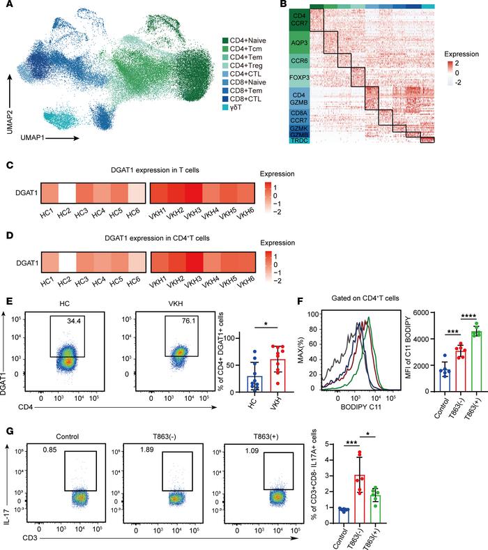
Figure 6

Validating the function of DGAT1 in human VKH disease.

Options: View larger image (or click on image) Download as PowerPoint
Validating the function of DGAT1 in human VKH disease.
(A) UMAP plot sho...
(A) UMAP plot showing clusters of T cells from VKH group and HC group. (B) Heatmap showing scaled expression of discriminative gene sets for major cell types in T cells from VKH group and HC group. (C and D) Heatmap of the relative expression in Th17 cells (C) and CD4+ T cells (D) in the DGAT1 VKH group and HC group. (E) Proportions of CD4+DGAT1+ cells in patients with VKH and HC were measured by flow cytometry(n = 10, data are presented as mean ± SD, significance was determined using unpaired 2-tailed Student’s t test). (F) Representative histograms and MFI values of BODIPY 581/591 C11 in CD4+ cells (n = 6, data are presented as mean ± SD, significance was determined using 1-way ANOVA). (G) The percentage of Th17 cells in PBMCs treated with or without T863 group, measured by flow cytometry, gated on CD3+CD8– cells. Data represented as mean ± SD form. Significance was determined using 1-way ANOVA. *P < 0.05, ***P < 0.001, ****P < 0.0001. Tcm, central memory T cells; Tem, effector memory T cells; CTL, cytotoxic T cells; VKH, Vogt-Koyanagi-Harada disease; HC, healthy controls.

Copyright © 2026 American Society for Clinical Investigation
ISSN 2379-3708

Sign up for email alerts