Go to The Journal of Clinical Investigation
  • About
  • Editors
  • Consulting Editors
  • For authors
  • Publication ethics
  • Publication alerts by email
  • Transfers
  • Advertising
  • Job board
  • Contact
  • Physician-Scientist Development
  • Current issue
  • Past issues
  • By specialty
    • COVID-19
    • Cardiology
    • Immunology
    • Metabolism
    • Nephrology
    • Oncology
    • Pulmonology
    • All ...
  • Videos
  • Collections
    • In-Press Preview
    • Resource and Technical Advances
    • Clinical Research and Public Health
    • Research Letters
    • Editorials
    • Perspectives
    • Physician-Scientist Development
    • Reviews
    • Top read articles

  • Current issue
  • Past issues
  • Specialties
  • In-Press Preview
  • Resource and Technical Advances
  • Clinical Research and Public Health
  • Research Letters
  • Editorials
  • Perspectives
  • Physician-Scientist Development
  • Reviews
  • Top read articles
  • About
  • Editors
  • Consulting Editors
  • For authors
  • Publication ethics
  • Publication alerts by email
  • Transfers
  • Advertising
  • Job board
  • Contact
Colonic inflammation triggers β cell proliferation during obesity development via a liver-to-pancreas interorgan mechanism
Haremaru Kubo, Junta Imai, Tomohito Izumi, Masato Kohata, Yohei Kawana, Akira Endo, Hiroto Sugawara, Junro Seike, Takahiro Horiuchi, Hiroshi Komamura, Toshihiro Sato, Shinichiro Hosaka, Yoichiro Asai, Shinjiro Kodama, Kei Takahashi, Keizo Kaneko, Hideki Katagiri
Haremaru Kubo, Junta Imai, Tomohito Izumi, Masato Kohata, Yohei Kawana, Akira Endo, Hiroto Sugawara, Junro Seike, Takahiro Horiuchi, Hiroshi Komamura, Toshihiro Sato, Shinichiro Hosaka, Yoichiro Asai, Shinjiro Kodama, Kei Takahashi, Keizo Kaneko, Hideki Katagiri
View: Text | PDF
Research Article Endocrinology Metabolism

Colonic inflammation triggers β cell proliferation during obesity development via a liver-to-pancreas interorgan mechanism

  • Text
  • PDF
Abstract

Under insulin-resistant conditions, such as obesity, pancreatic β cells adaptively proliferate and secrete more insulin to prevent blood glucose elevation. We previously reported hepatic ERK activation during obesity development to stimulate a neuronal relay system, consisting of afferent splanchnic nerves from the liver and efferent vagal nerves to the pancreas, thereby triggering adaptive β cell proliferation. However, the mechanism linking obesity with the interorgan system originating in hepatic ERK activation remains unclear. Herein, we clarified that colonic inflammation promotes β cell proliferation through this interorgan system from the liver to the pancreas. First, dextran sodium sulfate (DSS) treatment induced colonic inflammation and hepatic ERK activation as well as β cell proliferation, all of which were suppressed by blockades of the neuronal relay system by several approaches. In addition, treatment with anti–lymphocyte Peyer’s patch adhesion molecule-1 (anti-LPAM1) antibody suppressed β cell proliferation induced by DSS treatment. Importantly, high-fat diet (HFD) feeding also elicited colonic inflammation, and its inhibition by anti-LPAM1 antibody administration suppressed hepatic ERK activation and β cell proliferation induced by HFD. Thus, colonic inflammation triggers adaptive β cell proliferation via the interorgan mechanism originating in hepatic ERK activation. The present study revealed a potentially novel role of the gastrointestinal tract in the maintenance of β cell regulation.

Authors

Haremaru Kubo, Junta Imai, Tomohito Izumi, Masato Kohata, Yohei Kawana, Akira Endo, Hiroto Sugawara, Junro Seike, Takahiro Horiuchi, Hiroshi Komamura, Toshihiro Sato, Shinichiro Hosaka, Yoichiro Asai, Shinjiro Kodama, Kei Takahashi, Keizo Kaneko, Hideki Katagiri

×

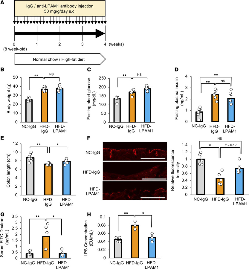
Figure 11

Administration of anti-LPAM1 antibody suppresses colonic inflammation in mice with HFD-induced obesity.

Options: View larger image (or click on image) Download as PowerPoint
Administration of anti-LPAM1 antibody suppresses colonic inflammation in...
(A) Scheme of the experimental plan for NC or HFD feeding and antibody administration during the last 2 weeks of NC or HFD feeding. (B) Body weight at 4 weeks after antibody-treatment in 8-week-old mice fed NC or HFD (n = 11/9/9 per group). (C) Fasting blood glucose levels of mice in each group (n = 6/5/5 per group). (D) Fasting insulin levels of mice are shown (n = 6/5/5 per group). (E) Colonic lengths of each experimental group (n = 11/9/9 per group). (F) Photomicrograph image of the immunofluorescence stain in the distal colon and the relative fluorescence intensities in each experimental group (n = 5/5/5 per group). Scale bars indicate 100 μm. (G) Serum FITC-Dextran levels (4 kDa) after administration to mice in each experimental group (n = 6/5/5 per group). (H) Serum LPS concentration in the portal vein of mice in each of the experimental groups (n = 4/3/3 per group). Data are presented as means ± SEM. *P < 0.05, **P < 0.01 as assessed by 1-way ANOVA, followed by Tukey’s HSD post hoc test.

Copyright © 2026 American Society for Clinical Investigation
ISSN 2379-3708

Sign up for email alerts