Go to The Journal of Clinical Investigation
  • About
  • Editors
  • Consulting Editors
  • For authors
  • Publication ethics
  • Publication alerts by email
  • Transfers
  • Advertising
  • Job board
  • Contact
  • Physician-Scientist Development
  • Current issue
  • Past issues
  • By specialty
    • COVID-19
    • Cardiology
    • Immunology
    • Metabolism
    • Nephrology
    • Oncology
    • Pulmonology
    • All ...
  • Videos
  • Collections
    • In-Press Preview
    • Resource and Technical Advances
    • Clinical Research and Public Health
    • Research Letters
    • Editorials
    • Perspectives
    • Physician-Scientist Development
    • Reviews
    • Top read articles

  • Current issue
  • Past issues
  • Specialties
  • In-Press Preview
  • Resource and Technical Advances
  • Clinical Research and Public Health
  • Research Letters
  • Editorials
  • Perspectives
  • Physician-Scientist Development
  • Reviews
  • Top read articles
  • About
  • Editors
  • Consulting Editors
  • For authors
  • Publication ethics
  • Publication alerts by email
  • Transfers
  • Advertising
  • Job board
  • Contact
Dysregulated alveolar epithelial cell progenitor function and identity in Hermansky-Pudlak syndrome
Joanna Y. Wang, Sylvia N. Michki, Sneha Sitaraman, Brandon J. Banaschewski, Reshma Jamal, Jason J. Gokey, Susan M. Lin, Jeremy B. Katzen, Maria C. Basil, Edward Cantu, Jonathan A. Kropski, Jarod A. Zepp, David B. Frank, Lisa R. Young
Joanna Y. Wang, Sylvia N. Michki, Sneha Sitaraman, Brandon J. Banaschewski, Reshma Jamal, Jason J. Gokey, Susan M. Lin, Jeremy B. Katzen, Maria C. Basil, Edward Cantu, Jonathan A. Kropski, Jarod A. Zepp, David B. Frank, Lisa R. Young
View: Text | PDF
Research Article Cell biology Pulmonology

Dysregulated alveolar epithelial cell progenitor function and identity in Hermansky-Pudlak syndrome

  • Text
  • PDF
Abstract

Hermansky-Pudlak syndrome (HPS) is a genetic disorder of endosomal protein trafficking associated with pulmonary fibrosis in specific subtypes, including HPS-1 and HPS-2. Single-mutant HPS1 and HPS2 mice display increased fibrotic sensitivity while double-mutant HPS1/2 mice exhibit spontaneous fibrosis with aging, which has been attributed to HPS mutations in alveolar epithelial type II (AT2) cells. We utilized HPS mouse models and human lung tissue to investigate mechanisms of AT2 cell dysfunction driving fibrotic remodeling in HPS. Starting at 8 weeks of age, HPS mice exhibited progressive loss of AT2 cell numbers. HPS AT2 cell function was impaired ex vivo and in vivo. Incorporating AT2 cell lineage tracing in HPS mice, we observed aberrant differentiation with increased AT2-derived alveolar epithelial type I cells. Transcriptomic analysis of HPS AT2 cells revealed elevated expression of genes associated with aberrant differentiation and p53 activation. Lineage-tracing and organoid-modeling studies demonstrated that HPS AT2 cells were primed to persist in a Keratin-8–positive reprogrammed transitional state, mediated by p53 activity. Intrinsic AT2 progenitor cell dysfunction and p53 pathway dysregulation are mechanisms of disease in HPS-related pulmonary fibrosis, with the potential for early targeted intervention before the onset of fibrotic lung disease.

Authors

Joanna Y. Wang, Sylvia N. Michki, Sneha Sitaraman, Brandon J. Banaschewski, Reshma Jamal, Jason J. Gokey, Susan M. Lin, Jeremy B. Katzen, Maria C. Basil, Edward Cantu, Jonathan A. Kropski, Jarod A. Zepp, David B. Frank, Lisa R. Young

×

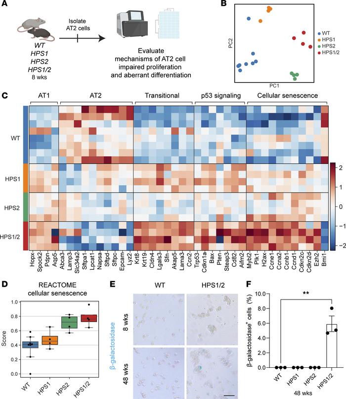
Figure 5

Transcriptomic analysis suggests aberrant differentiation and p53-mediated senescence in HPS AT2 cells.

Options: View larger image (or click on image) Download as PowerPoint
Transcriptomic analysis suggests aberrant differentiation and p53-mediat...
(A) Experimental schematic for bulk mRNA sequencing of HPS AT2 cells. (B) Principal component analysis (PCA) of AT2 cells from WT, HPS1, HPS2, and HPS1/2 mice at 8 weeks of age. (C) Differential expression analysis of AT2, transitional, and AT1 cell genes and p53 signaling pathway and cellular senescence genes in AT2 cells from WT, HPS1, HPS2, and HPS1/2 mice at 8 weeks of age. (D) Overall gene set score for cellular senescence. (E) Representative β-galactosidase staining of AT2 cells isolated from WT and HPS1/2 mice at 8 and 48 weeks of age. (F) Quantification of the percentage of β-galactosidase+ cells in WT, HPS1, HPS2, and HPS1/2 mice at 48 weeks of age. DAPI stains nuclei (blue). All quantification data are represented as mean ± SEM. Statistics using 2-tailed unpaired Student’s t tests: ** P < 0.01. n = 4–8 per group for bulk mRNA sequencing, n = 3 per group for β-galactosidase staining. Scale bars in E, 50 μm.

Copyright © 2026 American Society for Clinical Investigation
ISSN 2379-3708

Sign up for email alerts