Go to The Journal of Clinical Investigation
  • About
  • Editors
  • Consulting Editors
  • For authors
  • Publication ethics
  • Publication alerts by email
  • Transfers
  • Advertising
  • Job board
  • Contact
  • Physician-Scientist Development
  • Current issue
  • Past issues
  • By specialty
    • COVID-19
    • Cardiology
    • Immunology
    • Metabolism
    • Nephrology
    • Oncology
    • Pulmonology
    • All ...
  • Videos
  • Collections
    • In-Press Preview
    • Resource and Technical Advances
    • Clinical Research and Public Health
    • Research Letters
    • Editorials
    • Perspectives
    • Physician-Scientist Development
    • Reviews
    • Top read articles

  • Current issue
  • Past issues
  • Specialties
  • In-Press Preview
  • Resource and Technical Advances
  • Clinical Research and Public Health
  • Research Letters
  • Editorials
  • Perspectives
  • Physician-Scientist Development
  • Reviews
  • Top read articles
  • About
  • Editors
  • Consulting Editors
  • For authors
  • Publication ethics
  • Publication alerts by email
  • Transfers
  • Advertising
  • Job board
  • Contact
Loss of O-GlcNAcylation modulates mTORC1 and autophagy in β cells, driving diabetes 2 progression
Seokwon Jo, Nicholas Esch, Anh Nguyen, Alicia Wong, Ramkumar Mohan, Clara Kim, Manuel Blandino-Rosano, Ernesto Bernal-Mizrachi, Emilyn U. Alejandro
Seokwon Jo, Nicholas Esch, Anh Nguyen, Alicia Wong, Ramkumar Mohan, Clara Kim, Manuel Blandino-Rosano, Ernesto Bernal-Mizrachi, Emilyn U. Alejandro
View: Text | PDF
Research Article Endocrinology Metabolism

Loss of O-GlcNAcylation modulates mTORC1 and autophagy in β cells, driving diabetes 2 progression

  • Text
  • PDF
Abstract

Type 2 diabetes (T2D) arises when pancreatic β cells fail to produce sufficient insulin to control blood glucose appropriately. Aberrant nutrient sensing by O-GlcNAcylation and mTORC1 is linked to T2D and the failure of insulin-producing β cells. However, the nature of their crosstalk in β cells remains unexplored. Recently, O-GlcNAcylation, a posttranslation modification controlled by enzymes O-GlcNAc transferase/O-GlcNAcase (OGT/OGA), emerged as a pivotal regulator for β cell health; deficiency in either enzyme causes β cell failure. The present study investigates the previously unidentified connection between nutrient sensor OGT and mTORC1 crosstalk to regulate β cell mass and function in vivo. We show reduced OGT and mTORC1 activity in islets of a preclinical β cell dysfunction model and islets from humans with obesity. Using loss or gain of function of OGT, we identified that O-GlcNAcylation positively regulated mTORC1 signaling in β cells. O-GlcNAcylation negatively modulated autophagy, as the removal of OGT increased autophagy, while the deletion of OGA decreased it. Increasing mTORC1 signaling, via deletion of TSC2, alleviated the diabetic phenotypes by increasing β cell mass but not β cell function in OGT-deficient mice. Downstream phospho-protein signaling analyses revealed diverging effects on MKK4 and calmodulin signaling between islets with OGT, TSC2, or combined deletion. These data provide evidence of OGT’s significance as an upstream regulator of mTORC1 and autophagy, crucial for the regulation of β cell function and glucose homeostasis.

Authors

Seokwon Jo, Nicholas Esch, Anh Nguyen, Alicia Wong, Ramkumar Mohan, Clara Kim, Manuel Blandino-Rosano, Ernesto Bernal-Mizrachi, Emilyn U. Alejandro

×

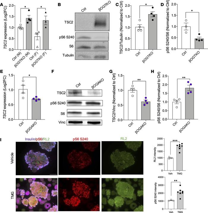
Figure 2

OGT modulates mTORC1 signaling in pancreatic β cells.

Options: View larger image (or click on image) Download as PowerPoint
OGT modulates mTORC1 signaling in pancreatic β cells.
(A) qPCR analysis ...
(A) qPCR analysis of Tsc2 mRNA from male and female, control and βOGT-KO islets; normalized to 36B4 (n = 3-4). (B–D) Representative immunoblot and analysis of TSC2, pS6 S240, and S6 from control and βOGT-KO islets (n = 3-4). (E) Quantatitative PCR analysis of Tsc2 mRNA from male control and βOGA-KO islets; normalized to 36B4 (n = 4). (F–H) Representative immunoblot and analysis of TSC2 and pS6 S240 from control and βOGA-KO islets (n = 3–5). (I) Representative immunofluorescence imaging and quantification of insulin, pS6 S240, and RL2 from histogel embedded human donor (lean) islets treated with vehicle/control or TMG (30 μM) for 12 hours. Magnification, ×600. Scale bar: 100 μm. Statistical analysis by Student’s t test. *P ≤ 0.05, **P < 0.01, ***P < 0.001.

Copyright © 2025 American Society for Clinical Investigation
ISSN 2379-3708

Sign up for email alerts