Go to The Journal of Clinical Investigation
  • About
  • Editors
  • Consulting Editors
  • For authors
  • Publication ethics
  • Publication alerts by email
  • Transfers
  • Advertising
  • Job board
  • Contact
  • Physician-Scientist Development
  • Current issue
  • Past issues
  • By specialty
    • COVID-19
    • Cardiology
    • Immunology
    • Metabolism
    • Nephrology
    • Oncology
    • Pulmonology
    • All ...
  • Videos
  • Collections
    • In-Press Preview
    • Resource and Technical Advances
    • Clinical Research and Public Health
    • Research Letters
    • Editorials
    • Perspectives
    • Physician-Scientist Development
    • Reviews
    • Top read articles

  • Current issue
  • Past issues
  • Specialties
  • In-Press Preview
  • Resource and Technical Advances
  • Clinical Research and Public Health
  • Research Letters
  • Editorials
  • Perspectives
  • Physician-Scientist Development
  • Reviews
  • Top read articles
  • About
  • Editors
  • Consulting Editors
  • For authors
  • Publication ethics
  • Publication alerts by email
  • Transfers
  • Advertising
  • Job board
  • Contact
Repurposing of lonafarnib as a treatment for SARS-CoV-2 infection
Mohsin Khan, Parker Irvin, Seung Bum Park, Hannah M. Ivester, Inna Ricardo-Lax, Madeleine Leek, Ailis Grieshaber, Eun Sun Jang, Sheryl Coutermarsh-Ott, Qi Zhang, Nunziata Maio, Jian-Kang Jiang, Bing Li, Wenwei Huang, Amy Q. Wang, Xin Xu, Zongyi Hu, Wei Zheng, Yihong Ye, Tracey Rouault, Charles Rice, Irving C. Allen, T. Jake Liang
Mohsin Khan, Parker Irvin, Seung Bum Park, Hannah M. Ivester, Inna Ricardo-Lax, Madeleine Leek, Ailis Grieshaber, Eun Sun Jang, Sheryl Coutermarsh-Ott, Qi Zhang, Nunziata Maio, Jian-Kang Jiang, Bing Li, Wenwei Huang, Amy Q. Wang, Xin Xu, Zongyi Hu, Wei Zheng, Yihong Ye, Tracey Rouault, Charles Rice, Irving C. Allen, T. Jake Liang
View: Text | PDF
Research Article COVID-19 Virology

Repurposing of lonafarnib as a treatment for SARS-CoV-2 infection

  • Text
  • PDF
Abstract

Severe acute respiratory syndrome coronavirus 2 (SARS-CoV-2), which causes coronavirus disease 2019 (COVID-19), has emerged as a global pandemic pathogen with high mortality. While treatments have been developed to reduce morbidity and mortality of COVID-19, more antivirals with broad-spectrum activities are still needed. Here, we identified lonafarnib (LNF), a Food and Drug Administration–approved inhibitor of cellular farnesyltransferase (FTase), as an effective anti–SARS-CoV-2 agent. LNF inhibited SARS-CoV-2 infection and acted synergistically with known anti-SARS antivirals. LNF was equally active against diverse SARS-CoV-2 variants. Mechanistic studies suggested that LNF targeted multiple steps of the viral life cycle. Using other structurally diverse FTase inhibitors and a LNF-resistant FTase mutant, we demonstrated a key role of FTase in the SARS-CoV-2 life cycle. To demonstrate in vivo efficacy, we infected SARS-CoV-2–susceptible humanized mice expressing human angiotensin-converting enzyme 2 (ACE2) and treated them with LNF. LNF at a clinically relevant dose suppressed the viral titer in the respiratory tract and improved pulmonary pathology and clinical parameters. Our study demonstrated that LNF, an approved oral drug with excellent human safety data, is a promising antiviral against SARS-CoV-2 that warrants further clinical assessment for treatment of COVID-19 and potentially other viral infections.

Authors

Mohsin Khan, Parker Irvin, Seung Bum Park, Hannah M. Ivester, Inna Ricardo-Lax, Madeleine Leek, Ailis Grieshaber, Eun Sun Jang, Sheryl Coutermarsh-Ott, Qi Zhang, Nunziata Maio, Jian-Kang Jiang, Bing Li, Wenwei Huang, Amy Q. Wang, Xin Xu, Zongyi Hu, Wei Zheng, Yihong Ye, Tracey Rouault, Charles Rice, Irving C. Allen, T. Jake Liang

×

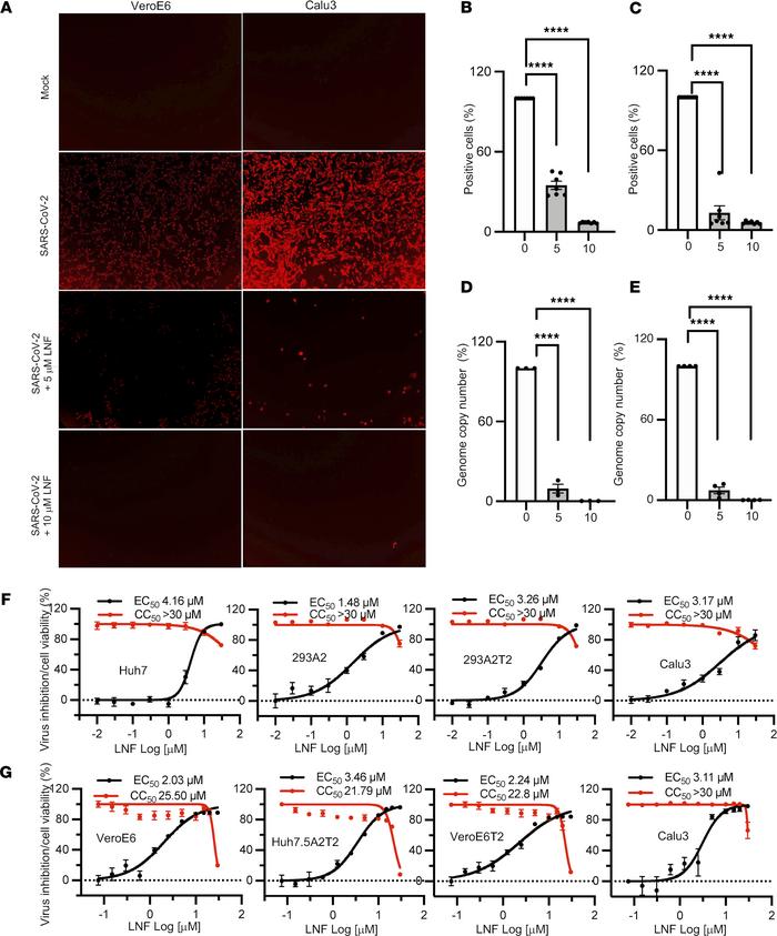
Figure 1

LNF inhibits SARS-CoV-2 infection.

Options: View larger image (or click on image) Download as PowerPoint
LNF inhibits SARS-CoV-2 infection.
(A) VeroE6 and Calu3 cells were infec...
(A) VeroE6 and Calu3 cells were infected with SARS-CoV-2 and treated with LNF at the time of infection. At 24 hours after infection, cells were fixed and probed with anti-N protein and Alexa Fluor 547–conjugated antibodies. The plates were scanned using an automated plate reader for red fluorescence and images are provided as representative of 28 random areas per treatment group. Original magnification, ×10. (B and C) The percentage of N-positive cells was determined by counting the number of fluorescent cells followed by the total number of the cells in the same area. Total fluorescence counts were normalized by total number of the cells and percentage positivity was calculated. The results are depicted relative to the DMSO-treated group. The data represent mean ± SEM of 7 replicates and the figure is representative of 3 independent experiments. (D and E) VeroE6 and Calu3 cells infected with SARS-CoV-2 were treated with 5 and 10 μM LNF. At 48 hours after infection, intracellular RNA was harvested, and genome copy number was determined by qRT-PCR; data represent percentage genome copy number relative to DMSO-treated control. Each data point represents mean ± SEM (n = 3) and the figure is representative of 3 independent experiments. ****P < 0.0001 by 1-way ANOVA with Dunnett’s test for multiple comparisons to the control (B–E). (F) Dose-response curve of LNF using VSV-based SARS-SoV-2-S pseudovirus and live infectious SARS-CoV-2-nLUC (G). Briefly, the infected cells were treated with multiple concentrations of the drug. At 24 hours after infection, luminescent signals were measured using a POLARstar Omega plate reader. EC50 and CC50 values were calculated using Prism 7 software. Each data point represents mean ± SEM (n = 6). The red and black series represent cell viability and viral inhibition, respectively. The results are representative of 3 independent experiments.

Copyright © 2026 American Society for Clinical Investigation
ISSN 2379-3708

Sign up for email alerts