Go to The Journal of Clinical Investigation
  • About
  • Editors
  • Consulting Editors
  • For authors
  • Publication ethics
  • Publication alerts by email
  • Transfers
  • Advertising
  • Job board
  • Contact
  • Physician-Scientist Development
  • Current issue
  • Past issues
  • By specialty
    • COVID-19
    • Cardiology
    • Immunology
    • Metabolism
    • Nephrology
    • Oncology
    • Pulmonology
    • All ...
  • Videos
  • Collections
    • In-Press Preview
    • Resource and Technical Advances
    • Clinical Research and Public Health
    • Research Letters
    • Editorials
    • Perspectives
    • Physician-Scientist Development
    • Reviews
    • Top read articles

  • Current issue
  • Past issues
  • Specialties
  • In-Press Preview
  • Resource and Technical Advances
  • Clinical Research and Public Health
  • Research Letters
  • Editorials
  • Perspectives
  • Physician-Scientist Development
  • Reviews
  • Top read articles
  • About
  • Editors
  • Consulting Editors
  • For authors
  • Publication ethics
  • Publication alerts by email
  • Transfers
  • Advertising
  • Job board
  • Contact
Identification of Postn+ periosteal progenitor cells with bone regenerative potential
Bei Yin, Fangyuan Shen, Qingge Ma, Yongcheng Liu, Xianglong Han, Xuyu Cai, Yu Shi, Ling Ye
Bei Yin, Fangyuan Shen, Qingge Ma, Yongcheng Liu, Xianglong Han, Xuyu Cai, Yu Shi, Ling Ye
View: Text | PDF
Research Article Bone biology

Identification of Postn+ periosteal progenitor cells with bone regenerative potential

  • Text
  • PDF
Abstract

Bone contains multiple pools of skeletal stem/progenitor cells (SSPCs), and SSPCs in periosteal compartments are known to exhibit higher regenerative potential than those in BM and endosteal compartments. However, the in vivo identity and hierarchical relationships of periosteal SSPCs (P-SSPCs) remain unclear due to a lack of reliable markers to distinguish BM SSPCs and P-SSPCs. Here, we found that periosteal mesenchymal progenitor cells (P-MPs) in periosteum can be identified based on Postn-CreERT2 expression. Postn-expressing periosteal subpopulation produces osteolineage descendants that fuel bones to maintain homeostasis and support regeneration. Notably, Postn+ P-MPs are likely derived from Gli1+ skeletal stem cells (SSCs). Ablation of Postn+ cells results in impairments in homeostatic cortical bone architecture and defects in fracture repair. Genetic deletion of Igf1r in Postn+ cells dampens bone fracture healing. In summary, our study provides a mechanistic understanding of bone regeneration through the regulation of region-specific Postn+ P-MPs.

Authors

Bei Yin, Fangyuan Shen, Qingge Ma, Yongcheng Liu, Xianglong Han, Xuyu Cai, Yu Shi, Ling Ye

×

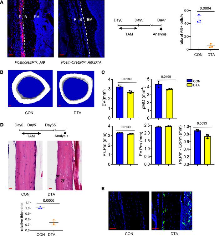
Figure 6

The ablation of Postn+ cells impaired cortical bone formation in homeostasis.

Options: View larger image (or click on image) Download as PowerPoint
The ablation of Postn+ cells impaired cortical bone formation in homeost...
(A) Distribution of tdTomato+ cells in periosteum of Postn-CreERT2; tdTomato (CON) mice and Postn-CreERT2; tdTomato; DTA (DTA) mice. Tamoxifen was injected for 5 days, and samples were acquired at seventh day. B, cortical bone; P, periosteum. (B) μ-CT reconstructions of midshaft femoral cortical bone. (C) The cortical bone parameter of midshaft femoral cortical bone by CT analysis in the Postn-CreERT2; DTA mice and control mice (Postn-CreERT2). The analysis included the bone volume (B.V), polar moment of inertia (pMOI), outer/periosteal perimeter (Ps.Pm), endocortical perimeter (Ec.Pm), and Ps.Pm versus Ec.Pm. (D) The H&E staining of femoral bone in the Postn-CreERT2; DTA mice and control mice. The graph showed the relative thickness of midshaft cortical bone. (E) Tunel staining in CON and DTA group. Data were obtained from 3 independent experiments. Statistics, standard 2-tailed Student’s t test. Data are presented as mean ± SD. n = 3 per genotype. Red scale bar: 50 μm. The arrows indicate the vacuolar fossa in the cortical bone.

Copyright © 2026 American Society for Clinical Investigation
ISSN 2379-3708

Sign up for email alerts