Go to The Journal of Clinical Investigation
  • About
  • Editors
  • Consulting Editors
  • For authors
  • Publication ethics
  • Publication alerts by email
  • Transfers
  • Advertising
  • Job board
  • Contact
  • Physician-Scientist Development
  • Current issue
  • Past issues
  • By specialty
    • COVID-19
    • Cardiology
    • Immunology
    • Metabolism
    • Nephrology
    • Oncology
    • Pulmonology
    • All ...
  • Videos
  • Collections
    • In-Press Preview
    • Resource and Technical Advances
    • Clinical Research and Public Health
    • Research Letters
    • Editorials
    • Perspectives
    • Physician-Scientist Development
    • Reviews
    • Top read articles

  • Current issue
  • Past issues
  • Specialties
  • In-Press Preview
  • Resource and Technical Advances
  • Clinical Research and Public Health
  • Research Letters
  • Editorials
  • Perspectives
  • Physician-Scientist Development
  • Reviews
  • Top read articles
  • About
  • Editors
  • Consulting Editors
  • For authors
  • Publication ethics
  • Publication alerts by email
  • Transfers
  • Advertising
  • Job board
  • Contact
The IL-2 SYNTHORIN molecule promotes functionally adapted Tregs in a preclinical model of type 1 diabetes
Fernando Alvarez, Nicole V. Acuff, Glenn M. La Muraglia II, Nazila Sabri, Marcos E. Milla, Jill M. Mooney, Matthew F. Mackey, Mark Peakman, Ciriaco A. Piccirillo
Fernando Alvarez, Nicole V. Acuff, Glenn M. La Muraglia II, Nazila Sabri, Marcos E. Milla, Jill M. Mooney, Matthew F. Mackey, Mark Peakman, Ciriaco A. Piccirillo
View: Text | PDF
Research Article Therapeutics

The IL-2 SYNTHORIN molecule promotes functionally adapted Tregs in a preclinical model of type 1 diabetes

  • Text
  • PDF
Abstract

Deficits in IL-2 signaling can precipitate autoimmunity by altering the function and survival of FoxP3+ regulatory T cells (Tregs) while high concentrations of IL-2 fuel inflammatory responses. Recently, we showed that the non-beta IL-2 SYNTHORIN molecule SAR444336 (SAR’336) can bypass the induction of autoimmune and inflammatory responses by increasing its reliance on IL-2 receptor α chain subunit (CD25) to provide a bona fide IL-2 signal selectively to Tregs, making it an attractive approach for the control of autoimmunity. In this report, we further demonstrate that SAR’336 can support non-beta IL-2 signaling in murine Tregs and limit NK and CD8+ T cells’ proliferation and function. Using a murine model of spontaneous type 1 diabetes, we showed that the administration of SAR’336 slows the development of disease in mice by decreasing the degree of insulitis through the expansion of antigen-specific Tregs over Th1 cells in pancreatic islets. Specifically, SAR’336 promoted the differentiation of IL-33–responsive (ST2+), IL-10–producing GATA3+ Tregs over other Treg subsets in the pancreas, demonstrating the ability of this molecule to further orchestrate Treg adaptation. These results offer insight into the capacity of SAR’336 to generate highly specialized, tissue-localized Tregs that promote restoration of homeostasis during ongoing autoimmune disease.

Authors

Fernando Alvarez, Nicole V. Acuff, Glenn M. La Muraglia II, Nazila Sabri, Marcos E. Milla, Jill M. Mooney, Matthew F. Mackey, Mark Peakman, Ciriaco A. Piccirillo

×

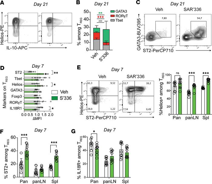
Figure 5

SAR’336 expands Helios+ST2+ Tregs in the pancreas.

Options: View larger image (or click on image) Download as PowerPoint
SAR’336 expands Helios+ST2+ Tregs in the pancreas.
(A) Representative fl...
(A) Representative flow cytometry plot of IL-10 and Helios expression among CD4+FoxP3+ T cells in the pancreas of vehicle- (left) and SAR’336-treated (right) mice at day 21. (B) Intracellular expression of master transcription factors RORγT (red), T-bet (gray), and GATA3 (green) in CD4+FoxP3+ T cells isolated from the pancreas at day 21 after adoptive transfer. Individual Student’s t test between markers. **P < 0.01; ***P < 0.001; ###P < 0.001. (C) Representative flow cytometry plot of the expression of GATA3 and ST2 in CD3+CD4+FoxP3+ T cells isolated from the pancreas of vehicle- (veh) or SAR’336-treated mice at day 21. (D) Differential expression of ST2, GATA3, T-bet, RORγT, Helios, FoxP3, and IL-18R1 on CD4+FoxP3+ Tregs (gMFI/mean gMFI in both groups) from the pancreas at day 7. (n = 7–8/group.) Two-way ANOVA. *P < 0.05; **P < 0.01. (E) Representative flow cytometry of Helios and ST2 expression on pancreas-isolated CD4+FoxP3+ T cells at day 7 after transfer and frequency of Helios+ Tregs in the pancreas, panLN, and spleen at day 7 after transfer. Two-way ANOVA. ***P < 0.001. (F) Frequency of ST2+ among FoxP3+ Tregs in the pancreas, panLN, and spleen at day 7 after transfer. Two-way ANOVA. ***P < 0.001. (G) Frequency of IL-18R+ among FoxP3+ Tregs in the pancreas, panLN, and spleen at day 7 after transfer. Two-way ANOVA. *P < 0.05.

Copyright © 2026 American Society for Clinical Investigation
ISSN 2379-3708

Sign up for email alerts