Go to The Journal of Clinical Investigation
  • About
  • Editors
  • Consulting Editors
  • For authors
  • Publication ethics
  • Publication alerts by email
  • Transfers
  • Advertising
  • Job board
  • Contact
  • Physician-Scientist Development
  • Current issue
  • Past issues
  • By specialty
    • COVID-19
    • Cardiology
    • Immunology
    • Metabolism
    • Nephrology
    • Oncology
    • Pulmonology
    • All ...
  • Videos
  • Collections
    • In-Press Preview
    • Resource and Technical Advances
    • Clinical Research and Public Health
    • Research Letters
    • Editorials
    • Perspectives
    • Physician-Scientist Development
    • Reviews
    • Top read articles

  • Current issue
  • Past issues
  • Specialties
  • In-Press Preview
  • Resource and Technical Advances
  • Clinical Research and Public Health
  • Research Letters
  • Editorials
  • Perspectives
  • Physician-Scientist Development
  • Reviews
  • Top read articles
  • About
  • Editors
  • Consulting Editors
  • For authors
  • Publication ethics
  • Publication alerts by email
  • Transfers
  • Advertising
  • Job board
  • Contact
The IL-2 SYNTHORIN molecule promotes functionally adapted Tregs in a preclinical model of type 1 diabetes
Fernando Alvarez, Nicole V. Acuff, Glenn M. La Muraglia II, Nazila Sabri, Marcos E. Milla, Jill M. Mooney, Matthew F. Mackey, Mark Peakman, Ciriaco A. Piccirillo
Fernando Alvarez, Nicole V. Acuff, Glenn M. La Muraglia II, Nazila Sabri, Marcos E. Milla, Jill M. Mooney, Matthew F. Mackey, Mark Peakman, Ciriaco A. Piccirillo
View: Text | PDF
Research Article Therapeutics

The IL-2 SYNTHORIN molecule promotes functionally adapted Tregs in a preclinical model of type 1 diabetes

  • Text
  • PDF
Abstract

Deficits in IL-2 signaling can precipitate autoimmunity by altering the function and survival of FoxP3+ regulatory T cells (Tregs) while high concentrations of IL-2 fuel inflammatory responses. Recently, we showed that the non-beta IL-2 SYNTHORIN molecule SAR444336 (SAR’336) can bypass the induction of autoimmune and inflammatory responses by increasing its reliance on IL-2 receptor α chain subunit (CD25) to provide a bona fide IL-2 signal selectively to Tregs, making it an attractive approach for the control of autoimmunity. In this report, we further demonstrate that SAR’336 can support non-beta IL-2 signaling in murine Tregs and limit NK and CD8+ T cells’ proliferation and function. Using a murine model of spontaneous type 1 diabetes, we showed that the administration of SAR’336 slows the development of disease in mice by decreasing the degree of insulitis through the expansion of antigen-specific Tregs over Th1 cells in pancreatic islets. Specifically, SAR’336 promoted the differentiation of IL-33–responsive (ST2+), IL-10–producing GATA3+ Tregs over other Treg subsets in the pancreas, demonstrating the ability of this molecule to further orchestrate Treg adaptation. These results offer insight into the capacity of SAR’336 to generate highly specialized, tissue-localized Tregs that promote restoration of homeostasis during ongoing autoimmune disease.

Authors

Fernando Alvarez, Nicole V. Acuff, Glenn M. La Muraglia II, Nazila Sabri, Marcos E. Milla, Jill M. Mooney, Matthew F. Mackey, Mark Peakman, Ciriaco A. Piccirillo

×

Figure 3

SAR’336 minimizes cytotoxic responses and expands IL-10–producing, antigen-specific Tregs in the pancreas.

Options: View larger image (or click on image) Download as PowerPoint
SAR’336 minimizes cytotoxic responses and expands IL-10–producing, antig...
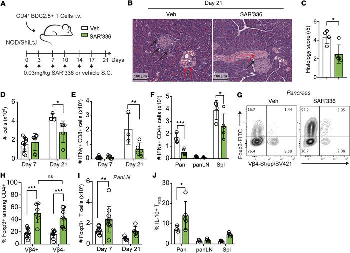
(A) CD4+ T cells were isolated from female NOD BDC2.5 mice, and 3 × 105 cells were adoptively transferred i.v. into female NOD mice. A total of 0.03 mg/kg of SAR’336 was administered s.c. twice a week up to 21 days. Lymphocytes from the spleen, pancreatic LNs (panLN), and pancreas were collected at day 7 (n = 7–8/group) and day 21 (n = 3–5/group). Data compiled from 2 distinct experiments. (B) Representative histology slide of the pancreas at day 21 (hematoxylin and eosin). Black arrows show β-islet infiltration while red arrows point to perivascular infiltration of immune cells. (C) Histology score at day 21 posttransfer. Adapted from Papaccio et al. 2000 (86). 1 = infiltrates in small foci at the islet periphery; 2 = infiltrates surrounding the islets (peri-insulitis); 3 = intraislet infiltration < 50% of the islet, without islet derangement; 4 = extensive infiltration over 50% of the islet, cell destruction, and prominent cytoarchitectural derangement; 5 = complete islet atrophy and β cell loss. (D) Total number of cells isolated from the pancreas at day 7 and 21. (E) Number of IFN-γ–producing CD3+CD8β+ T cells (CD8+ T cells) in the pancreas. (F) Number of IFN-γ–producing CD3+CD4+ T cells in distinct organs at day 21 after transfer. (G) Representative flow cytometry of the expression of FoxP3 and Vβ4 in the pancreas at day 21 after transfer. (H) Frequency of FoxP3+CD4+ T cells among Vβ4+ and Vβ4– T cells at day 21 after transfer. (I) Number of FoxP3+CD4+ T cells in the pancreatic lymph node at day 7 and 21 after transfer. (J) Frequency of IL-10–producing CD4+FoxP3+ Tregs in the pancreas (Pan), pancreatic LNs (panLN), and spleen (Spl) at day 21 after transfer. One way-ANOVA. Tukey’s correction. *P < 0.05; **P < 0.01; ***P < 0.001.

Copyright © 2026 American Society for Clinical Investigation
ISSN 2379-3708

Sign up for email alerts