Go to The Journal of Clinical Investigation
  • About
  • Editors
  • Consulting Editors
  • For authors
  • Publication ethics
  • Publication alerts by email
  • Transfers
  • Advertising
  • Job board
  • Contact
  • Physician-Scientist Development
  • Current issue
  • Past issues
  • By specialty
    • COVID-19
    • Cardiology
    • Immunology
    • Metabolism
    • Nephrology
    • Oncology
    • Pulmonology
    • All ...
  • Videos
  • Collections
    • In-Press Preview
    • Resource and Technical Advances
    • Clinical Research and Public Health
    • Research Letters
    • Editorials
    • Perspectives
    • Physician-Scientist Development
    • Reviews
    • Top read articles

  • Current issue
  • Past issues
  • Specialties
  • In-Press Preview
  • Resource and Technical Advances
  • Clinical Research and Public Health
  • Research Letters
  • Editorials
  • Perspectives
  • Physician-Scientist Development
  • Reviews
  • Top read articles
  • About
  • Editors
  • Consulting Editors
  • For authors
  • Publication ethics
  • Publication alerts by email
  • Transfers
  • Advertising
  • Job board
  • Contact
The IL-2 SYNTHORIN molecule promotes functionally adapted Tregs in a preclinical model of type 1 diabetes
Fernando Alvarez, Nicole V. Acuff, Glenn M. La Muraglia II, Nazila Sabri, Marcos E. Milla, Jill M. Mooney, Matthew F. Mackey, Mark Peakman, Ciriaco A. Piccirillo
Fernando Alvarez, Nicole V. Acuff, Glenn M. La Muraglia II, Nazila Sabri, Marcos E. Milla, Jill M. Mooney, Matthew F. Mackey, Mark Peakman, Ciriaco A. Piccirillo
View: Text | PDF
Research Article Therapeutics

The IL-2 SYNTHORIN molecule promotes functionally adapted Tregs in a preclinical model of type 1 diabetes

  • Text
  • PDF
Abstract

Deficits in IL-2 signaling can precipitate autoimmunity by altering the function and survival of FoxP3+ regulatory T cells (Tregs) while high concentrations of IL-2 fuel inflammatory responses. Recently, we showed that the non-beta IL-2 SYNTHORIN molecule SAR444336 (SAR’336) can bypass the induction of autoimmune and inflammatory responses by increasing its reliance on IL-2 receptor α chain subunit (CD25) to provide a bona fide IL-2 signal selectively to Tregs, making it an attractive approach for the control of autoimmunity. In this report, we further demonstrate that SAR’336 can support non-beta IL-2 signaling in murine Tregs and limit NK and CD8+ T cells’ proliferation and function. Using a murine model of spontaneous type 1 diabetes, we showed that the administration of SAR’336 slows the development of disease in mice by decreasing the degree of insulitis through the expansion of antigen-specific Tregs over Th1 cells in pancreatic islets. Specifically, SAR’336 promoted the differentiation of IL-33–responsive (ST2+), IL-10–producing GATA3+ Tregs over other Treg subsets in the pancreas, demonstrating the ability of this molecule to further orchestrate Treg adaptation. These results offer insight into the capacity of SAR’336 to generate highly specialized, tissue-localized Tregs that promote restoration of homeostasis during ongoing autoimmune disease.

Authors

Fernando Alvarez, Nicole V. Acuff, Glenn M. La Muraglia II, Nazila Sabri, Marcos E. Milla, Jill M. Mooney, Matthew F. Mackey, Mark Peakman, Ciriaco A. Piccirillo

×

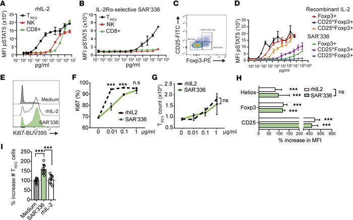
Figure 1

A pegylated IL-2 mutein targeting the CD25/STAT5 signaling pathway promotes specific Tregs’ expansion and Treg-associated gene expression.

Options: View larger image (or click on image) Download as PowerPoint
A pegylated IL-2 mutein targeting the CD25/STAT5 signaling pathway promo...
(A–C) Geometric mean fluorescence intensity (MFI) of phosphorylated STAT5 (pSTAT5) in FoxP3+CD4+CD3+ T cells (Tregs), NK1.1+CD3– cells (NK cells), and CD8+CD3+ T cells (CD8+ T cells) isolated from C57BL/6 mice and exposed to increasing concentrations of rhIL-2 (A) or SAR’336 (B) for 45 minutes. Data representative of more than 1 study. (C) Representative flow cytometry of the gating strategy for the identification of murine CD25hi and CD25lo FoxP3+ Tregs at 45 minutes. (D) Effect of the concentration (pg/mL) of rhIL-2 or SAR’336 on the geometric MFI of p-STAT5 expression in total FoxP3+, CD25hiFoxP3+, and CD25loFoxP3+ Tregs. The red line represents the average of FoxP3+ T cells in the presence of rhIL-2, and the green line represents the average of FoxP3+ T cells in the presence of SAR’336. (E–H) Murine CD4+GFP+ Tregs from the spleens of B6.FoxP3GFPki mice were purified and activated by plated α-CD3 and α-CD28 for 72 hours in the presence of rhIL-2 or SAR’336. (E) Representative histogram of the expression of Ki-67 at 72 hours. (F) Effect of increasing dose of SAR’336 and rhIL-2 on the frequency of Ki-67+ among live CD4+FoxP3+ cells at 72 hours. (G) Effect of increasing doses in the total number of live Tregs at 72 hours. Two-way ANOVA. (H) Percentage increase in geometric MFI of Helios, FoxP3, and CD25 in the presence of 1 μg/mL of each cytokine/mutein over the medium alone (0 μg/mL). (Mean MFI of the experiment/mean MFI of medium alone) (n = 3 per experiment, 3 individual experiments). Two-way ANOVA. (I) CD4+GFP+ Tregs were cocultured with CellTrace Violet–labeled (CTV-labeled) CD4+GFP– Teffs in the presence of MitoC-treated antigen-presenting cells (APCs) (CD4– fraction) and soluble α-CD3 (1 μg/mL) with 1 μg/mL of rhIL-2 or SAR’336 for 72 hours. Percentage increase in the number of Tregs relative to medium: (# cells in rhIL-2 or SAR’336/mean # in medium) × 100. Compiled results of 3 distinct experiments with triplicates. One-way ANOVA. Tukey’s correction. ***P < 0.01.

Copyright © 2026 American Society for Clinical Investigation
ISSN 2379-3708

Sign up for email alerts