Go to The Journal of Clinical Investigation
  • About
  • Editors
  • Consulting Editors
  • For authors
  • Publication ethics
  • Publication alerts by email
  • Transfers
  • Advertising
  • Job board
  • Contact
  • Physician-Scientist Development
  • Current issue
  • Past issues
  • By specialty
    • COVID-19
    • Cardiology
    • Immunology
    • Metabolism
    • Nephrology
    • Oncology
    • Pulmonology
    • All ...
  • Videos
  • Collections
    • In-Press Preview
    • Resource and Technical Advances
    • Clinical Research and Public Health
    • Research Letters
    • Editorials
    • Perspectives
    • Physician-Scientist Development
    • Reviews
    • Top read articles

  • Current issue
  • Past issues
  • Specialties
  • In-Press Preview
  • Resource and Technical Advances
  • Clinical Research and Public Health
  • Research Letters
  • Editorials
  • Perspectives
  • Physician-Scientist Development
  • Reviews
  • Top read articles
  • About
  • Editors
  • Consulting Editors
  • For authors
  • Publication ethics
  • Publication alerts by email
  • Transfers
  • Advertising
  • Job board
  • Contact
WNT signaling contributes to the extrahepatic bile duct proliferative response to obstruction in mice
Ashley N. Calder, … , Linda C. Samuelson, Nataliya Razumilava
Ashley N. Calder, … , Linda C. Samuelson, Nataliya Razumilava
Published December 5, 2024
Citation Information: JCI Insight. 2025;10(2):e181857. https://doi.org/10.1172/jci.insight.181857.
View: Text | PDF
Research Article Hepatology

WNT signaling contributes to the extrahepatic bile duct proliferative response to obstruction in mice

  • Text
  • PDF
Abstract

Biliary obstruction and cholangiocyte hyperproliferation are important features of cholangiopathies affecting the large extrahepatic bile duct (EHBD). The mechanisms underlying obstruction-induced cholangiocyte proliferation in the EHBD remain poorly understood. Developmental pathways, including WNT signaling, are implicated in regulating injury responses in many tissues, including the liver. To investigate the contribution of WNT signaling to obstruction-induced cholangiocyte proliferation in the EHBD, we used complementary in vivo and in vitro models with pharmacologic interventions and transcriptomic analyses. To model obstruction, we used bile duct ligation (BDL) in mice. Human and mouse biliary organoids and mouse biliary explants were used to investigate the effects of WNT activation and inhibition in vitro. We observed an upregulation of WNT ligand expression associated with increased biliary proliferation following obstruction. Cholangiocytes were identified as both WNT ligand–expressing and WNT-responsive cells. Inhibition of WNT signaling decreased cholangiocyte proliferation in vivo and in vitro, while activation increased proliferation. WNT effects on cholangiocyte proliferation were β-catenin dependent, and we showed a direct effect of WNT7B on cholangiocyte growth. Our studies suggested that cholangiocyte-derived WNT ligands can activate WNT signaling to induce proliferation after obstructive injury. These findings implicate the WNT pathway in injury-induced cholangiocyte proliferation within the EHBD.

Authors

Ashley N. Calder, Mirabelle Q. Peter, John W. Tobias, Nureen H. Mohamad Zaki, Theresa M. Keeley, Timothy L. Frankel, Linda C. Samuelson, Nataliya Razumilava

×

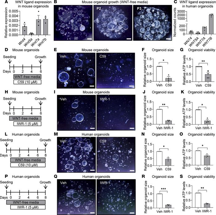
Figure 6

Endogenous WNT ligands promote organoid growth through activation of canonical WNT signaling.

Options: View larger image (or click on image) Download as PowerPoint
Endogenous WNT ligands promote organoid growth through activation of can...
(A) qPCR from mouse EHBD organoids for the 4 most abundant WNT ligands of the EHBD. (B) Images from mouse organoid cultures 1, 2, and 3 passages after being grown in WNT-free media. (C) Bulk RNA-Seq analysis of human organoids for WNT ligands. (D) Timeline for C59 administration to inhibit WNT secretion by mouse organoids. (E–G) Mouse organoid images (E), size (F), and viability (G) measurements after treatment with 10 μM C59. (H) Timeline for IWR-1 administration to inhibit β-catenin in mouse organoids. (I–K) Mouse organoid images (I), size (J), and viability (K) following 5 μM IWR-1 treatment. (L) Timeline for C59 administration in human organoids. (M–O) Human organoid images (M), size (N), viability (O) after 10 μM C59 treatment. (P) Timeline for IWR-1 treatment in human organoids. (Q–S) Human organoid images (Q), size (R), and viability (S) following 5 μM IWR-1 treatment. Size and viability measurements are normalized to the vehicle controls. Scale bar: 500 μm. One-sample t test. *P < 0.05, **P < 0.01, ***P < 0.001, n = 3–5 biological replicates.

Copyright © 2025 American Society for Clinical Investigation
ISSN 2379-3708

Sign up for email alerts