Go to The Journal of Clinical Investigation
  • About
  • Editors
  • Consulting Editors
  • For authors
  • Publication ethics
  • Publication alerts by email
  • Transfers
  • Advertising
  • Job board
  • Contact
  • Physician-Scientist Development
  • Current issue
  • Past issues
  • By specialty
    • COVID-19
    • Cardiology
    • Immunology
    • Metabolism
    • Nephrology
    • Oncology
    • Pulmonology
    • All ...
  • Videos
  • Collections
    • In-Press Preview
    • Resource and Technical Advances
    • Clinical Research and Public Health
    • Research Letters
    • Editorials
    • Perspectives
    • Physician-Scientist Development
    • Reviews
    • Top read articles

  • Current issue
  • Past issues
  • Specialties
  • In-Press Preview
  • Resource and Technical Advances
  • Clinical Research and Public Health
  • Research Letters
  • Editorials
  • Perspectives
  • Physician-Scientist Development
  • Reviews
  • Top read articles
  • About
  • Editors
  • Consulting Editors
  • For authors
  • Publication ethics
  • Publication alerts by email
  • Transfers
  • Advertising
  • Job board
  • Contact
Loss of PADI2 and PADI4 ameliorates sepsis-induced acute lung injury by suppressing NLRP3+ macrophages
Xin Yu, Yujing Song, Tao Dong, Wenlu Ouyang, Liujiazi Shao, Chao Quan, Kyung Eun Lee, Tao Tan, Allan Tsung, Katsuo Kurabayashi, Hasan B. Alam, Mao Zhang, Jianjie Ma, Yongqing Li
Xin Yu, Yujing Song, Tao Dong, Wenlu Ouyang, Liujiazi Shao, Chao Quan, Kyung Eun Lee, Tao Tan, Allan Tsung, Katsuo Kurabayashi, Hasan B. Alam, Mao Zhang, Jianjie Ma, Yongqing Li
View: Text | PDF
Research Article Immunology Inflammation

Loss of PADI2 and PADI4 ameliorates sepsis-induced acute lung injury by suppressing NLRP3+ macrophages

  • Text
  • PDF
Abstract

Sepsis-induced acute lung injury (ALI) is prevalent in patients with sepsis and has a high mortality rate. Peptidyl arginine deiminase 2 (PADI2) and PADI4 play crucial roles in mediating the host’s immune response in sepsis, but their specific functions remain unclear. Our study shows that Padi2–/– Padi4–/– double KO (DKO) improved survival, reduced lung injury, and decreased bacterial load in Pseudomonas aeruginosa (PA) pneumonia–induced sepsis mice. Using single-cell RNA-Seq (scRNA-Seq), we found that the deletion of Padi2 and Padi4 reduced the Nlrp3+ proinflammatory macrophages and fostered Chil3+ myeloid cell differentiation into antiinflammatory macrophages. Additionally, we observed the regulatory role of the NLRP3/Ym1 axis upon DKO, confirmed by Chil3 knockdown and Nlrp3-KO experiments. Thus, eliminating Padi2 and Padi4 enhanced the polarization of Ym1+ M2 macrophages by suppressing NLRP3, aiding in inflammation resolution and lung tissue repair. This study unveils the PADIs/NLRP3/Ym1 pathway as a potential target in treatment of sepsis-induced ALI.

Authors

Xin Yu, Yujing Song, Tao Dong, Wenlu Ouyang, Liujiazi Shao, Chao Quan, Kyung Eun Lee, Tao Tan, Allan Tsung, Katsuo Kurabayashi, Hasan B. Alam, Mao Zhang, Jianjie Ma, Yongqing Li

×

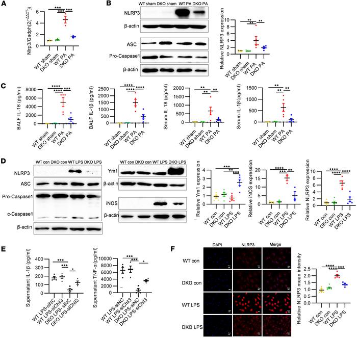
Figure 6

Regulation of the NLRP3/Ym1 pathway by DKO of Padi2 and Padi4 genes.

Options: View larger image (or click on image) Download as PowerPoint
Regulation of the NLRP3/Ym1 pathway by DKO of Padi2 and Padi4 genes.
(A)...
(A) qPCR analysis of Nlrp3 gene expression in BALF cell lysates from WT and DKO mice across sham and 24 hours after PA inoculation (n = 3 mice/group). (B) Western blot analysis demonstrating NLRP3, ASC, and Caspase-1 proteins expression levels in BALF cells from WT and DKO mice, both under sham conditions and 24 hours after PA inoculation (n = 5 mice/group). (C) ELISA results displaying concentrations of NLRP3 inflammasome–related cytokines (IL-1β and IL-18) in the BALF and serum of WT and DKO mice across sham and 24 hours after PA inoculation (n = 5 mice/group). (D) Western blot analysis showing the expression of Ym1, iNOS, NLRP3, ASC, and Caspase-1 proteins in bone marrow–derived macrophages (BMDMs) from WT and DKO mice, under both control conditions and after LPS treatment (250 ng/mL, 24 hours, n = 3–5/group). (E) ELISA results showing concentrations of IL-1β and TNF-α in cell culture supernatants of negative control siRNA (siNC) or Chil3-knockdown siRNA (siChil3) transfected WT BMDMs and DKO BMDMs after 24 hours of LPS treatment (n = 4/group). (F) Immunofluorescence analysis of NLRP3 expression in BMDMs from WT and DKO mice treated with LPS (250 ng/mL, 24 hours) compared with control (n = 5/group), with cells stained for NLRP3 (in red) and nuclei counterstained with DAPI (in blue). Results are representative of 3 independent experiments. Data for all bar charts were analyzed using 1-way ANOVA and are presented as means ± SEM. *P < 0.05; **P < 0.01; ***P < 0.001; ****P < 0.0001. Scale bars: 25 μm.

Copyright © 2026 American Society for Clinical Investigation
ISSN 2379-3708

Sign up for email alerts