Go to The Journal of Clinical Investigation
  • About
  • Editors
  • Consulting Editors
  • For authors
  • Publication ethics
  • Publication alerts by email
  • Transfers
  • Advertising
  • Job board
  • Contact
  • Physician-Scientist Development
  • Current issue
  • Past issues
  • By specialty
    • COVID-19
    • Cardiology
    • Immunology
    • Metabolism
    • Nephrology
    • Oncology
    • Pulmonology
    • All ...
  • Videos
  • Collections
    • In-Press Preview
    • Resource and Technical Advances
    • Clinical Research and Public Health
    • Research Letters
    • Editorials
    • Perspectives
    • Physician-Scientist Development
    • Reviews
    • Top read articles

  • Current issue
  • Past issues
  • Specialties
  • In-Press Preview
  • Resource and Technical Advances
  • Clinical Research and Public Health
  • Research Letters
  • Editorials
  • Perspectives
  • Physician-Scientist Development
  • Reviews
  • Top read articles
  • About
  • Editors
  • Consulting Editors
  • For authors
  • Publication ethics
  • Publication alerts by email
  • Transfers
  • Advertising
  • Job board
  • Contact
Loss of PADI2 and PADI4 ameliorates sepsis-induced acute lung injury by suppressing NLRP3+ macrophages
Xin Yu, Yujing Song, Tao Dong, Wenlu Ouyang, Liujiazi Shao, Chao Quan, Kyung Eun Lee, Tao Tan, Allan Tsung, Katsuo Kurabayashi, Hasan B. Alam, Mao Zhang, Jianjie Ma, Yongqing Li
Xin Yu, Yujing Song, Tao Dong, Wenlu Ouyang, Liujiazi Shao, Chao Quan, Kyung Eun Lee, Tao Tan, Allan Tsung, Katsuo Kurabayashi, Hasan B. Alam, Mao Zhang, Jianjie Ma, Yongqing Li
View: Text | PDF
Research Article Immunology Inflammation

Loss of PADI2 and PADI4 ameliorates sepsis-induced acute lung injury by suppressing NLRP3+ macrophages

  • Text
  • PDF
Abstract

Sepsis-induced acute lung injury (ALI) is prevalent in patients with sepsis and has a high mortality rate. Peptidyl arginine deiminase 2 (PADI2) and PADI4 play crucial roles in mediating the host’s immune response in sepsis, but their specific functions remain unclear. Our study shows that Padi2–/– Padi4–/– double KO (DKO) improved survival, reduced lung injury, and decreased bacterial load in Pseudomonas aeruginosa (PA) pneumonia–induced sepsis mice. Using single-cell RNA-Seq (scRNA-Seq), we found that the deletion of Padi2 and Padi4 reduced the Nlrp3+ proinflammatory macrophages and fostered Chil3+ myeloid cell differentiation into antiinflammatory macrophages. Additionally, we observed the regulatory role of the NLRP3/Ym1 axis upon DKO, confirmed by Chil3 knockdown and Nlrp3-KO experiments. Thus, eliminating Padi2 and Padi4 enhanced the polarization of Ym1+ M2 macrophages by suppressing NLRP3, aiding in inflammation resolution and lung tissue repair. This study unveils the PADIs/NLRP3/Ym1 pathway as a potential target in treatment of sepsis-induced ALI.

Authors

Xin Yu, Yujing Song, Tao Dong, Wenlu Ouyang, Liujiazi Shao, Chao Quan, Kyung Eun Lee, Tao Tan, Allan Tsung, Katsuo Kurabayashi, Hasan B. Alam, Mao Zhang, Jianjie Ma, Yongqing Li

×

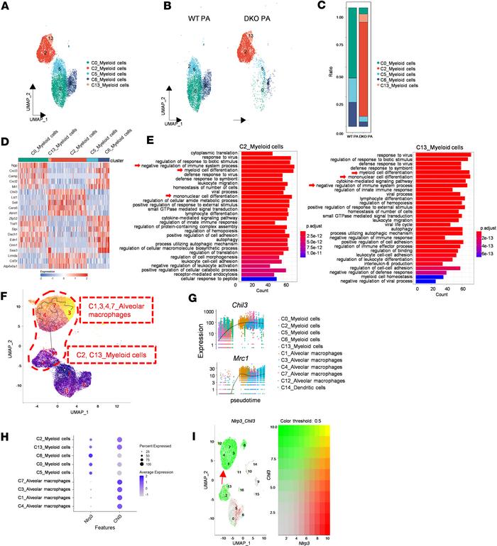
Figure 4

Padi2 and Padi4 deficiency favors the differentiation of Chil3+ myeloid cells toward macrophages.

Options: View larger image (or click on image) Download as PowerPoint

Padi2 and Padi4 deficiency favors the differentiation of Chil3+ myeloid...
(A) UMAP analysis of 5 subclusters (C0, C2, C5, C6, C13) of 10,364 myeloid cells from WT and DKO mice in PA-induced sepsis model, with each cluster color-coded for identification (n = 3 mice/group). (B) Experimental group–based UMAP visualization of myeloid cells from WT PA and DKO PA groups (n = 3 mice/group). (C) Distribution of cell subtype proportions among myeloid cell populations in WT PA and DKO PA groups (n = 3 mice/group). (D) Heatmap representation of gene expression within the myeloid cell compartment from WT and DKO mice in PA-induced sepsis condition, annotated by cluster types. (E) Enrichment analysis of representative GO biological pathways for C2 and C13 myeloid cells. (F) Developmental trajectory and pseudotime reconstruction of all myeloid-derived cells, including macrophages, myeloid cells, and DCs, as inferred by Monocle 3, provide insights into cell differentiation pathways. (G) Pseudotime plot illustrating the expression of Chil3 and Mrc1 genes across all myeloid-derived cell populations, mapping changes in gene expression over pseudotime. (H) Coexpression patterns of Nlrp3 and Chil3 genes across distinct cell cluster populations, illustrated in a dot plot for a comparative overview. (I) Expression visualization of Nlrp3 and Chil3 genes across all cluster populations. Heatmap represents the relative gene expression levels.

Copyright © 2026 American Society for Clinical Investigation
ISSN 2379-3708

Sign up for email alerts