Go to The Journal of Clinical Investigation
  • About
  • Editors
  • Consulting Editors
  • For authors
  • Publication ethics
  • Publication alerts by email
  • Transfers
  • Advertising
  • Job board
  • Contact
  • Physician-Scientist Development
  • Current issue
  • Past issues
  • By specialty
    • COVID-19
    • Cardiology
    • Immunology
    • Metabolism
    • Nephrology
    • Oncology
    • Pulmonology
    • All ...
  • Videos
  • Collections
    • In-Press Preview
    • Resource and Technical Advances
    • Clinical Research and Public Health
    • Research Letters
    • Editorials
    • Perspectives
    • Physician-Scientist Development
    • Reviews
    • Top read articles

  • Current issue
  • Past issues
  • Specialties
  • In-Press Preview
  • Resource and Technical Advances
  • Clinical Research and Public Health
  • Research Letters
  • Editorials
  • Perspectives
  • Physician-Scientist Development
  • Reviews
  • Top read articles
  • About
  • Editors
  • Consulting Editors
  • For authors
  • Publication ethics
  • Publication alerts by email
  • Transfers
  • Advertising
  • Job board
  • Contact
Loss of PADI2 and PADI4 ameliorates sepsis-induced acute lung injury by suppressing NLRP3+ macrophages
Xin Yu, Yujing Song, Tao Dong, Wenlu Ouyang, Liujiazi Shao, Chao Quan, Kyung Eun Lee, Tao Tan, Allan Tsung, Katsuo Kurabayashi, Hasan B. Alam, Mao Zhang, Jianjie Ma, Yongqing Li
Xin Yu, Yujing Song, Tao Dong, Wenlu Ouyang, Liujiazi Shao, Chao Quan, Kyung Eun Lee, Tao Tan, Allan Tsung, Katsuo Kurabayashi, Hasan B. Alam, Mao Zhang, Jianjie Ma, Yongqing Li
View: Text | PDF
Research Article Immunology Inflammation

Loss of PADI2 and PADI4 ameliorates sepsis-induced acute lung injury by suppressing NLRP3+ macrophages

  • Text
  • PDF
Abstract

Sepsis-induced acute lung injury (ALI) is prevalent in patients with sepsis and has a high mortality rate. Peptidyl arginine deiminase 2 (PADI2) and PADI4 play crucial roles in mediating the host’s immune response in sepsis, but their specific functions remain unclear. Our study shows that Padi2–/– Padi4–/– double KO (DKO) improved survival, reduced lung injury, and decreased bacterial load in Pseudomonas aeruginosa (PA) pneumonia–induced sepsis mice. Using single-cell RNA-Seq (scRNA-Seq), we found that the deletion of Padi2 and Padi4 reduced the Nlrp3+ proinflammatory macrophages and fostered Chil3+ myeloid cell differentiation into antiinflammatory macrophages. Additionally, we observed the regulatory role of the NLRP3/Ym1 axis upon DKO, confirmed by Chil3 knockdown and Nlrp3-KO experiments. Thus, eliminating Padi2 and Padi4 enhanced the polarization of Ym1+ M2 macrophages by suppressing NLRP3, aiding in inflammation resolution and lung tissue repair. This study unveils the PADIs/NLRP3/Ym1 pathway as a potential target in treatment of sepsis-induced ALI.

Authors

Xin Yu, Yujing Song, Tao Dong, Wenlu Ouyang, Liujiazi Shao, Chao Quan, Kyung Eun Lee, Tao Tan, Allan Tsung, Katsuo Kurabayashi, Hasan B. Alam, Mao Zhang, Jianjie Ma, Yongqing Li

×

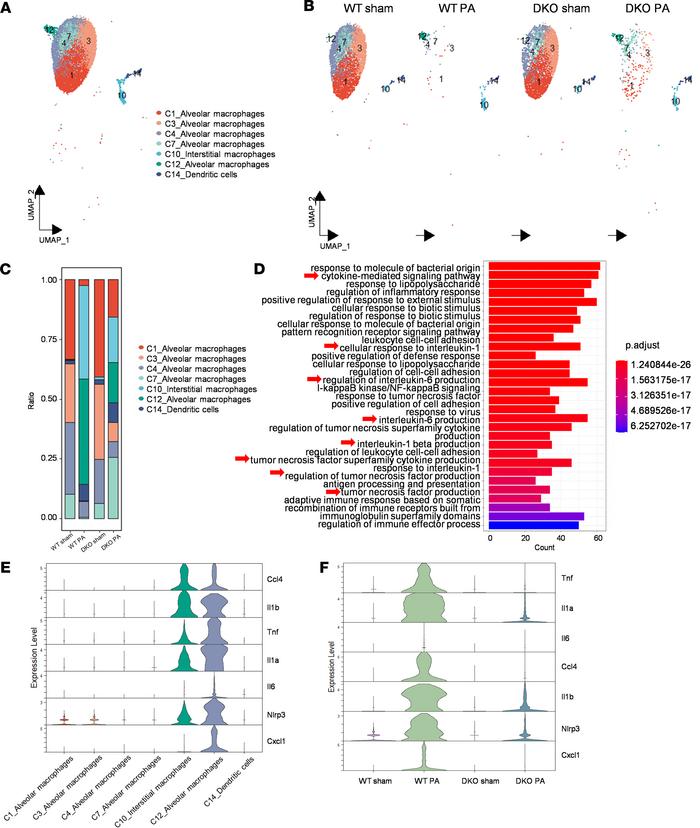
Figure 3

Discovery of a unique proinflammatory macrophage population (C12) reduced by Padi2 and Padi4 deficiency.

Options: View larger image (or click on image) Download as PowerPoint
Discovery of a unique proinflammatory macrophage population (C12) reduce...
(A) UMAP analysis of 7 distinct subclusters (C1, C3, C4, C7, C10, C12, and C14) of macrophages and DCs from WT and DKO mice across sham and PA conditions, with each cluster color-coded for identification (n = 3 mice/group). (B) Experimental group based UMAP visualization of macrophages and DCs from WT Sham, WT PA, DKO Sham, and DKO PA groups (n = 3 mice/group). (C) Distribution of cell subtype proportions among macrophage/DC populations in each experimental group (n = 3 mice/group). (D) Enrichment analysis of representative Gene Ontology (GO) biological pathways for C12 alveolar macrophages (AMs). (E) Expression profiles of proinflammatory genes (Ccl4, Il1b, Tnf, Il1a, Il6, Nlrp3, and Cxcl1) across macrophage/DC clusters, illustrated by violin plots. (F) Comparative expression of proinflammatory genes (Tnf, Il1a, Il6, Ccl4, Il1b, Nlrp3, and Cxcl1) in macrophages/DCs from WT and DKO mice under sham and PA groups, illustrated by violin plots (n = 3 mice/group).

Copyright © 2026 American Society for Clinical Investigation
ISSN 2379-3708

Sign up for email alerts