Go to The Journal of Clinical Investigation
  • About
  • Editors
  • Consulting Editors
  • For authors
  • Publication ethics
  • Publication alerts by email
  • Transfers
  • Advertising
  • Job board
  • Contact
  • Physician-Scientist Development
  • Current issue
  • Past issues
  • By specialty
    • COVID-19
    • Cardiology
    • Immunology
    • Metabolism
    • Nephrology
    • Oncology
    • Pulmonology
    • All ...
  • Videos
  • Collections
    • In-Press Preview
    • Resource and Technical Advances
    • Clinical Research and Public Health
    • Research Letters
    • Editorials
    • Perspectives
    • Physician-Scientist Development
    • Reviews
    • Top read articles

  • Current issue
  • Past issues
  • Specialties
  • In-Press Preview
  • Resource and Technical Advances
  • Clinical Research and Public Health
  • Research Letters
  • Editorials
  • Perspectives
  • Physician-Scientist Development
  • Reviews
  • Top read articles
  • About
  • Editors
  • Consulting Editors
  • For authors
  • Publication ethics
  • Publication alerts by email
  • Transfers
  • Advertising
  • Job board
  • Contact
Loss of PADI2 and PADI4 ameliorates sepsis-induced acute lung injury by suppressing NLRP3+ macrophages
Xin Yu, Yujing Song, Tao Dong, Wenlu Ouyang, Liujiazi Shao, Chao Quan, Kyung Eun Lee, Tao Tan, Allan Tsung, Katsuo Kurabayashi, Hasan B. Alam, Mao Zhang, Jianjie Ma, Yongqing Li
Xin Yu, Yujing Song, Tao Dong, Wenlu Ouyang, Liujiazi Shao, Chao Quan, Kyung Eun Lee, Tao Tan, Allan Tsung, Katsuo Kurabayashi, Hasan B. Alam, Mao Zhang, Jianjie Ma, Yongqing Li
View: Text | PDF
Research Article Immunology Inflammation

Loss of PADI2 and PADI4 ameliorates sepsis-induced acute lung injury by suppressing NLRP3+ macrophages

  • Text
  • PDF
Abstract

Sepsis-induced acute lung injury (ALI) is prevalent in patients with sepsis and has a high mortality rate. Peptidyl arginine deiminase 2 (PADI2) and PADI4 play crucial roles in mediating the host’s immune response in sepsis, but their specific functions remain unclear. Our study shows that Padi2–/– Padi4–/– double KO (DKO) improved survival, reduced lung injury, and decreased bacterial load in Pseudomonas aeruginosa (PA) pneumonia–induced sepsis mice. Using single-cell RNA-Seq (scRNA-Seq), we found that the deletion of Padi2 and Padi4 reduced the Nlrp3+ proinflammatory macrophages and fostered Chil3+ myeloid cell differentiation into antiinflammatory macrophages. Additionally, we observed the regulatory role of the NLRP3/Ym1 axis upon DKO, confirmed by Chil3 knockdown and Nlrp3-KO experiments. Thus, eliminating Padi2 and Padi4 enhanced the polarization of Ym1+ M2 macrophages by suppressing NLRP3, aiding in inflammation resolution and lung tissue repair. This study unveils the PADIs/NLRP3/Ym1 pathway as a potential target in treatment of sepsis-induced ALI.

Authors

Xin Yu, Yujing Song, Tao Dong, Wenlu Ouyang, Liujiazi Shao, Chao Quan, Kyung Eun Lee, Tao Tan, Allan Tsung, Katsuo Kurabayashi, Hasan B. Alam, Mao Zhang, Jianjie Ma, Yongqing Li

×

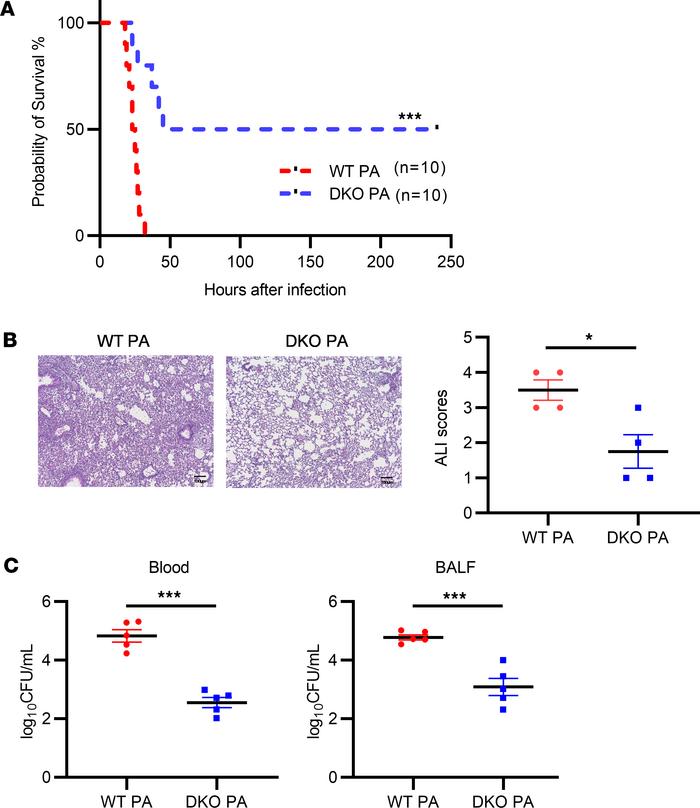
Figure 1

Protective effect of Padi2 and Padi4 deficiency against acute lung injury in a PA pneumonia–induced sepsis mouse model.

Options: View larger image (or click on image) Download as PowerPoint
Protective effect of Padi2 and Padi4 deficiency against acute lung injur...
(A) Kaplan-Meier survival rate of WT and DKO mice following intranasal inoculation with Pseudomonas aeruginosa (PA) at a dose of 2.5 × 106 CFU per mouse. Survival was monitored for a period of 10 days after inoculation (n = 10 mice/group). Values are expressed as a survival percentage. (B) Histopathological examination of lung injury. The left panel presents H&E-stained lung tissue sections from WT and DKO mice 24 hours after PA inoculation (n = 4–5 mice/group). The right panel shows quantified acute lung injury (ALI) scores. Scale bars: 100 μm. (C) Bacterial loads measured in the blood and BALF of WT and DKO mice 24 hours after PA inoculation (n = 5 mice/group). Data from A were analyzed using log rank tests. Data from B and C were analyzed using unpaired Student’s t tests. Results are presented as means ± SEM. *P < 0.05; ***P <.001.

Copyright © 2026 American Society for Clinical Investigation
ISSN 2379-3708

Sign up for email alerts