Go to The Journal of Clinical Investigation
  • About
  • Editors
  • Consulting Editors
  • For authors
  • Publication ethics
  • Publication alerts by email
  • Transfers
  • Advertising
  • Job board
  • Contact
  • Physician-Scientist Development
  • Current issue
  • Past issues
  • By specialty
    • COVID-19
    • Cardiology
    • Immunology
    • Metabolism
    • Nephrology
    • Oncology
    • Pulmonology
    • All ...
  • Videos
  • Collections
    • In-Press Preview
    • Resource and Technical Advances
    • Clinical Research and Public Health
    • Research Letters
    • Editorials
    • Perspectives
    • Physician-Scientist Development
    • Reviews
    • Top read articles

  • Current issue
  • Past issues
  • Specialties
  • In-Press Preview
  • Resource and Technical Advances
  • Clinical Research and Public Health
  • Research Letters
  • Editorials
  • Perspectives
  • Physician-Scientist Development
  • Reviews
  • Top read articles
  • About
  • Editors
  • Consulting Editors
  • For authors
  • Publication ethics
  • Publication alerts by email
  • Transfers
  • Advertising
  • Job board
  • Contact
The role of TCF-1+CD8+ exhausted progenitors and TCF-1 in graft-versus-host responses
Kevin Quann, Faruk Sacirbegovic, Sarah Rosenberger, Emily R. McFerran, Kentin C. Codispot, Laura Garcia-Dieguez, Alexander M. Rowe, Wenzhong Wei, Dhanpat Jain, Jennifer M. McNiff, Warren Shlomchik
Kevin Quann, Faruk Sacirbegovic, Sarah Rosenberger, Emily R. McFerran, Kentin C. Codispot, Laura Garcia-Dieguez, Alexander M. Rowe, Wenzhong Wei, Dhanpat Jain, Jennifer M. McNiff, Warren Shlomchik
View: Text | PDF
Research Article Immunology Transplantation

The role of TCF-1+CD8+ exhausted progenitors and TCF-1 in graft-versus-host responses

  • Text
  • PDF
Abstract

In allogeneic hematopoietic transplantation, donor αβ T cells attack recipient tissues, causing graft versus host disease (GVHD). A longstanding question has been how GVHD is maintained despite T cell exhaustion from chronic alloantigen stimulation. In other exhaustion models, CD8 responses are sustained by CD39loTim-3loToxhiTCF-1hi precursor exhausted T cells (TPEX). Here we characterize CD8+ TPEX in the B6(H-2b)→129(H-2b) GVHD model wherein responses against the minor histocompatibility antigen H60 can be tracked using MHCI-tetramers (TetH60). Early after transplant, TetH60+ CD8 cells were uniformly PD-1hiToxhi, whereas TetH60– cells also had PD-1loToxlo cells, indicative of more diverse antigen experiences. Among TetH60+ and TetH60– populations were CD39loTCF-1hi cells. Upon competitive retransplantation, TetH60+CD39loTCF-1hi cells outcompeted TetH60+CD39hiTCF-1lo cells and underwent self-renewal, whereas CD39hiTCF-1lo cells did not yield TCF-1hi cells. To test the role of TCF-1, we studied CD8 cells lacking long TCF-1 isoforms (p45–/–). P45–/– cells were outcompeted by WT cells when transplanted into 129 recipients, though they expanded similarly in syngeneic recipients. In the B6→C3H.SW(H-2b) model, p45–/– CD8 cells caused less weight loss than did WT CD8 cells; however, histopathologic GVHD was similar in both groups. P45–/– and WT CD8 cells also had similar graft versus leukemia activity. These results highlight the complex biology of TCF-1 in supporting alloreactive T cell function.

Authors

Kevin Quann, Faruk Sacirbegovic, Sarah Rosenberger, Emily R. McFerran, Kentin C. Codispot, Laura Garcia-Dieguez, Alexander M. Rowe, Wenzhong Wei, Dhanpat Jain, Jennifer M. McNiff, Warren Shlomchik

×

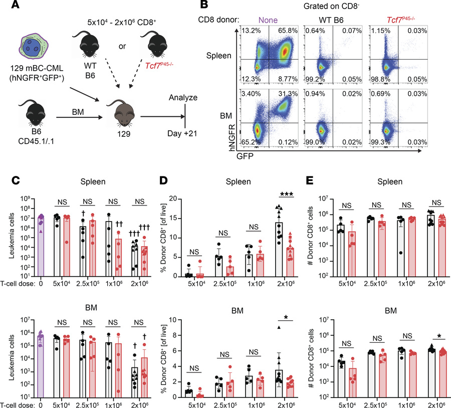
Figure 6

P45–/– CD8 cells mediate GVL.

Options: View larger image (or click on image) Download as PowerPoint

P45–/– CD8 cells mediate GVL.
(A) Lethally irradiated 129 mice were rec...
(A) Lethally irradiated 129 mice were reconstituted with B6 CD45.1 BM and 129-derived mBC-CML cells (containing 5 × 104 that were CD11b–) with or without CD8 cells (5 × 104 to 2 × 106 per mouse) from B6 WT or p45–/– donors. Three-weeks later, GFP+humanNGFR+ mBC-CML cells (B, representative flow cytometry) were enumerated in spleen and BM (one femur; C). Data shown are combined from 2 separate experiments, represented by triangle and circle symbols. NS, not significant. *P < 0.05 and **P < 0.01 comparing recipients of WT or p45–/– CD8 cells; or †P < 0.05, ††P < 0.01, or †††P < 0.001 comparing a T cell recipient group to the no T cell group using a 2-sided Student’s t test.

Copyright © 2026 American Society for Clinical Investigation
ISSN 2379-3708

Sign up for email alerts