Go to The Journal of Clinical Investigation
  • About
  • Editors
  • Consulting Editors
  • For authors
  • Publication ethics
  • Publication alerts by email
  • Transfers
  • Advertising
  • Job board
  • Contact
  • Physician-Scientist Development
  • Current issue
  • Past issues
  • By specialty
    • COVID-19
    • Cardiology
    • Immunology
    • Metabolism
    • Nephrology
    • Oncology
    • Pulmonology
    • All ...
  • Videos
  • Collections
    • In-Press Preview
    • Resource and Technical Advances
    • Clinical Research and Public Health
    • Research Letters
    • Editorials
    • Perspectives
    • Physician-Scientist Development
    • Reviews
    • Top read articles

  • Current issue
  • Past issues
  • Specialties
  • In-Press Preview
  • Resource and Technical Advances
  • Clinical Research and Public Health
  • Research Letters
  • Editorials
  • Perspectives
  • Physician-Scientist Development
  • Reviews
  • Top read articles
  • About
  • Editors
  • Consulting Editors
  • For authors
  • Publication ethics
  • Publication alerts by email
  • Transfers
  • Advertising
  • Job board
  • Contact
The role of TCF-1+CD8+ exhausted progenitors and TCF-1 in graft-versus-host responses
Kevin Quann, Faruk Sacirbegovic, Sarah Rosenberger, Emily R. McFerran, Kentin C. Codispot, Laura Garcia-Dieguez, Alexander M. Rowe, Wenzhong Wei, Dhanpat Jain, Jennifer M. McNiff, Warren Shlomchik
Kevin Quann, Faruk Sacirbegovic, Sarah Rosenberger, Emily R. McFerran, Kentin C. Codispot, Laura Garcia-Dieguez, Alexander M. Rowe, Wenzhong Wei, Dhanpat Jain, Jennifer M. McNiff, Warren Shlomchik
View: Text | PDF
Research Article Immunology Transplantation

The role of TCF-1+CD8+ exhausted progenitors and TCF-1 in graft-versus-host responses

  • Text
  • PDF
Abstract

In allogeneic hematopoietic transplantation, donor αβ T cells attack recipient tissues, causing graft versus host disease (GVHD). A longstanding question has been how GVHD is maintained despite T cell exhaustion from chronic alloantigen stimulation. In other exhaustion models, CD8 responses are sustained by CD39loTim-3loToxhiTCF-1hi precursor exhausted T cells (TPEX). Here we characterize CD8+ TPEX in the B6(H-2b)→129(H-2b) GVHD model wherein responses against the minor histocompatibility antigen H60 can be tracked using MHCI-tetramers (TetH60). Early after transplant, TetH60+ CD8 cells were uniformly PD-1hiToxhi, whereas TetH60– cells also had PD-1loToxlo cells, indicative of more diverse antigen experiences. Among TetH60+ and TetH60– populations were CD39loTCF-1hi cells. Upon competitive retransplantation, TetH60+CD39loTCF-1hi cells outcompeted TetH60+CD39hiTCF-1lo cells and underwent self-renewal, whereas CD39hiTCF-1lo cells did not yield TCF-1hi cells. To test the role of TCF-1, we studied CD8 cells lacking long TCF-1 isoforms (p45–/–). P45–/– cells were outcompeted by WT cells when transplanted into 129 recipients, though they expanded similarly in syngeneic recipients. In the B6→C3H.SW(H-2b) model, p45–/– CD8 cells caused less weight loss than did WT CD8 cells; however, histopathologic GVHD was similar in both groups. P45–/– and WT CD8 cells also had similar graft versus leukemia activity. These results highlight the complex biology of TCF-1 in supporting alloreactive T cell function.

Authors

Kevin Quann, Faruk Sacirbegovic, Sarah Rosenberger, Emily R. McFerran, Kentin C. Codispot, Laura Garcia-Dieguez, Alexander M. Rowe, Wenzhong Wei, Dhanpat Jain, Jennifer M. McNiff, Warren Shlomchik

×

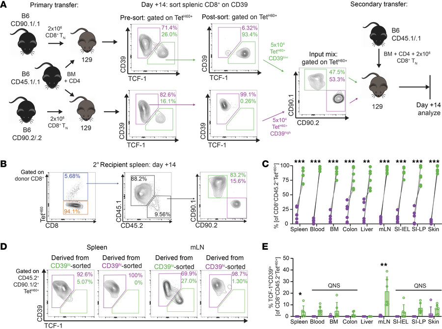
Figure 2

CD39loTCF-1–enriched CD8 cells outcompete CD39hiTCF-1–depleted CD8 cells on retransplantation.

Options: View larger image (or click on image) Download as PowerPoint
CD39loTCF-1–enriched CD8 cells outcompete CD39hiTCF-1–depleted CD8 cells...
(A) Competitive secondary transfer experimental design. In parallel, primary 129 recipients were lethally irradiated and reconstituted with B6 CD45.1 BM and CD4+ cells and CD90.1+ or CD90.2+ B6 CD8 T cells. At day +14, CD8+ donor T cells from spleens were sorted into CD39hi and CD39lo fractions. New unmanipulated 129 recipients were lethally irradiated and reconstituted with B6 CD45.1 BM, CD4, and CD8 cells, and congenically distinct CD39hi and CD39lo CD8 cells containing the same number of TetH60+ cells. Shown are pre- and post-sort analyses (right panels) from 1 of 2 replicated experiments. (B and C) At day +14 after the second transplant, the progeny of congenic CD39hi and CD39lo sorted TetH60+ cells were enumerated. Representative flow cytometry (B) and quantitation (C). **P < 0.01, ***P < 0.001 by 2-sided Student’s t test. (D and E) Representative TCF-1 and CD39 staining of the progeny of transferred CD39hi and CD39lo sorted cells 14 days after secondary transfer and their quantitation in tissues (QNS, quantity of CD39hi-sorted cells not sufficient for statistical comparison). *P <0.05, **P < 0.001 by 1-sided Student’s t test.

Copyright © 2026 American Society for Clinical Investigation
ISSN 2379-3708

Sign up for email alerts