Go to The Journal of Clinical Investigation
  • About
  • Editors
  • Consulting Editors
  • For authors
  • Publication ethics
  • Publication alerts by email
  • Transfers
  • Advertising
  • Job board
  • Contact
  • Physician-Scientist Development
  • Current issue
  • Past issues
  • By specialty
    • COVID-19
    • Cardiology
    • Immunology
    • Metabolism
    • Nephrology
    • Oncology
    • Pulmonology
    • All ...
  • Videos
  • Collections
    • In-Press Preview
    • Resource and Technical Advances
    • Clinical Research and Public Health
    • Research Letters
    • Editorials
    • Perspectives
    • Physician-Scientist Development
    • Reviews
    • Top read articles

  • Current issue
  • Past issues
  • Specialties
  • In-Press Preview
  • Resource and Technical Advances
  • Clinical Research and Public Health
  • Research Letters
  • Editorials
  • Perspectives
  • Physician-Scientist Development
  • Reviews
  • Top read articles
  • About
  • Editors
  • Consulting Editors
  • For authors
  • Publication ethics
  • Publication alerts by email
  • Transfers
  • Advertising
  • Job board
  • Contact
Transcriptome and microbiome-immune changes across preinvasive and invasive anal cancer lesions
Ezequiel Lacunza, Valeria Fink, María E. Salas, Ana M. Gun, Jorge A. Basiletti, María A. Picconi, Mariano Golubicki, Juan Robbio, Mirta Kujaruk, Soledad Iseas, Sion Williams, María I. Figueroa, Omar Coso, Pedro Cahn, Juan C. Ramos, Martín C. Abba
Ezequiel Lacunza, Valeria Fink, María E. Salas, Ana M. Gun, Jorge A. Basiletti, María A. Picconi, Mariano Golubicki, Juan Robbio, Mirta Kujaruk, Soledad Iseas, Sion Williams, María I. Figueroa, Omar Coso, Pedro Cahn, Juan C. Ramos, Martín C. Abba
View: Text | PDF
Research Article Cell biology Oncology

Transcriptome and microbiome-immune changes across preinvasive and invasive anal cancer lesions

  • Text
  • PDF
Abstract

Anal squamous cell carcinoma (ASCC) is a rare gastrointestinal malignancy linked to high-risk human papillomavirus (HPV) infection, which develops from precursor lesions like low-grade squamous intraepithelial lesions and high-grade squamous intraepithelial lesions (HGSILs). ASCC incidence varies across populations and poses increased risk for people living with HIV. Our investigation focused on transcriptomic and metatranscriptomic changes from squamous intraepithelial lesions to ASCC. Metatranscriptomic analysis highlighted specific bacterial species (e.g., Fusobacterium nucleatum, Bacteroides fragilis) more prevalent in ASCC than precancerous lesions. These species correlated with gene-encoding enzymes (Acca, glyQ, eno, pgk, por) and oncoproteins (FadA, dnaK), presenting potential diagnostic or treatment markers. Unsupervised transcriptomic analysis identified distinct sample clusters reflecting histological diagnosis, immune infiltrate, HIV/HPV status, and pathway activities, recapitulating anal cancer progression’s natural history. Our study unveiled molecular mechanisms in anal cancer progression, aiding in stratifying HGSIL cases based on low or high risk of progression to malignancy.

Authors

Ezequiel Lacunza, Valeria Fink, María E. Salas, Ana M. Gun, Jorge A. Basiletti, María A. Picconi, Mariano Golubicki, Juan Robbio, Mirta Kujaruk, Soledad Iseas, Sion Williams, María I. Figueroa, Omar Coso, Pedro Cahn, Juan C. Ramos, Martín C. Abba

×

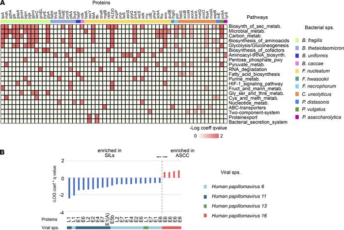
Figure 3

Functional and taxonomic enrichment of microbial gene proteins associated with anal lesions.

Options: View larger image (or click on image) Download as PowerPoint
Functional and taxonomic enrichment of microbial gene proteins associate...
(A) Heatmap representation of metabolic pathways enriched in ASCC compared with SILs represented by 60 gene proteins contributed by relevant gut microbiota taxa, of which F. nucleatum, B. fragilis, and C. ureolyticus are predominant. (B) Viral proteins identified as differentially abundant in ASCC relative to SILs contributed by high-risk and low-risk HPV.

Copyright © 2026 American Society for Clinical Investigation
ISSN 2379-3708

Sign up for email alerts