Go to The Journal of Clinical Investigation
  • About
  • Editors
  • Consulting Editors
  • For authors
  • Publication ethics
  • Publication alerts by email
  • Transfers
  • Advertising
  • Job board
  • Contact
  • Physician-Scientist Development
  • Current issue
  • Past issues
  • By specialty
    • COVID-19
    • Cardiology
    • Immunology
    • Metabolism
    • Nephrology
    • Oncology
    • Pulmonology
    • All ...
  • Videos
  • Collections
    • In-Press Preview
    • Resource and Technical Advances
    • Clinical Research and Public Health
    • Research Letters
    • Editorials
    • Perspectives
    • Physician-Scientist Development
    • Reviews
    • Top read articles

  • Current issue
  • Past issues
  • Specialties
  • In-Press Preview
  • Resource and Technical Advances
  • Clinical Research and Public Health
  • Research Letters
  • Editorials
  • Perspectives
  • Physician-Scientist Development
  • Reviews
  • Top read articles
  • About
  • Editors
  • Consulting Editors
  • For authors
  • Publication ethics
  • Publication alerts by email
  • Transfers
  • Advertising
  • Job board
  • Contact
Targeting DRP1 with Mdivi-1 to correct mitochondrial abnormalities in ADOA+ syndrome
Yan Lin, Dongdong Wang, Busu Li, Jiayin Wang, Ling Xu, Xiaohan Sun, Kunqian Ji, Chuanzhu Yan, Fuchen Liu, Yuying Zhao
Yan Lin, Dongdong Wang, Busu Li, Jiayin Wang, Ling Xu, Xiaohan Sun, Kunqian Ji, Chuanzhu Yan, Fuchen Liu, Yuying Zhao
View: Text | PDF
Research Article Neuroscience Ophthalmology

Targeting DRP1 with Mdivi-1 to correct mitochondrial abnormalities in ADOA+ syndrome

  • Text
  • PDF
Abstract

Autosomal dominant optic atrophy plus (ADOA+) is characterized by primary optic nerve atrophy accompanied by a spectrum of degenerative neurological symptoms. Despite ongoing research, no effective treatments are currently available for this condition. Our study provided evidence for the pathogenicity of an unreported c.1780T>C variant in the OPA1 gene through patient-derived skin fibroblasts and an engineered HEK293T cell line with OPA1 downregulation. We demonstrate that OPA1 insufficiency promoted mitochondrial fragmentation and increased DRP1 expression, disrupting mitochondrial dynamics. Consequently, this disruption enhanced mitophagy and caused mitochondrial dysfunction, contributing to the ADOA+ phenotype. Notably, the Drp1 inhibitor, mitochondrial division inhibitor-1 (Mdivi-1), effectively mitigated the adverse effects of OPA1 impairment. These effects included reduced Drp1 phosphorylation, decreased mitochondrial fragmentation, and balanced mitophagy. Thus, we propose that intervening in DRP1 with Mdivi-1 could correct mitochondrial abnormalities, offering a promising therapeutic approach for managing ADOA+.

Authors

Yan Lin, Dongdong Wang, Busu Li, Jiayin Wang, Ling Xu, Xiaohan Sun, Kunqian Ji, Chuanzhu Yan, Fuchen Liu, Yuying Zhao

×

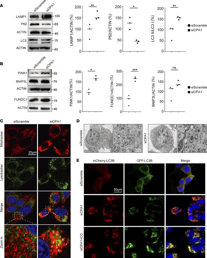
Figure 4

OPA1 participates in molecular interplay with DRP1, and Mdivi-1 mitigates OPA1 deficiency–induced mitophagy dysregulation.

Options: View larger image (or click on image) Download as PowerPoint
OPA1 participates in molecular interplay with DRP1, and Mdivi-1 mitigate...
(A) Western blotting indicates the upregulation of LAMP1 and LC3II and the downregulation of P62 in siOPA1 cells. All genes come from the same samples run on different, but concurrent, blots, except for LC3, which was run on a separate occasion. (B) Western blot analysis of mitophagy proteins shows an increase in PINK and FUNDC1 levels in siOPA1 cells compared with siScramble cells. All genes come from the same samples run on different, but concurrent, blots, except for FUNDC1, which was run on a separate occasion. (C) MitoTracker and LysoTracker colocalization confocal imaging shows increased mitophagy in siOPA1 cells, indicated by the increased mitochondrial-lysosomal association in magnified panels. (D) TEM images of siScramble and siOPA1 cells; the left panels show overall cell morphology, and the right panels provide a magnified view of the mitochondria within the red dashed box. siOPA1-treated cells display disrupted mitochondrial architecture showing increased circular and swollen mitochondria, a hallmark of mitochondrial stress and potential mitophagy. (E) Autophagic flux was evaluated using the pCMV-mCherry-GFP-LC3B plasmid, indicating that autophagy is excessively activated by siOPA1 and autophagosome-lysosome fusion is inhibited following treatment with CQ. Statistical analysis was by unpaired, 2-tailed t test. *P < 0.05; **P < 0.01; ***P < 0.001 (A and B). Scale bars: 20 μm (C), 5 μm (inset, 1 μm; D), 50 μm (E).

Copyright © 2026 American Society for Clinical Investigation
ISSN 2379-3708

Sign up for email alerts