Go to The Journal of Clinical Investigation
  • About
  • Editors
  • Consulting Editors
  • For authors
  • Publication ethics
  • Publication alerts by email
  • Transfers
  • Advertising
  • Job board
  • Contact
  • Physician-Scientist Development
  • Current issue
  • Past issues
  • By specialty
    • COVID-19
    • Cardiology
    • Immunology
    • Metabolism
    • Nephrology
    • Oncology
    • Pulmonology
    • All ...
  • Videos
  • Collections
    • In-Press Preview
    • Resource and Technical Advances
    • Clinical Research and Public Health
    • Research Letters
    • Editorials
    • Perspectives
    • Physician-Scientist Development
    • Reviews
    • Top read articles

  • Current issue
  • Past issues
  • Specialties
  • In-Press Preview
  • Resource and Technical Advances
  • Clinical Research and Public Health
  • Research Letters
  • Editorials
  • Perspectives
  • Physician-Scientist Development
  • Reviews
  • Top read articles
  • About
  • Editors
  • Consulting Editors
  • For authors
  • Publication ethics
  • Publication alerts by email
  • Transfers
  • Advertising
  • Job board
  • Contact
Targeting DRP1 with Mdivi-1 to correct mitochondrial abnormalities in ADOA+ syndrome
Yan Lin, … , Fuchen Liu, Yuying Zhao
Yan Lin, … , Fuchen Liu, Yuying Zhao
Published June 25, 2024
Citation Information: JCI Insight. 2024;9(15):e180582. https://doi.org/10.1172/jci.insight.180582.
View: Text | PDF
Research Article Neuroscience Ophthalmology

Targeting DRP1 with Mdivi-1 to correct mitochondrial abnormalities in ADOA+ syndrome

  • Text
  • PDF
Abstract

Autosomal dominant optic atrophy plus (ADOA+) is characterized by primary optic nerve atrophy accompanied by a spectrum of degenerative neurological symptoms. Despite ongoing research, no effective treatments are currently available for this condition. Our study provided evidence for the pathogenicity of an unreported c.1780T>C variant in the OPA1 gene through patient-derived skin fibroblasts and an engineered HEK293T cell line with OPA1 downregulation. We demonstrate that OPA1 insufficiency promoted mitochondrial fragmentation and increased DRP1 expression, disrupting mitochondrial dynamics. Consequently, this disruption enhanced mitophagy and caused mitochondrial dysfunction, contributing to the ADOA+ phenotype. Notably, the Drp1 inhibitor, mitochondrial division inhibitor-1 (Mdivi-1), effectively mitigated the adverse effects of OPA1 impairment. These effects included reduced Drp1 phosphorylation, decreased mitochondrial fragmentation, and balanced mitophagy. Thus, we propose that intervening in DRP1 with Mdivi-1 could correct mitochondrial abnormalities, offering a promising therapeutic approach for managing ADOA+.

Authors

Yan Lin, Dongdong Wang, Busu Li, Jiayin Wang, Ling Xu, Xiaohan Sun, Kunqian Ji, Chuanzhu Yan, Fuchen Liu, Yuying Zhao

×

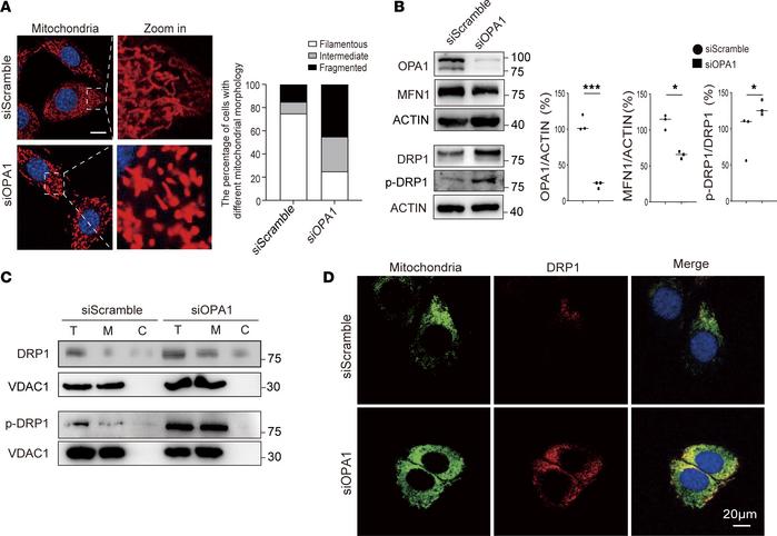
Figure 3

OPA1 knockdown enhanced DRP1 expression and disrupted mitochondrial morphology.

Options: View larger image (or click on image) Download as PowerPoint
OPA1 knockdown enhanced DRP1 expression and disrupted mitochondrial morp...
(A) Confocal microscopy images of mitochondria in MitoTracker stained siScramble and siOPA1 cells. Mitochondrial morphology was filamentous, intermediate, or fragmented mitochondria. Scale bars: 20 μm (inset, 4 μm; A) (B) Western blot analysis of mitochondrial dynamics proteins OPA1, MFN1, DRP1, and phosphorylated DRP1 (p-DRP1) in siScramble and siOPA1 cells. Data quantification shows a significant decrease in OPA1 and MFN1 levels, with an increase in p-DRP1 levels in siOPA1-treated cells. DRP1 and p-DRP1 results are derived from the same samples run on different but concurrent blots. (C) Subcellular fractionation followed by Western blot analysis for DRP1 and p-DRP1, comparing total (T), mitochondrial (M), and cytosolic (C) fractions in siScramble and siOPA1 cells. Results indicate elevated levels of DRP1 and p-DRP1 in the mitochondrial fraction of siOPA1 cells. DRP1 and p-DRP1 run on a separate occasion. (D) Confocal microscopy images of siScramble and siOPA1 cells stained for mitochondria and DRP1 show altered DRP1 localization in siOPA1 cells. Scale bar: 20 μm. Statistical analysis was by unpaired, 2-tailed t test. *P < 0.05; ***P < 0.001 (B).

Copyright © 2025 American Society for Clinical Investigation
ISSN 2379-3708

Sign up for email alerts