Go to The Journal of Clinical Investigation
  • About
  • Editors
  • Consulting Editors
  • For authors
  • Publication ethics
  • Publication alerts by email
  • Transfers
  • Advertising
  • Job board
  • Contact
  • Physician-Scientist Development
  • Current issue
  • Past issues
  • By specialty
    • COVID-19
    • Cardiology
    • Immunology
    • Metabolism
    • Nephrology
    • Oncology
    • Pulmonology
    • All ...
  • Videos
  • Collections
    • In-Press Preview
    • Resource and Technical Advances
    • Clinical Research and Public Health
    • Research Letters
    • Editorials
    • Perspectives
    • Physician-Scientist Development
    • Reviews
    • Top read articles

  • Current issue
  • Past issues
  • Specialties
  • In-Press Preview
  • Resource and Technical Advances
  • Clinical Research and Public Health
  • Research Letters
  • Editorials
  • Perspectives
  • Physician-Scientist Development
  • Reviews
  • Top read articles
  • About
  • Editors
  • Consulting Editors
  • For authors
  • Publication ethics
  • Publication alerts by email
  • Transfers
  • Advertising
  • Job board
  • Contact
Targeting hyaluronan synthesis enhances the therapeutic effectiveness of biologics in inflammatory bowel disease
Peng Xiao, Zhehang Chen, Xuechun Cai, Wenhao Xia, Xia Liu, Zhangfa Song, Huijuan Wang, Yuening Zhao, Youling Huang, Yu Zhang, Ke Guo, Haotian Chen, Rongbei Liu, Changcheng Meng, Yanfei Fang, Yunkun Lu, Qian Cao
Peng Xiao, Zhehang Chen, Xuechun Cai, Wenhao Xia, Xia Liu, Zhangfa Song, Huijuan Wang, Yuening Zhao, Youling Huang, Yu Zhang, Ke Guo, Haotian Chen, Rongbei Liu, Changcheng Meng, Yanfei Fang, Yunkun Lu, Qian Cao
View: Text | PDF
Research Article Gastroenterology Immunology

Targeting hyaluronan synthesis enhances the therapeutic effectiveness of biologics in inflammatory bowel disease

  • Text
  • PDF
Abstract

Although biologics have been revolutionizing the treatment of inflammatory bowel diseases (IBD) over the past decade, a significant number of patients still fail to benefit from these drugs. Overcoming the nonresponse to biologics is one of the top challenges in IBD treatment. In this study, we revealed that hyaluronan (HA), an extracellular matrix (ECM) component in the gut, is associated with nonresponsiveness to infliximab and vedolizumab therapy in patients with IBD. In murine colitis models, inhibition of HA synthase 2–mediated (HAS2-mediated) HA synthesis sensitized the therapeutic response to infliximab. Mechanistically, HA induced the expression of MMP3 in colonic fibroblasts by activating STAT3 signaling, thereby mediating the proteolytic cleavage of multiple IgG1 biologics. Finally, we found that macrophage-derived factors upregulated HAS2 expression in fibroblasts, thereby contributing to infliximab nonresponse. In summary, we identified a pathogenic connection between abnormal ECM remodeling and biologics nonresponse and provided insights for the precise therapy for IBD.

Authors

Peng Xiao, Zhehang Chen, Xuechun Cai, Wenhao Xia, Xia Liu, Zhangfa Song, Huijuan Wang, Yuening Zhao, Youling Huang, Yu Zhang, Ke Guo, Haotian Chen, Rongbei Liu, Changcheng Meng, Yanfei Fang, Yunkun Lu, Qian Cao

×

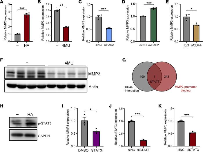
Figure 4

HA upregulates MMP3 expression in colonic fibroblasts in a STAT3-dependent manner.

Options: View larger image (or click on image) Download as PowerPoint
HA upregulates MMP3 expression in colonic fibroblasts in a STAT3-depende...
(A) HcFBs were treated with 100 μg/mL HA for 24 hours. MMP3 expression was evaluated by QPCR. (B) HcFBs were treated with 2 mM 4MU for 24 hours. MMP3 expression was evaluated by QPCR. (C) HcFBs were transfected with siHAS2 for 72 hours. MMP3 expression was evaluated by QPCR. NC, negative control. (D) HcFBs were transfected with HAS2 overexpression vectors for 72 hours. MMP3 expression was evaluated by QPCR. (E) HcFBs were treated with 1 μg/mL anti-CD44 antibody for 24 hours. MMP3 expression was evaluated by QPCR. (F) Protein levels of MMP3 in the colon tissues of colitic mice were evaluated by immunoblotting. (G) Venn diagram showing proteins that could potentially interact with both human MMP3 promoter and CD44. (H) HcFBs were treated with 100 μg/mL HA for 24 hours. STAT3 phosphorylation was evaluated by immunoblotting. (I) HcFBs were treated with 5 μM STAT3-IN-1 (a STAT3 inhibitor) for 24 hours. MMP3 expression was evaluated by QPCR. (J) STAT3 expression was silenced in hcFBs through siSTAT3 transfection. The levels of STAT3 were evaluated by QPCR. (K) The expression of MMP3 was evaluated in control- or STAT3-silenced hcFBs. *P < 0.05; **P < 0.01; ***P < 0.001. Unpaired, 2-tailed Student’s t test was used for A–E and I–K.

Copyright © 2025 American Society for Clinical Investigation
ISSN 2379-3708

Sign up for email alerts